AI时代:计算机普通生和文科生的新机遇 AI浪潮席卷而来,哪些人才会成为时代的宠儿?春节前夕,一位朋友打来电话咨询:“儿子读计算机专业,今年大四,学校普通,成绩中等,向科技企业投了很多简历都石沉大海,现在有一家传统企业给了他商务经理的Off 4天前
无景点却成春游顶流?这座带“南”字的城市凭什么这么火? 本文来自微信公众号:地道风物,编辑:伊森,图片编辑:吴学文,作者:风物君今年春天,一座名字里带“南”,待着却毫无“难”感的城市,悄然登上年轻人旅行清单的榜首——广西南宁。本地人或许会诧异:“来我们这儿 4天前
常压超导转变温度33年纪录告破:新纪录达151开尔文 本文来自微信公众号:原理,作者:小雨1911年超导现象被发现后,它便成为科研领域广泛且深入探索的课题。提升超导转变温度始终是该研究的核心动力——这一目标不仅能为人类社会带来巨大福祉,还能帮助我们更深刻 4天前
HPV疫苗滞销:PUA男性营销不可取,需回归公共卫生本质 本文来自微信公众号:新潮沉思录,作者:潮思当下宣传常易“翻车”,近期不少男性HPV疫苗软文与广告因道德绑架、PUA式营销遭大量质疑。虽讨论多聚焦性别议题,但更本质的问题在于疫苗市场逻辑与公共卫生价值的 4天前
薪资争议引发罢工潮:三星超6万员工投票支持罢工,半导体产能或受冲击 三个月内已有超100名三星工会成员跳槽至SK海力士等企业。芯东西3月18日消息,今日下午,三星电子三大工会组成的联合斗争本部举行的总罢工投票以93.1%的赞成率通过,员工将于5月21日起开展为期18天 4天前
模厂卖“虾粮”如同西贝售预制菜:基础模型API生意不能仅依赖龙虾 我的一位文科生朋友,近期跟风养“龙虾”,历经千辛万苦学习教程、配置环境,终于安装好OpenClaw,可更头疼的事是更换“虾粮”。起初,她使用GPT-4,结果吃了这款“虾粮”的OpenClaw反应迟钝, 4天前
腾讯字节阿里为何集体布局“龙虾”?大厂推OpenClaw新品降低门槛,安全风险需警惕 多家互联网大厂近期推出OpenClaw相关产品,着力降低安装使用门槛,但用户仍需注意潜在安全风险。“原版一直不敢安装,担心信息泄露。今天拿个旧电脑过来试试。”在近日某大厂线下安装活动中,关注“龙虾”已 4天前
医药圈现“南极人”模式:老牌药企贴牌乱象下消费者成唯一输家 导语:在电商平台搜索老牌药企名称,结果常令人眼花缭乱——除了熟悉的药品,面膜、凝胶、足浴包、养生茶甚至咖啡等产品层出不穷。这些产品包装印着醒目品牌logo,生产厂家却天南海北,与品牌方无股权关联。背后 4天前
年营收515亿背后:万辰集团的规模与效率双轮驱动之路 规模扩张与效率提升“双轮驱动”,万辰集团交出亮眼成绩单。万辰集团几乎拿出了史上最佳的一份业绩答卷。3月17日晚间,好想来母公司万辰集团发布2025年财报。报告期内,集团营业收入达514.59亿元,同比 4天前
钉钉推出悟空AI平台、多款AI硬件及AI创新工场计划 3月17日,AI钉钉2.0年度新品发布会在杭州举行。会上,钉钉发布企业级AI原生工作平台“悟空”,同步推出DingTalk A1Pro与首款联名AI耳机H1两款硬件新品,并联合杭州未来科技城管委会启动 4天前
永辉的公开信:想当行业大哥,别失了老派商超的底气 曾经的百亿零售帝国、国内头部连锁超市集团永辉,如今的姿态未免太过“谦逊”。日前,永辉向山姆发出一封公开信,核心主张是“一不要,六要”。可这封信读下来,不仅山姆可能摸不着头脑,连旁观者都忍不住想问:永辉 4天前
京东启动大规模数据采集:以人海战术破解具身智能数据困局 3月16日,京东宣布建成全球规模最大、场景最全的具身智能数据采集中心,这一消息在一度沉寂的机器人赛道引发关注。此次行动动员了内部超10万员工及外部最多50万各行业人员,甚至在宿迁一地就动员超10万市民 4天前
阅文2025年报解析:长剧遇冷下的短剧漫剧加码与“IP+AI”核心布局 阅文集团在长剧市场表现不佳的背景下,是否正加大对短剧与漫剧的投入?近日,阅文集团发布2025年度报告:全年营收达73.66亿元,净亏损7.76亿元。在线业务收入实现微增,而AI漫剧这一新业务收入突破1 4天前
央视曝光的“万能神药”外泌体:注射入体安全吗? 本文来自微信公众号:风声OPINION,作者:王晨光,编辑:Berlin,原文标题:《风声|被央视曝光的“万能神药”:注射到体内真的安全吗?》凤凰网原创外泌体领域的乱象,并非因其“无价值”,而是“未成 4天前
科大讯飞被传大规模裁员?合肥警方:系虚假信息,涉事男子已被行政拘留 据《国际金融报》报道,3月中旬,人工智能企业科大讯飞因一则“裁员”传闻陷入舆论漩涡。此前,职场社交平台脉脉上已出现关于科大讯飞裁员的相关讨论;社交平台小红书上,多个IP地址显示为安徽的用户也声称接到了 4天前
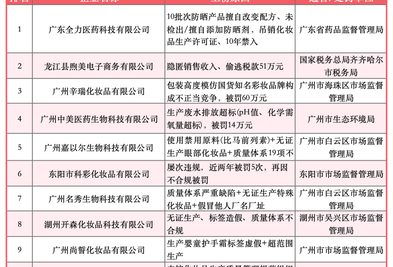
2026年第一季度化妆品企业违规“黑榜”:谁在触碰监管红线? 本文源自微信公众号“中国化妆品”,作者为中国化妆品杂志,原标题为《谁在触碰监管红线?2026年第一季度化妆品企业“黑榜”名单 | “3·15”回声》黑榜公布:10家企业触碰监管红线2026年第一季度, 4天前
月薪过万,也未必吃得起“瑜伽裤面包”? 本文来自微信公众号:三联生活实验室,作者:JOJO如今的年轻人,手头有点钱全花在吃上了。不是在吃饭,就是在去吃饭的路上;不是在打卡网红美食,就是在排队等号。毕竟其他地方能省则省,唯独自己的嘴不能亏待。 4天前
奥迪Q9即将登场:六座布局搭配大V8引擎,另有纯电两厢小车同步规划 本文来源:微信公众号“董车会”,作者:关注明日出行领域,原标题为《奥迪Q9即将亮相!六座配大V8,还有一款两厢小车》近期奥迪的新车规划曝光较为频繁,其中最受关注且令人意外的,是一款纯燃油驱动的“大块头 4天前
两大AI巨头宣布涨价 股价应声直线拉升 算力需求持续攀升,涨价浪潮席卷而来。3月18日下午,百度智能云发布了关于AI算力、存储等产品的调价公告。公告指出,受全球人工智能应用快速发展的影响,算力需求不断攀升,核心硬件及相关基础设施成本出现明显 4天前
对话王海:黄天鹅如加滤镜的美女主播,不该向“榜一大哥”坦白真相吗? 本文来自微信公众号:凤凰网科技,作者:凤凰网科技,编辑:董雨晴近期,一场围绕“鸡蛋色素”的舆论风波席卷全国。多家知名鸡蛋品牌被曝在饲料中添加人工角黄素,一些宣称“散养”“无添加”的高端鸡蛋也未能置身事 4天前