“清远鸡王”冲击港股,去年盈利近9亿背后的挑战与机遇
近日,港交所官网披露了广东天农集团股份有限公司(下称“天农集团”)递交的上市申请。根据披露的招股书,募集资金将用于扩展销售网络、升级供应链、提升生产及研发能力等。
根据弗若斯特沙利文报告,2024年,天农集团在中国清远鸡市场中占据了约59.3%的份额,超过了其他所有中国清远鸡提供商总和,堪称“清远鸡一哥”。
天农集团对外宣称,其合作伙伴已超过上千家。像陶陶居、徐记海鲜、毋米粥、金稻园等餐企,以及盒马、永辉、山姆、麦德龙等知名零售商,都与其建立了合作关系。
然而,深入研究天农集团的招股书后,会发现这家企业面临着一些尴尬的境遇。
1、“鸡王”不靠鸡,6成营收来源于生猪产品
在广东,清远鸡是有名的鸡种之一,属于国家地理标志产品,养殖历史可追溯到宋代。据清远市农业农村局数据,2024年,清远鸡出栏量达1.53亿只,存栏5049万只,综合产值111.96亿元。
清远鸡的诞生与清远独特的地理环境有关。清远多山地丘陵,为鸡群提供了理想的放养场所,当地人习惯自然放养,让鸡群在山林间奔跑、觅食,造就了清远鸡“肉质紧实、皮爽肉滑、骨都有味”的独特口感。
天农集团的发家史始于清远鸡。2003年,肖文清、张正芬创立了广东天农食品有限公司(后改制为股份有限公司,更名为广东天农食品集团股份有限公司,并在今年9月改名为广东天农集团股份有限公司)。
夫妻二人都曾在四川畜牧兽医学院就读(现称西南大学),后又分别在温氏食品担任过饲料事业部副总经理、技术中心技术总监。凭借丰富的养殖经验和敏锐的商业嗅觉,两人很快让天农集团步入正轨,开展清远鸡相关业务。

招股书显示,截至2025年上半年,天农集团在广东与982个清远鸡家庭农场达成合作。去年,公司的清远鸡及其他土鸡总销售量达2870万只。另据弗若斯特沙利文报告,天农集团在广东省所有黄羽肉鸡提供商中排名第二。
不过,令人意外的是,天农集团虽靠清远鸡发家,但最赚钱的业务并非清远鸡。
餐饮供应链指南发现,天农集团专注纯种清远鸡、优质生猪、特色鸡蛋的全产业链经营,覆盖育种、良种繁育、生态养殖、饲料生产、屠宰、食品加工及品牌营销等环节。
招股书表明,2022年、2023年、2024年,天农集团的营业收入分别为39.52亿、35.96亿、47.76亿。其中,生猪产品收入分别为25.87亿元、22.14亿元、32.03亿元,在总收入的占比分别为65.5%、61.6%、67.1%。相比之下,清远鸡及其他土鸡的销售额维持在10亿上下,占比仅2成多。

今年上半年,天农集团清远鸡及其他土鸡的营收减少了8851万元,营收占比降至20.7%;生猪产品的营收则增至14.72亿元,占比同比提升到66.3%。
也就是说,公司最核心的赚钱业务是周期性极强的生猪产品,而非声名远扬的清远鸡。
2、大客户依赖,净利波动大
和很多肉类食材供应商一样,天农集团对大客户存在一定依赖。
招股书显示,天农集团来自五大客户的销售额接近2成。2022年、2023年、2024年及2025年上半年,天农集团来自五大客户的销售额分别占总收入的19.0%、17.1%、17.8%及17.4%。
这意味着公司近两成的营收取决于少数几个关键客户的订单。若这些大客户的订单出现波动或流失,将直接影响公司业绩。从近几年情况看,五大客户的销售额占比已呈下滑趋势,从2022年的19.0%降至今年上半年的17.4%。
此外,大客户虽带来大订单,但往往议价能力强,毛利率低。
过去几年,天农集团的利润波动明显,2024年净利润达8.90亿元,但2023年却大亏6.69亿元。
具体到产品,多类产品的毛利率也不稳定。其中,营收主力生猪产品在2022年到2024年的毛利率分别为21.1%、0.4%、20.6%,波动较大。

相比之下,生鲜及其他产品的毛利率较为稳定,保持在两位数,今年上半年还增长至17.2%,但该业务营收占比较低。
对于天农集团来说,在服务大客户时保持健康的利润水平,或许比营收占比更关键。
3、股权集中,典型的家族式企业
天农集团家族企业色彩浓厚,这给公司的经营发展带来了不确定性。
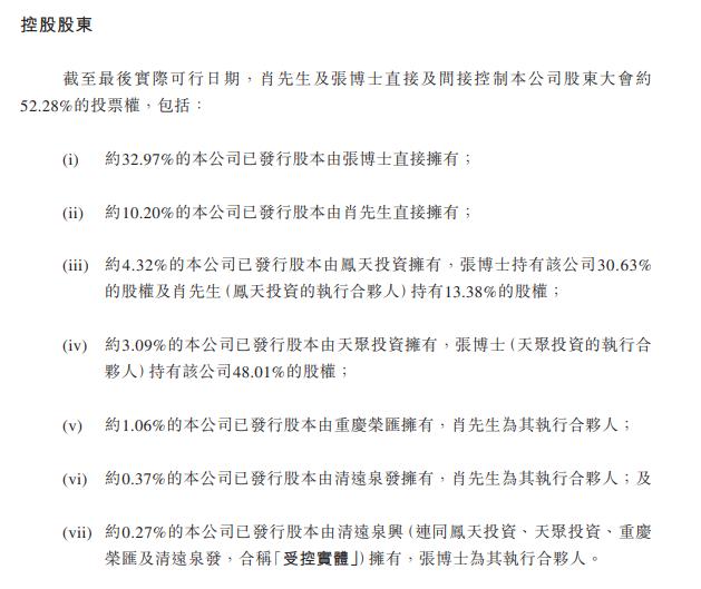
企查查官网显示,在天农集团,家族成员在董事会和管理层占主导地位。肖文清、张正芬夫妇直接及间接控制约52.28%的投票权。
其中,张正芬直接持股32.97%,肖文清直接持股10.20%。二人还通过多家企业间接持股,肖文清是公司股东凤天投资、重庆荣汇的实控人,另两位股东天聚投资、清远泉兴的实控人则是张正芬。
另外,公司多名执行董事是肖文清、张正芬家族成员,其中,张大立为张正芬、肖文清的侄子,Zhang Pengfei(曾用名张高源)则为张正芬、肖文清的儿子。

家族式管理方式有利有弊。
一方面,家族管理有利于企业运营稳定、决策高效,家族成员间的信任有助于经营策略的执行,能在市场快速变化时迅速做出反应。
但家族成员未必具备现代企业管理所需的专业知识和技能。特别是在财务、法律、资本市场等专业领域,过度依赖家族成员可能导致决策失误。而且重要职位被家族成员占据时,外部优秀人才难以获得晋升机会,企业难以吸引和留住人才,创新能力和竞争力会受到严重影响。
长远来看,家族企业会存在大量关联交易,很难保证交易的完全公允性。当家族利益与广大股东利益冲突时,平衡两者将成为公司经营的难题。
写在最后
近几年,消费者对品质食材、地域性食材的关注度不断提高,不少餐企都在挖掘地标食材,包括清远鸡。
今年,海底捞的广州、深圳两地门店联合清远优质养殖基地,推出100%原种清远鲜切鸡;去年,朱光玉火锅馆联合锦匠食品,推出“广东清远手撕鸡”,并将其定位为该年秋季的超级单品……
鲜切鸡肉火锅的流行也让清远鸡的热度持续上升。
可以预见,清远鸡这款特色食材前景不错,天农集团作为赛道龙头,凭借在清远鸡领域的全产业链布局,有较大的发展空间。
但资本市场会更审慎地审视企业,仅靠“清远鸡王”的光环不足以打动资本方。
天农集团未来的资本之路存在诸多不确定因素,如能否降低周期依赖、提升清远鸡盈利占比、解决渠道与治理矛盾等。
本文来自微信公众号“餐饮供应链指南”,作者:餐饮供应链指南,36氪经授权发布。
本文仅代表作者观点,版权归原创者所有,如需转载请在文中注明来源及作者名字。
免责声明:本文系转载编辑文章,仅作分享之用。如分享内容、图片侵犯到您的版权或非授权发布,请及时与我们联系进行审核处理或删除,您可以发送材料至邮箱:service@tojoy.com





