2025年,这六个“机会”:谁进谁死

最近,我特别喜欢的媒体刘润发表了一篇文章《2025年,六个机会》,引起了我的很多思考,于是我顺手发了一条朋友圈——2025年,这六个机会:谁进谁死。

图片注:文章中提到的六个机会
当然,我说这话的时候,并不是说刘润不专业。相反,它非常专业。它表达的是:2025年,这六条跑道有很长的机会。我同意这一点。
而我所说的“谁进谁死”,只是从创业、竞争、天时的角度来考虑——作为一个企业家,谁还想着今年布局这六个机会,谁进谁死都来不及。
创业,合适的时间,合适的地点,合适的时间排名第一。什么是合适的时间?任何行业都有机会窗口,美好的时光转瞬即逝。窗户一旦关闭,就要等待下一个周期。就像人的骨垢线一样,一旦关闭,就很难长大。
人们说人定胜天,什么都能赢,但是对于天时,人不能胜天。
天气是创业成功最稀缺的因素。违反天气,就是逆势而为,几乎不可能成功。
那怎样判断“天时”已经过去了?
首先,最成熟的行业取决于市场份额的集中度,比如前五名的份额——CR5。我认为当一个行业的CR5超过30%时,新玩家基本上就没有机会了。
其次,第二个完美的行业取决于寡头是否形成。在一些行业,如果份额没有很好的量化统计,或者CR5没有那么集中,可以看看这个指标。
第三,比较创新的行业,看独角兽是否形成,潜在独角兽是否聚集在一起。
独角兽是什么?一个关键指标,就是融资到天花板的企业(估值超过10亿美元)。
为什么这个指标对于创业非常重要?与90年代不同,你可以通过小生意和一点点积累来成功。现在不是刀耕火种。创业必须依靠资本(融资)和绝对充足的弹药才能发展壮大。
独角兽的形成意味着什么?这意味着他们已经基本上完成了市场上所有的钱。不管你的创业想法有多好,不管你的团队有多强大,对不起,投资机构手里没有弹药。这个因素注定会让你失去做大的机会。
遵循上述思路,我想逐一分析:为什么在2025年,这六个机会谁做谁死。
自动驾驶
首先是自动驾驶。你知道自动驾驶有多卷吗?独角兽太多了,活不下去。他们都在排队IPO。如果他们不允许IPO,企业就会倒闭。
我一点也不夸张——现在已经倒闭了一个,它就是纵眼科技,估值超过90亿,独角兽得体。
然而,今年4月,上海浦东新区人民法院受理了其破产审查申请。主要原因包括盈利能力差、造血功能不足、R&D投资过高;过于依赖大客户,随着汽车公司的自主研发,客户流失严重。
尤其值得注意的是,它曾经三次冲刺IPO都失败了。所以,是否符合那句话:如果不让他们IPO,企业就会倒闭。
说得好听点,就算让他们IPO,恐怕也难逃倒闭的命运。
你知道图森的未来吗?2021 年 4 月份,它在美国纳斯达克上市,成为世界上第一只自动驾驶汽车,首日市值超过 80 一亿美元。但是由于长期巨额亏损,2024 年 1 月份,它从美国退出市场。媒体透露,2024年12月放弃了自动驾驶业务,名存实亡。
不要谈论这些案例,谈论一些常见的情况。大多数独角兽在做什么?排队IPO。自2023年12月以来,至少有10家无人驾驶公司在排队。

图表:自2023年2月起,无人驾驶公司成功上市。
他们的生存能力如何?令人担忧。一般亏损或者利润不稳定。
比如文远知行。2021-2023 年收入约为1.38亿元、5.27亿元、4.02亿元,净亏损分别为10.07亿元、12.98亿元、19.49亿元,亏损率高达384.8%。
其背后的原因也趋于一致:R&D投资高。这说明技术还不成熟,还不足以让更多的客户付费。
比如黑芝麻智能。2021年R&D投资达到5.95亿元,总收入是9.87倍;2023年R&D投资约为 总收入为13.62亿元(3.12) 亿元)的4.36 倍。
所以2025年,如果你是新玩家,不要浪费金钱去做无人驾驶,再做一次就是浪费社会资源,你也很难成功。
人形机器人
第二,我想谈谈人形机器人。
今年春晚,宇树科技登上舞台,让人形机器人成为全民话题。但话题属于话题,兴奋属于兴奋。对于创业来说,如果你把兴奋当成一种策略,你可能会犯错误。
一个全国人民都知道有机会的行业,如果你再做一次布局,会有机会吗?毫不客气地说,不仅汤没喝,屎也不能吃热。
企业家的核心竞争优势,是创新,是前沿认知,99%的人不知道,而你知道,99%的人不看好但你看好。
宇树科技是什么时候成立的?2016年。2016-2024年,一群“宇树科技”辛勤工作了10年,机会已经被他们伏击。如果你再冲上去,你不会正面抓住炮弹,然后变成炮灰吗?
2016-2024年是人形机器人(未能量产)的萌芽期;人形机器人量产的第一年是2025年。
相对于无人驾驶,人形机器人并不完美,但是大机会没了,小而美的垂直机会,或许有。
总的来说,龙头企业已经到了独角兽阶段,比如宇树科技(估值80亿)、傅利叶智能(E轮)、智元机器人(融资超过6轮)。

图表:独角兽代表人形机器人
第二,还有大量的第二梯队公司处于A轮阶段。虽然阶段较早,但单轮融资规模却达到数亿元。

因此,在人形机器人行业,如果你想成为一个普通的机器人,竞争是激烈的。然而,对于零部件、机器人系统、情景机器人细分等跑道,它仍然是一个潜在的跑道。
推理芯片
先说推理芯片。一般来说,这是主要的责任。 “AI 思考” 硬件大脑,可以理解为 “AI “计算器”,是大模型流行下的衍生物。
2025年这条赛道怎么样?它卷入了死海。如果你今年布局它,你可以想象你将面临哪些竞争对手。英伟达和华为,这些都是巨头中的巨头;其次是谁?寒武纪、海光信息、兖原科技属于新时代的巨头。

图表:推理芯片领域的超级巨头
所以,看完这些名单,我就不用再分享有没有新机会的话题了。
首先,这些跑道不是小规模玩家能玩的。团队必须是顶尖的科学家,在技术上有一对一的实力;其次,需要大量的资金支持——不仅研发技术需要烧钱,竞争对手都是超级巨头和上市公司,资金实力雄厚,竞争更需要钱。
在这场红海战役中,大约只有三种生还方式:1、英伟达掌握CUDA生态;2、彻底了解垂直场景的“地头蛇”(如车载领域的寒武纪);3、很有创意,比如下注光量子计算的石智航。其它玩家,最终都会成为资本游戏中的一串数字。
固态电池
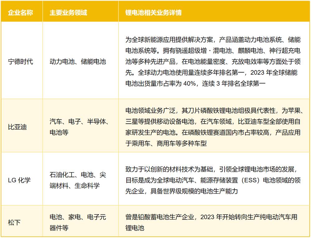
这里详细讨论的是“液体锂电池”,简称锂电池。
这条赛道的竞争格局,与推理芯片非常相似,已经被很大的寡头垄断,简直卷入了死海。
众所周知,宁王(当代安普瑞斯科技有限公司)的市场份额已达35%(全球);第二,比亚迪,磷酸铁锂跑道的市场份额达到33%(国内);第三,LG化学,松下也是最好的。

图片注意:锂电池赛道上的几个巨头
这四家公司已经掌握了世界产能的72%。作为企业家,你敢布局吗?你敢布局吗?投资机构敢投资你吗?如果投资者不投资你,你就得卖几万套房创业。你有这么多套房吗?
第二,新玩家还要面对一个生死攸关:技术代差。头部企业已经将电芯的能量密度提高到300Wh/kg,而且工业新军一般停留在240-260Wh/h/kg。
即使你解决了技术问题,投入生产也是一个更大的麻烦,或者说是一堵钢墙。建设1GWh产能的智能生产线需要投资2-3亿元左右,可能需要8GWh才能实现盈亏平衡。
所以,看完这些,请自行判断:2025年,锂电池跑道是否还要布局。
太空经济
太空经济有点特别。对于2025年来说,并不是盲目的卷曲。但是对于一些行业来说,它是卷曲的——比如火箭发射;但是对于一些行业来说,它太前沿了。2025年谁布局,谁就容易饿死,比如太空资源开发和太空废物处理。还有一些不是民营企业能做的,而是国家队的责任。

图表:太空经济的含义举例。
我举一些接地气的跑道,比如(商用)火箭发射,那就有点卷了。
SpaceX在世界范围内的市场份额超过40%,估值超过1.5亿美元,其“星舰”一次发射成本压低500万美元,比传统火箭减少95%,这一碾压优势让追赶者望尘莫及。
国内民间火箭跑道,也形成了多个独角兽。技术代差是最残酷的分界点。
当二线公司还在为300公斤固体火箭的入轨而奋斗时,头部阵营已经集体进入可回收时代:星际荣耀的双曲线二号完成了一流火箭的全尺寸回收。( 飞行高度178.42 米饭),深蓝色航天星云一号选用3D打印发动机,中科宇航的力箭二号可与SpaceX猎鹰9号进行对比。
更可怕的是生态闭环的形成:蓝箭航天自建液氧甲烷发动机生产线,星河动力在五省布局生产基地,东方空间甚至将米哈游列入股东名单。
第二,在太空通信和因特网上,也形成了中国卫通、中国卫星、银河航天等绝对头部。
生物医药
这里主要讨论的是国产创新药物,非仿制药(供应链制造),重点是研发方向。
这条赛道,长期来看是完全看好的。但是对于创业来说,2025有机会吗?是的。但是要学会避免巨人的竞争。
这条赛道,长期笼罩在巨人的阴影下。
一方面由恒瑞药业、百济神州、信达生物组成 在科创板第五套标准重启后,“三巨头”牢牢控制着较高的市场份额,而另一方面则是创业热潮。
头部企业的环城河已经相当浓厚了。恒瑞药业 2024 每年累计R&D投资达到 82.28 占营业收入比例的亿元人民币 到目前为止,29.40%的R&D投资已经超过440亿元。 。
如此高韧性的R&D投资,为其持续获得创新成果提供了有力支撑。
所以,还有什么新的机会呢?
AI重建药品研发流程,本赛道有机会。
ISM001-055是世界上第一款由人工智能设计的抗纤维化药物,目前已完成II期临床;晶泰科技开发的 AI SIGX1094抗肿瘤药物已经进入临床III期,分子生成系统将早期药物发现周期从传统的2-3年缩短到6-12个月。
其次,ADC(抗体偶联药物)跑道有一定的机会,即ADC的杀伤精度通过创新连接子和负载技术提高到一个新的高度。
另外,在基因治疗和细胞治疗领域,还有很多黑马:邦耀生物,北恒生物等等。
抓住这些机会当然不容易。1、药品研发,要经受住8-10年的寒冬期(企业不赚钱),对企业家来说是心灵的极限考验;2、为了进行足够深入的细分,团队必须具备一定细分领域的高科技R&D实力;3、测试出海能力。大多数企业,在成长期进行国际布局。
本论文不构成任何投资建议。
本文来自微信微信官方账号 “铅笔道”(ID:pencilnews),作者:王方,36氪经授权发布。
本文仅代表作者观点,版权归原创者所有,如需转载请在文中注明来源及作者名字。
免责声明:本文系转载编辑文章,仅作分享之用。如分享内容、图片侵犯到您的版权或非授权发布,请及时与我们联系进行审核处理或删除,您可以发送材料至邮箱:service@tojoy.com





