汽车行业销量创新高,利润却缩水:钱究竟流向了何方?
2025年,中国车市再度迎来爆发,全年产销量双双突破3400万辆,创下历史新高,连续17年稳居全球第一。表面上看,行业一片繁荣,但在这红火景象背后,却藏着一个让车企老板们笑不出来的现实——车卖得更多了,赚到的钱却更少了。
这背后究竟发生了什么?作为制造业顶梁柱的汽车行业,为何会陷入“增产不增收”的怪圈?
01 销量与利润的冰火两重天
先看两组对比鲜明的数据,感受行业的“冰与火”。
一边是创纪录的销量:3440万辆,彰显着市场的旺盛需求;另一边则是跌至谷底的盈利能力——2025年汽车行业销售利润率仅为4.1%,创下近五年新低。

对比其他行业更能凸显差距:饮料、酒类行业利润率常超20%,而汽车行业造一辆车的平均毛利润仅约1.3万元。要知道,2017年这一数字还是2.3万元,相当于造车的“辛苦费”八年间打了六折。
02 利润分流的三大“吸金”力量
车企卖车的收入究竟流向了哪里?主要被三股力量分流:
第一股:上游电池企业“分走大头”。有车企负责人曾直言“现在是为电池厂打工”,动力电池成本占整车成本的40%至60%。2025年上半年,新能源汽车产业90%的利润被电池环节拿走,龙头企业更是独占68.1%的净利润,其利润超过十几家上市车企的总和。车由车企生产、品牌归车企所有,但最大的利润却被上游稳稳收入囊中。

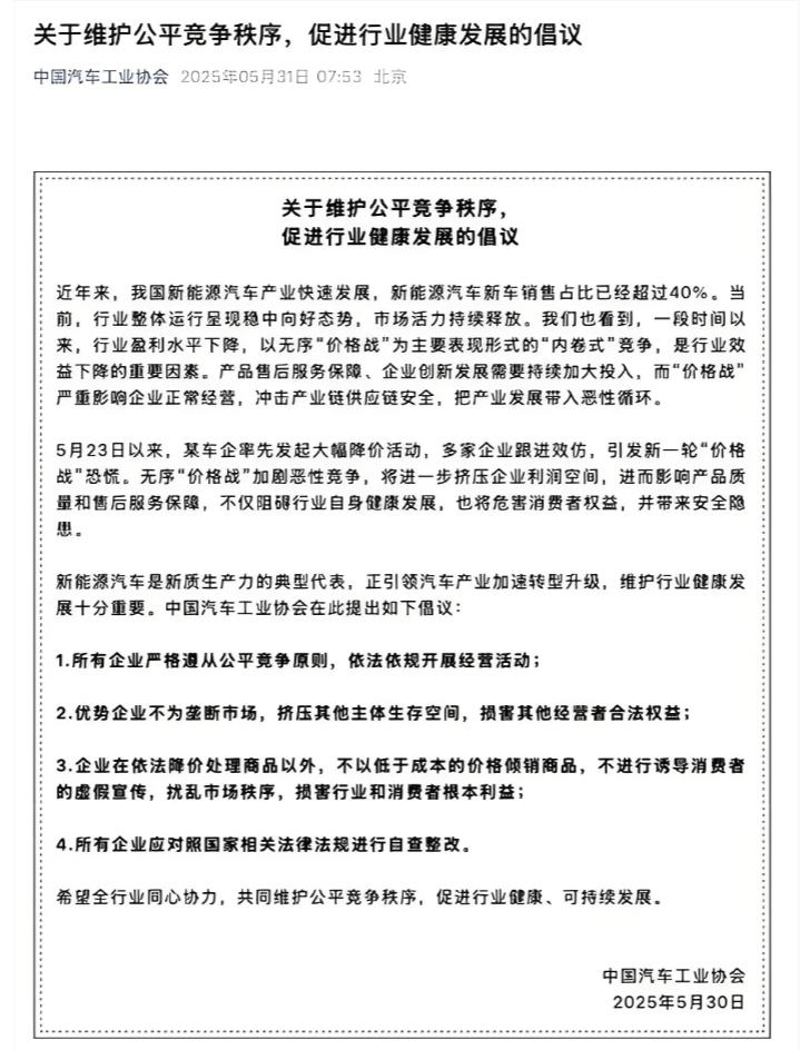
第二股:无序价格战“内耗严重”。2023年至2025年,汽车行业价格战从未停歇。2025年5月,百余种车型密集降价,部分车型降幅达数万元甚至十万元。这种“割肉式”竞争虽抢得销量,却压缩了利润空间,导致经销商进销倒挂——卖得越多亏得越多。部分主机厂为冲量通过大客户渠道售车,经销商为完成考核将新车提前上牌转售,催生“0公里二手车倒卖”乱象。

价格战的冲击显而易见:2025年4S店减少近1500家,仅27.5%完成销量目标;2026年初就有涉及超180家门店的经销商爆雷,缩减规模、跑路撤店案例频发。2022-2024年,价格战导致行业损失两三千亿收入。中国汽车工业协会明确反对无序价格战,因其不仅损害利润,还可能引发产品与服务质量下滑,危害行业健康。


第三股:新技术研发的“高投入成本”。造车成本面临两头挤压:过去比拼发动机、变速箱,如今需投入大屏、芯片、智能驾驶等新技术研发,比亚迪累计研发投入已超2200亿。同时,电池级碳酸锂、铜等原材料价格上涨,芯片因与AI、消费电子行业“抢资源”成本攀升,进一步加剧成本压力。此外,华为、小米等新玩家入局带来新型合作模式,如华为智选车模式分走约15%销售额,远高于传统供应商。车企陷入“不投入则淘汰、投入则成本飙升”的两难境地。

电池成本、降价促销、研发投入分走大部分收入,最终车企利润薄如纸,形成典型的“增量不增利”现象。
03 破局之道:向外走,向上爬
如何走出“卖多赚少”的怪圈?行业已探索出方向——“向外走,向上爬”。
向外走:拓展全球市场要利润。2025年中国汽车出口超700万辆,同比增长20%以上,成为重要增长引擎。更关键的是,出口不再依赖“低价”,新能源汽车出口均价稳步提升。比亚迪、奇瑞等头部车企通过海外建厂、本地化运营,将国内竞争积累的实力推向国际市场,获取更高利润。
向上爬:掌握核心技术争话语权。血的教训证明,无核心技术则无利润话语权。比亚迪、零跑自研比例达75%和65%,掌握电池、电控等核心部件,利润更多留存;而部分转型慢的国际巨头因智能化掉队,营业利润大幅下滑。未来竞争是“技术战”,智能驾驶、电子架构等领域领先者才能摆脱低价竞争,获得品牌溢价。
此外,行业健康发展需合理规则:2025年起,行业协会与监管部门呼吁“反内卷”,反对无序价格战,倡导长期主义;政策推动“油电同权”,营造公平竞争环境,让企业比拼耐力与实力,而非短期价格冲刺。
04 从野蛮生长到价值竞争的转型
“卖多赚少”并非简单的行业不景气,而是产业从青春期步入成熟期的阵痛。它警示我们:靠规模与低价野蛮生长的模式已难持续,低利润无法支撑未来高强度研发投入。
行业需回归理性竞争,从“比价格低”转向“比价值高、技术强、服务好”,才能实现高质量可持续发展。车企应思考如何赚“聪明钱、技术钱、品牌钱”。
短期利润率压力或持续,但随着行业整合、技术突破与商业模式创新,汽车行业有望穿越周期,迎来更健康的未来。2025年数据显示,新能源汽车国内销量占比突破50%,自主品牌乘用车占有率逼近70%——电动化、智能化、全球化,正是中国汽车未来的方向。
这场转型对车企是挑战,对消费者却是机遇:当企业专注技术与服务而非价格血拼,消费者终将开上更有价值、更可靠的好车。汽车行业的下半场,才刚刚拉开序幕。
本文来自微信公众号 “电动公会”(ID:ddgh2015),作者:李大鹏,36氪经授权发布。
本文仅代表作者观点,版权归原创者所有,如需转载请在文中注明来源及作者名字。
免责声明:本文系转载编辑文章,仅作分享之用。如分享内容、图片侵犯到您的版权或非授权发布,请及时与我们联系进行审核处理或删除,您可以发送材料至邮箱:service@tojoy.com




