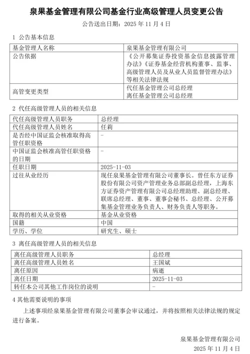
泉果基金公告任莉代任总经理,业内哀悼王国斌离世
11月3日,泉果基金发布高级管理人员变更公告,王国斌病逝,由董事长任莉代任总经理职务,任职日期为2025年11月3日。

任莉现任泉果基金董事长,她曾在东方证券担任多个重要职务,包括资产管理业务总部副总经理,上海东方证券资产管理有限公司总经理助理、副总经理等。
王国斌的突然离世,让行业内许多人深感震惊与惋惜。大家纷纷追忆与他共事的点滴,他不仅是值得尊敬的前辈,更像人生导师,在他人迷茫时指点方向,在他人困难时给予力量。
天风证券副总裁赵晓光惋惜道:“惊闻我的入行老领导、恩师猝然离世,心情顿时阴霾,国斌总是充满智慧、充满能量的大师级投资大师和管理大师,曾为我们传经授道,悲从中来,天妒英才!”
王国斌拥有31年证券从业经验,是国内证券市场入行最早的一批投资老将,穿越A股市场多轮牛熊周期,始终坚守在投资一线。他在中国率先提出并引领了“价值投资”理念,其建立的价值投资体系与框架影响了业内一批知名基金经理。
入行最早的一批投资老将
王国斌是中共党员、上海市人大代表,泉果基金管理有限公司原总经理,拥有北京大学学士、硕士学位。公开资料显示,他拥有31年证券从业经验,是国内最早的一批投资老将。
1986年,王国斌先后就读于北京大学化学系、社会学系,后在北大经济管理系攻读硕士。毕业后,他曾任职于南方证券和万国证券,从事收购兼并与投资银行工作,后转入中国经济开发信托投资公司。
1998年,王国斌加盟东方证券,曾任东方证券副总裁、东方证券资产管理公司董事长。在国内资本市场萌芽期,他率先提出并引领了“价值投资”理念,其“幸运的行业+能干的企业+合理的价格”的选股思路对行业投研体系产生了深远影响。
2007年,时任东方证券副总裁的王国斌被评为第十四届“上海十大杰出青年”,理由是他通过12年的证券投资实践,形成以“理论+实践+信念”为特色的投资风格,追求投资的科学性、实效性,投资业绩出类拔萃。
在此期间,王国斌见证了国内首家券商系资管公司——东证资管的设立,并于2013年使其成为首家获得公募业务资格的券商系资管公司。
2016年,王国斌离开东证资管,结束了在东方证券18年的投资生涯。“东方红”系列产品长期业绩优异,声名鹊起,王国斌也被公认为行业威望最高的人之一。之后,他转投一级市场,担任君和资本联合创始人,依然活跃在投资前线。
君子以果行育德
2021年,王国斌重回二级市场,搭建泉果基金公募平台,并开启了首次基金管理生涯。
2022年2月,泉果基金宣布成立,它是经中国证监会批准的全国性公募基金管理公司,注册地位于上海,注册资本为1亿元人民币。作为著名的“个人系”公募,由王国斌联合任莉等从业人士共同创立。
同年,王国斌出版个人首部著作《投资中国》。该书全面展现了他的投资理念成长历程和企业经营感悟,他表达了看好“中国资本市场的未来”的坚定信念,利用大量数据和案例剖析了中国资本市场形势和未来趋势。
泉果创始人王国斌在《投资中国》自序中表达了打造泉果基金的理念和愿景:“‘山下出泉,……君子以果行育德’,我们将以‘忠信’为圭臬,建立一家着眼于长期的资产管理机构。让客户的长期价值最大化永远是我们服务的宗旨。”
对于如何做好价值投资,王国斌认为有几点至关重要,一是正确的态度,二是自律,三是乐观的情绪。他用“高山仰止”形容巴菲特和比尔·盖茨,认为投资人要像他们那样养浩然之气。
目前,泉果基金最新管理规模约为237.87亿元,其中混合型基金占比管理规模为237.25亿元。公司旗下共有六只基金产品,主要基金经理包括赵诣、刚登峰和钱思佳等。
2023年,作为公募基金行业发展25年的见证者和参与者,王国斌荣获证券时报“中国基金业25周年25人”,以表彰他为推动中国基金业发展做出的努力。
本文仅代表作者观点,版权归原创者所有,如需转载请在文中注明来源及作者名字。
免责声明:本文系转载编辑文章,仅作分享之用。如分享内容、图片侵犯到您的版权或非授权发布,请及时与我们联系进行审核处理或删除,您可以发送材料至邮箱:service@tojoy.com





