经济性强市叠buff,密集迎来“新”大学
各地高考成绩陆续公布,即将进入志愿填报时间。
近日,宁波东方理工大学、大湾区大学两所新型研究型大学同时获得教育部批准,今年将招收首批本科生。
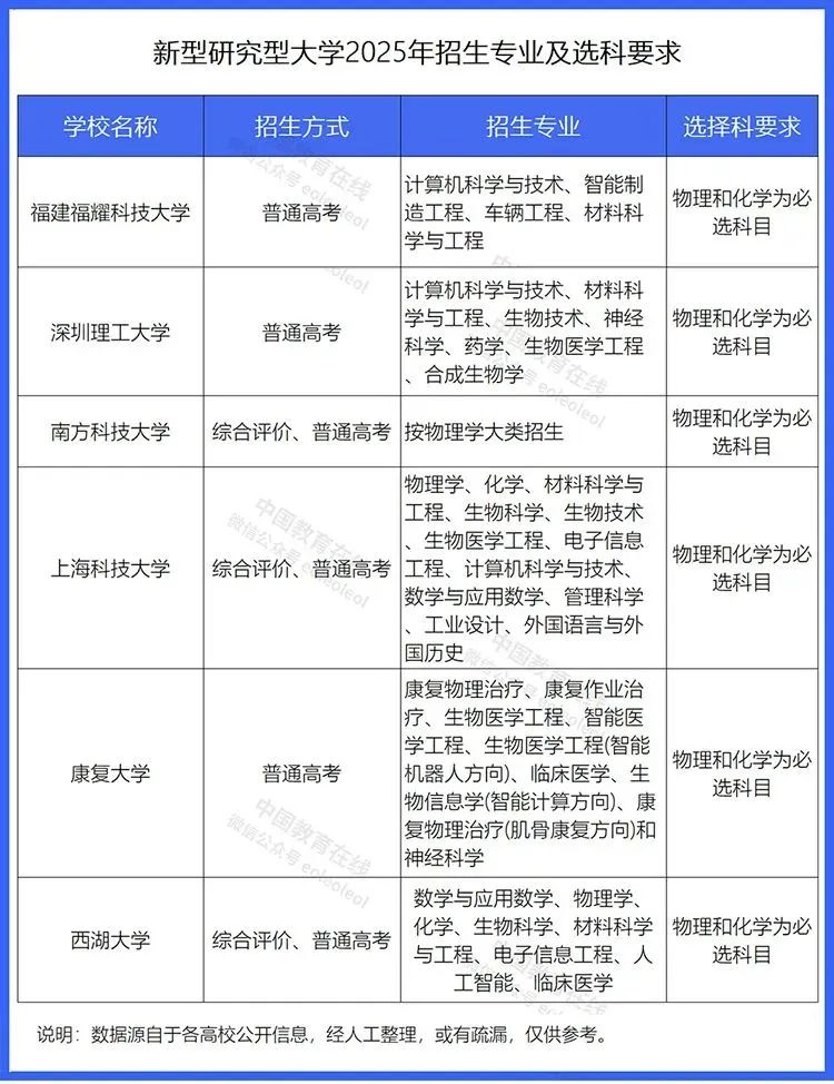
近年来,许多新的研究型大学相继成立或准备建设。除了以上两所大学,上海科技大学、西湖大学、南方科技大学、深圳理工大学都已经开始招生。福耀科技大学今年也获批成立,钱塘大学也在加快推进。
这些年轻大学的办学定位基本都集中在高起点、小而精、研究型、国际化等关键词上,不仅硬件一流,还邀请大师和教授坐镇。在这些大学的愿景中,斯坦福、麻省理工学院、加州理工学院等顶尖大学往往被视为“比较”的目标。
这些大学作为我国高等教育领域的“新品类”,将会带来怎样的变化?又将如何影响城市和地区?
目标
对于广大考生和家长来说,申请志愿者并不比高考本身重要。一个志愿者实际上包括三个选择:城市、大学和专业。而这三个选择正好可以作为观察这些新研究型大学的三个维度。
以今年即将招生的三所新学校为例。从城市维度来看,三所大学都位于经济发达的东南沿海城市。宁波、东莞、福州是GDP超万亿、产业基础好、缺乏优质教育资源的城市。

宁波东方理工大学由韦尔董事长虞仁荣创办。2025年,该校仅招收浙江省学生,招生人数以浙江省招生主管部门公布的招生人数为准。
福耀科技大学背靠传奇福耀玻璃及其创始人曹德旺。2025年,福建、河南、江西、湖南、广西将招收50名本科生。
大湾区大学是由广东省人民政府举办的公立学校,主要由东莞市政府投资保障。2025年,学校只在广东省招生,招生人数计划为80人。
在大学维度上,三所大学的定位高度重合——
宁波东方理工大学积极探索高起点、小而精、研究型、国际化,加强基础研究,聚焦前沿交叉,突出工程设计;福耀科技大学突出理工科技,重点研究制造科技创新,培养拔尖创新人才;大湾区大学致力于建设一所能促进未来科技发展、产业升级和社会进步的新型研究型大学,具有“国际标准、开放包容和湾区特色”。
然而,在课程设置方面,这些大学将努力集中在“新工程”上。与传统工程相比,新工程更依赖数学、物理等基础科学,同时呈现出跨学科、跨学科的明显趋势。近年来,北京大学、南京大学、复旦大学等名校教育改革的重要方向也面临着前沿领域的系统重组和专业调整。

事实上,近几年新成立的南方科技大学、深圳理工大学、上海科技大学、西湖大学也有类似的定位和课程设置。
缺少大学和好大学不仅是东莞、福州和宁波的问题,也是杭州和深圳的心脏病。即使杭州有浙江大学这样的老名校,与南京、武汉、西安等地相比,优质教育资源仍然很少。
如今,深圳正从“大学洼地”转变为“大学高地”。杭州在拥有浙江大学和新西湖大学后,开始为钱塘大学做准备。
就在6月19日,杭州市政府与杭州市钱塘教育基金会签署了联合办学框架协议。杭州市长姚高员与钱塘教育基金会发起人钟邈邈代表双方签署了协议。
根据协议,双方将坚持“高起点规划、研究驱动、国际扩张、小而优秀”的办学理念,聚焦理工科、交叉学科等领域,努力培养战略科学家、领军人才和中国科技自力更生所需的优秀工程师,为推动科技创新与产业创新紧密结合提供人才支持。
福耀科技大学常务副校长徐飞表示,以新研究型大学为代表的第四代大学相继出现。这些大学的本质是打破传统界限,通过科学与教育的融合、产教的融合、全球合作,以颠覆性的理念重构知识生产模式,通过科技赋能重塑教育生态,通过全球合作应对人类的共同挑战。
探察
这类新型研究型大学,也纷纷将目标引向世界顶尖大学。
比如曹德旺、福耀科技大学校长王树国多次明确表示,学校是针对美国斯坦福大学的。中国科学院教授、大湾区大学校长田刚也提到,以理工科为主,重视基础研究的麻省理工学院是可以参考的对象,加州理工学院也是一所很有特色的学校。

众所周知,斯坦福大学与世界上最具创造力的地区之一硅谷有着深厚的联系,形成了以大学为核心的高科技产业集群,产学研深度融合。
上海交通大学安泰经济管理学院教授、上海交通大学深圳工业研究所研究员陈宪指出:“过去,我们非常重视传统大学实验室的成果,然后考虑如何改变它们。近几年新建的这批研究型大学并非这一逻辑。事实上,高校成绩转化率有限,未来很多科技都要靠公司的自主创新。那就是为什么这些城市疯狂建设大学,我们缺少的不是大学研究成果,而是公司缺少人才,缺少高素质的科学家和工程师。”
事实上,与硅谷“从0到1”的链接相比,国内生态是不同的——中国是世界工厂,拥有世界上最完善的制造体系。这些大学所在的东南沿海地区是中国制造业最发达、最密集的地区。
以粤港澳大湾区为例,香港科技大学教授李泽湘将其比作“好莱坞制造业”(Hollywood of Makers)",这里的商品迭代速度是硅谷的5~10倍,而成本是其1/5甚至1/10。这些都是硅谷没有的优势。
对徐飞来说,新型研究型大学破局的关键在于构建“产业需求驱动科研、科研反馈教学”的闭环。
目前,传统工程教育与市场需求脱节。徐飞指出:
第一,知识结构脱节。比如微电子教材滞后于3代以上的芯片制造工艺。由于企业接近市场,R&D的迭代速度远远超过大学。
第二,培养模式脱节。“光刻机研发”(需要光学、材料、控制、AI等协同作用)等线性学科结构难以应对。
第三,创新效率脱节。一所顶尖大学在5年内积累了2000篇自动驾驶论文,导向和产业需求移位,但真正产业落地的核心技术专利掌握在公司手中。
近几年诞生的新型研究型大学,正在努力改变和扭转这一趋势。
大湾区大学校长田刚表示,松山湖材料实验室、鹏城实验室、华为、重要科研机构松山湖材料实验室、中国大科学装置分裂中子源。vivo、龙头企业,如OPPO,建立了战略合作关系。学校还考虑通过弹性学制,鼓励和协助学生在学习期间在大湾区的企业和科研机构长期实习(如一学期),让他们在学习期间在大湾区的行业环境中获得深刻的体验。
曹德旺还在接受采访时透露,学校将实行“双导师”制度,一方面坚持学术教授,另一方面将引进一批制造业顶尖导师,培养学生的实践能力。“我们有信心说,从福耀科技大学毕业的人,毕业证相当于工程师,能力有工程师水平。”
推动
大学与城市一直有着密切的联系。世界级湾区的发展经验证实,一流大学是推动区域创新的核心引擎。
正如宁波东方理工大学校长陈十一所所说,“随着自身的发展,一所大学通常会成为一个城市和一个地区发展的重要支撑,为当地和地区的社会经济发展做出突出贡献。”
目前,新型研究型大学比以往任何时候都更注重创新驱动、创新发展,也被寄托在赋能城市发展方面。

陈十一此前曾表示,“我们希望把学校建设变成一流的新型研究型大学,重点关注理工科的创新,尤其是电子信息、先进制造和新能源领域,这与长三角发展需求的关键技术息息相关。”
同样,大湾区大学的课程设置,如物质科学、先进工程、生命工程等。,与广东正在发展的新兴产业高度匹配,尤其是东莞发展的产业。
一所成功的大学不仅能影响一个城市的产业布局,还能改变城市的空间布局。
硅谷的出现是以斯坦福大学为原点,沿着101条道路形成一个带状城镇,旧金山、圣何塞等多个地方逐渐连接电影,促进了旧金山湾区城市圈的整合。波士顿128科技走廊也是麻省理工学院带来的科技元素聚集,从而产生了新的城市形态。
通过知识网络建设、创新生态建设、科技要素流动等方式,以大学为纽带,也成为地方探索区域融合的方向。
随着粤港澳大湾区的建设,大湾区大学应运而生。从地图上看,东莞不仅是广州、深圳科技走廊的重要节点,也是连接大湾区东西两岸融合发展的主轴。无论是广州、深圳还是香港,都可以从东莞到达30分钟。

这一区位优势使东莞能够方便地整合大湾区的科技资源。例如:靠近深圳光明科学城、松山湖科学城等重大创新平台,便于与大湾区顶级科研资源形成协同效应;依托广深科技创新走廊,有利于人才、技术、资金等因素的流动,为大学产学研合作、国际合作提供便利;此外,东莞交通网络发达,能够有效地连接大湾区各城市的教育、产业资源。
随着该地区许多高水平大学“抱团”的兴起,也有助于打破城市圈之间的隔阂堡垒。在充分发挥各自优势的同时,相互填补创新元素的不足,真正促进大地区、多城市的高质量发展。
本文来源于微信微信官方账号“城市进化论”,作者:肖纯,36氪经授权发布。
本文仅代表作者观点,版权归原创者所有,如需转载请在文中注明来源及作者名字。
免责声明:本文系转载编辑文章,仅作分享之用。如分享内容、图片侵犯到您的版权或非授权发布,请及时与我们联系进行审核处理或删除,您可以发送材料至邮箱:service@tojoy.com





