银行财眼|厦门国际银行两家银行共被罚款715万元 10责任人被罚
2024-08-11
凤凰网财经讯 八月九日,国家金融监管总局公布的罚单显示,厦门国际银行连续收到两张罚单,共罚款715万元。
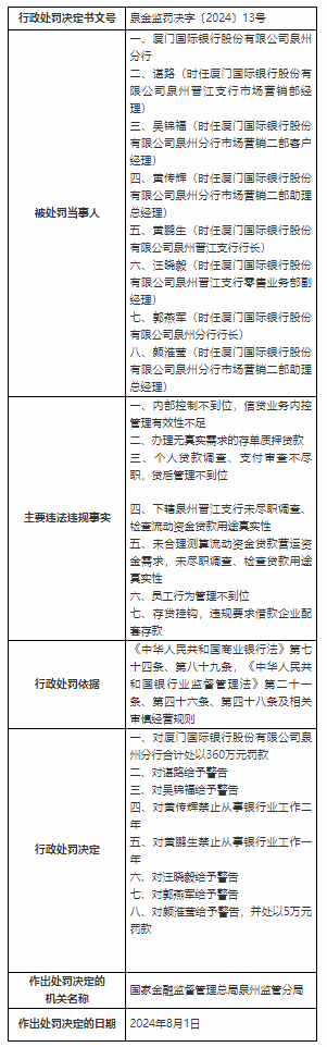
厦门国际银行泉州支行因违规要求贷款公司配套存款等7项违规行为被罚款360万元。
时任厦门国际银行泉州支行市场营销第二助理总经理黄传辉、泉州晋江支行行长黄鹏生,被禁止在银行业工作两年或一年。
时任厦门国际银行泉州支行市场营销第二助理总经理颜淮莹被警告并罚款5万元,责任人吴锦福、汪晓毅、郭燕军被警告。
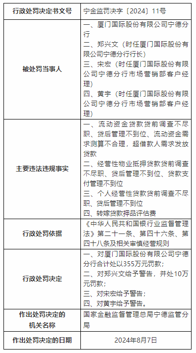
厦门国际宁德分行因信贷管理不到位等4项违规行为被罚款355万元。
当时,厦门国际宁德分行行长郑兴文被警告并罚款10万元,市场部客户经理宋宏、黄宇被警告。


本文仅代表作者观点,版权归原创者所有,如需转载请在文中注明来源及作者名字。
免责声明:本文系转载编辑文章,仅作分享之用。如分享内容、图片侵犯到您的版权或非授权发布,请及时与我们联系进行审核处理或删除,您可以发送材料至邮箱:service@tojoy.com




