亚马逊对于品牌旗舰店下大决心
多年来,亚马逊一直在重建一个重点。“重商品,轻商店”的生态。
它是一种“去中心化”的生态,整个平台的流量,大部分都是“灌”到具体产品的产品页面上,而且商家的店铺几乎成了“点缀”。
因为,亚马逊故意让卖家“产品和商品”(Listing和Listing)在维度上进行竞争,只有这样,客户(客户)才能直接比价,第一时间找到足够的低价商品,买完就走,干脆利落。
“用完即走 省钱省时,是亚马逊长期以来的追求之一。
但是,过度加强商品listing(链接)之间的竞争,造成了一个缺点:虽然商家出售商品,但是很难培育出自己的产品,许多知名品牌在亚马逊上也水土不服,比如路易威登,Nike、宜家等大品牌也进入了亚马逊,但在激烈的产品链接竞争中,他们无法充分发挥自己的品牌优势,最终不得不宣布退出(官方退出,部分经销商仍在销售)。
从长远来看,亚马逊被认为是一个平台上有“不适合品牌增长”和“白牌商品泛滥”。
更加迫切的是,在Temu中、SHEIN、TikTok 在Shop等新兴平台的包围下,亚马逊将不得不陷入低价竞争的怪圈,主要是“产品为竞争水平”。
所以,亚马逊近几年一直在努力改变这种状况,出台了一揽子政策,推出了一系列工具,大力支持商家的“品牌旗舰店”。
最近,亚马逊在帮助品牌旗舰店方面,又做了两个大动作:第一,推出了一个新工具。——品牌旗舰店质量评级报告,商家可以通过这个工具来诊断自己的评级,并根据评级来优化自己的旗舰店;另外一个动作是,增加了三个商店指标,包含平均跳失率(Avg. Bounce Rate)、平均停留时间(Avg. Dwell Time)和新访客量(New to Store Visitors)。

这三个指标经常被用来衡量一个独立网站的质量。如今,亚马逊专注于这些指标,这意味着它的品牌旗舰店将变得越来越“独立”,成为一个相对独立的“品牌后花园”和“流量储水池”。
「蓝海亿观」觉得 ,随后,亚马逊将在品牌旗舰店投入更多资源, 为了提高“品牌层面”的竞争力,与Temu等竞争产生更大的差异。
01 亚马逊在品牌旗舰店做了两个新动作。
随着亚马逊的不断努力,商家的品牌旗舰店发生了“数”与“质”的多重变化。从2018年到2023年,亚马逊平台上的品牌旗舰店总数,由6.7万只增加到55.9万只。
最为重要的是,亚马逊在许多方面对其客户(客户)进行了引导,让曾经“门前忽略鞍马稀”的品牌旗舰店慢慢拥有真正的活力。——对品牌旗舰店有一定了解甚至非常熟悉的顾客比例,用户访问比例增加了2.4倍,达到47%。
这种情况表明,亚马逊的品牌旗舰店正在慢慢变活,不再是一种衬托。
包括安克创新(Anker)、大卖家,包括赛维、傲基、乐歌, 几乎开设了品牌旗舰店,并专门花费推广费用来推广其品牌旗舰店。
图片/赛维旗下服装品牌Coofandy在亚马逊上的品牌广告
近来,亚马逊进一步提高了品牌旗舰店的重要性,做了两个大动作:
第一个动作是,上线了。品牌旗舰店质量评级报告。通过这份报告,商家可以查看“品牌旗舰店质量评级”,包括“高”、“中”、“低”。
基于亚马逊的内部数据,评级越高,销售额越高。: 质量评级 为“ 高 ” 品牌店销售额 , 比评级 “ 低 ” 多余的高达50% , 比评级「中」的多出34% 。
另外,评级报告,可以显示“品牌旗舰店客户平均停留时间30天”并与“比较同行的停留时间。 ”, 与此同时,还会给出一系列的“建议”。
图/亚马逊品牌旗舰店质量评级报告截图
共有13个建议,每24小时更新一次,包括13个建议,意见是“增加销售额”——将推荐或最畅销的产品图块添加到向子页面;“塑造品牌”意见-向商店添加背景视频;另外,也有“增加销售额”的意见。——插入图片/图片,链接到子页面,等等。
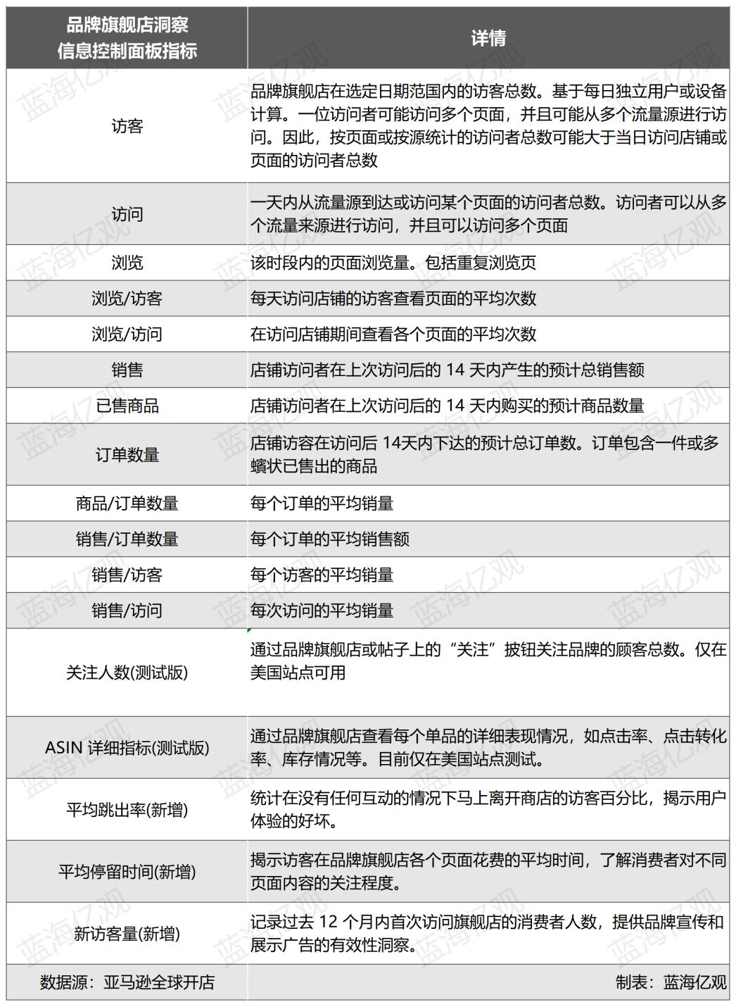
在品牌旗舰店的数据洞察仪表盘中,亚马逊对品牌旗舰店的另一个大动作是增加了三个关键指标,包括平均跳失率、平均停留时间和新访客数量,使卖方对其旗舰店的流量有一个非常清晰的认识。


到目前为止,在亚马逊旗舰店的仪表盘上,总共可以看到14个数据指标。

「蓝海亿观」观察到,其中一个指标很引人注目,那就是“关注人数”,也就是说,通过品牌旗舰店或者帖子上的“关注”按钮,关注品牌的客户数量。
这个功能已经推出了相当长的时间,尽管仍然是测试版,但是亚马逊几乎做出了巨大的妥协,从某种意义上说,亚马逊允许卖家在站内储蓄自己的产品私域流量。
下一步,品牌旗舰店将成为一种相对“私域流量”,与此同时,亚马逊也逐渐开始允许品牌旗舰店持续存款,以获得对自己品牌的好感,“定向营销”自己品牌的粉丝。
亚马逊将于去年七月推出一个新工具。——品牌定制促销。利用这个工具,商家可以利用“私域流量”来增加销量,也就是面向。"关注或购买自己商品的买家"建立“吸引老客户回购”或“回收曾经浪费的流量”的专属折扣。
它是亚马逊在品牌商店中使用“私域流量”的一次尝试,也是其迈出的一大步。
过去,亚马逊控制着所有的流量,让卖家在“商品listing维度”中进行激烈的竞争,假如卖方想要更多的新流量,那就得继续做广告。这个过程中,流量就像一根甘蔗,从头到尾都被亚马逊吃掉,而且商家很难享受流量积累带来的好处。
现在,亚马逊的手稍微放松了一些,为了鼓励更多的商家经营品牌旗舰店,培育自己的产品,采取了一系列的鼓励措施,以留住更多的顾客,与Temu等竞争。
02 亚马逊比以往任何时候都更想帮助商家做好品牌。
拼多多曾经是白牌商品的天堂。类似地,亚马逊曾经是白牌商品的天堂。
白色品牌的天堂,通常是品牌的噩梦。
长期以来,品牌方对拼多多望而却步。
2019年,拼多多花了很多钱,推出了“百亿补贴”,让很多用户可以在拼多多上“放心购买便宜的正品iPhone”。
为说服客户,拼多多在“百亿补贴”下的iPhone中加入了一系列“承诺”:拥有中国人民保险质量保险、假一赔十、七天无理由退货、顺丰快递等。
这一承诺,最终让很多消费者放下心来,下订单购买苹果机。根据第三方数据统计,2019年,超过200万台iPhone以“百亿补贴”卖给客户。接着 ,一阵风刮起了“百亿补贴”, 在iphone后面,小米及其旗下的红米、荣耀、华为、vivo等都抱起了拼多多的大腿。
初步取得成效的拼多多,开始放开手脚,继续在五粮液、茅台、戴森吹风机等品牌上做出“百亿补贴”和“正品承诺”。
就这样,“正品大牌商品也可以在拼多多上买到”的认知,进入了众多消费者的心中。
拼多多这样做是因为当时白牌产品的销量增速放缓,同时也想获得品牌的高溢价收益。这一策略取得了巨大的效果。2023年,品牌产品销量占比接近品多多整体的30%。
这个巨大的成功,很可能会复制到拼多多的国际版本Temu上。
现在,Temu凭借“强大的供应链控制能力” 穿透地板的低价”,在欧美日韩大烧广告(如超级碗一分钟广告费用超过1亿元),攻城掠地,无敌。
随着Temu的崛起,亚马逊的流量大规模流失。
看到情况不好,亚马逊不得不将服装类的佣金大幅削减到个位(最低5%)。
服装品类自然具有吸附电商流量的属性,也是亚马逊的前三大品类,一直为其贡献着巨大的GMV和利润。但面对Temu露出的尖牙,亚马逊不得不大幅削减佣金,让服装商家轻装上阵,与Temu争夺更多流量。
同时,亚马逊加大了品牌旗舰店的发展力度,在一定程度上向商家开放了“私域流量”,使广大商家的品牌成长起来,更重要的是,要吸引现有的知名品牌商(如爱迪达斯、CK等)为了形成一个巨大的品牌环城河,进驻亚马逊。
通过这种方式,亚马逊可以让广大商家以“品牌商品”与Temu的“白牌商品”进行竞争,以保持流量,维护环城河。
假如Temu将来复制拼多多的“百亿补贴”,大力招揽品牌方进驻,亚马逊就不会打无准备的仗。 「蓝海亿观」感觉,亚马逊确实对品牌旗舰店下了很大的决心。
本文来源于微信公众号“蓝海亿观网”(ID:egainnews),作者:蓝海亿观,36氪经授权发布。
本文仅代表作者观点,版权归原创者所有,如需转载请在文中注明来源及作者名字。
免责声明:本文系转载编辑文章,仅作分享之用。如分享内容、图片侵犯到您的版权或非授权发布,请及时与我们联系进行审核处理或删除,您可以发送材料至邮箱:service@tojoy.com




