Nature子刊新发现:靶向GPX4诱导铁死亡,开辟抗癌与抗衰老新疗法
本文来自微信公众号:生物世界,编辑:王多鱼,作者:生物世界
衰老细胞会加速机体衰老进程,并引发包括癌症在内的多种年龄相关疾病。因此,能选择性清除衰老细胞的Senolytics(衰老细胞清除剂),在疾病治疗领域展现出巨大潜力。
2026年4月24日,帝国理工学院的研究团队在Nature子刊《Nature Cell Biology》发表了题为《Electrophilic compound screening identifies GPX4-dependent ferroptosis as a senescence vulnerability》的研究成果。
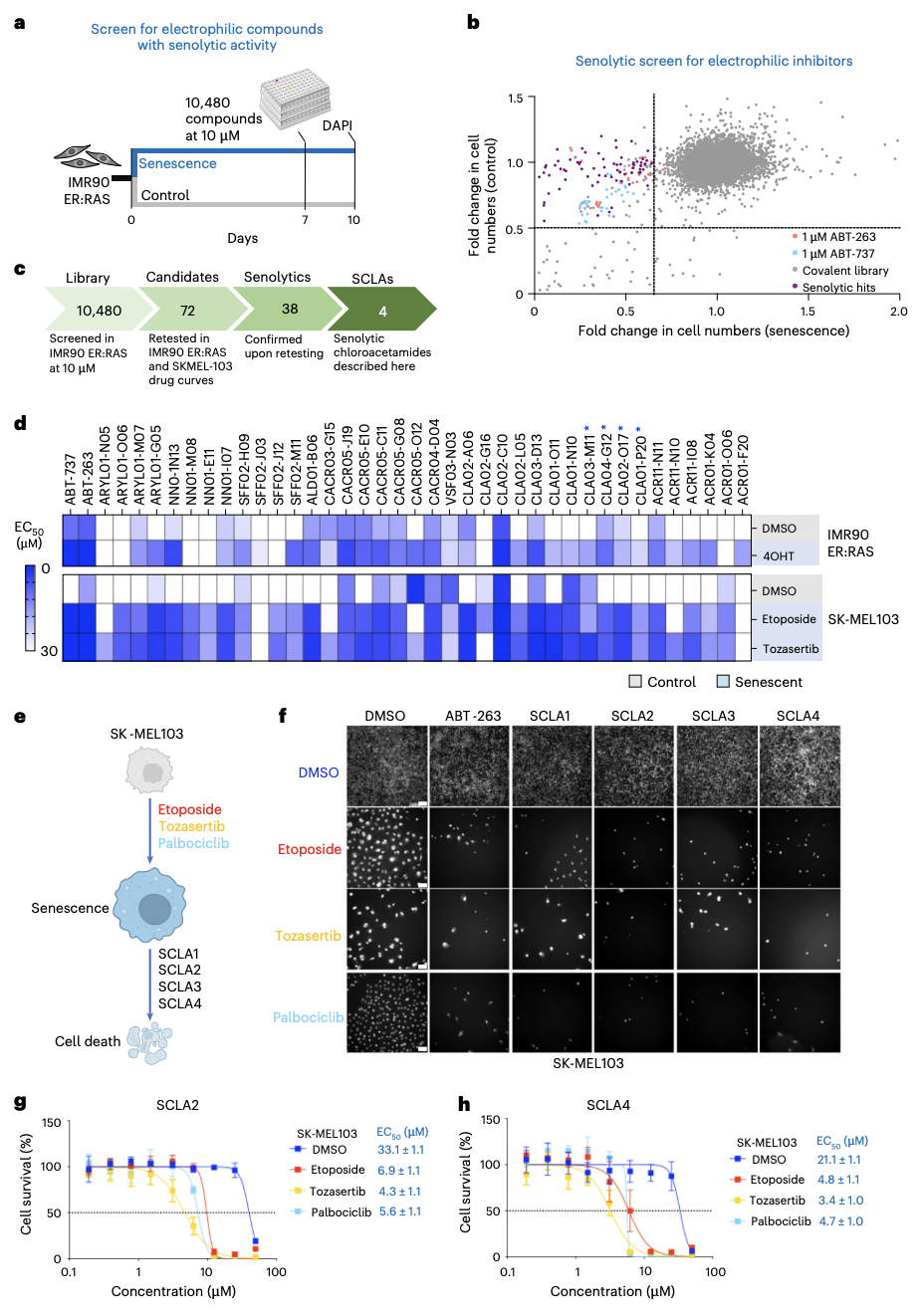
该研究通过筛选亲电化合物库,发现了一组氯乙酰胺类化合物(SCLA1-4),它们具备广泛的衰老细胞清除活性,且作用靶点为GPX4。研究还揭示,衰老细胞本身处于铁死亡启动状态,表现为高氧化应激和细胞内Fe2+水平,但它们会通过上调GPX4表达来抑制氧化脂质积累,从而避免铁死亡。使用SCLA1-4或GPX4抑制剂,可选择性诱导衰老细胞发生铁死亡,实现衰老细胞的清除。在黑色素瘤、前列腺癌和卵巢癌模型中,将抗癌疗法与GPX4抑制剂联合使用,能有效消除衰老肿瘤细胞。
总体而言,这项研究表明衰老细胞依赖GPX4抵御铁死亡,而GPX4抑制剂可靶向杀死衰老细胞,为衰老及癌症等相关疾病的治疗提供了新思路与新靶点。

衰老细胞:保护机制与潜在危害的双重角色
当细胞面临损伤或癌变风险时,会启动细胞衰老这一保护机制——永久退出细胞周期、停止分裂,以此阻止有害细胞扩散,降低纤维化和癌症发生概率,这原本是机体的自我保护策略。
但这些衰老细胞不会自然凋亡,而是长期滞留在组织中,分泌大量炎性因子破坏周围环境,如同体内的“僵尸细胞”,反而成为驱动机体衰老和多种疾病的诱因。因此,选择性清除衰老细胞的Senolytics药物,被视为延长寿命、提升健康寿命,以及治疗癌症等年龄相关疾病的重要策略。
筛选新化合物:从亲电化合物库中锁定目标
为找到能精准清除衰老细胞的新方法,研究团队开展了大规模筛选,测试了包含10480种亲电化合物的化合物库。
选择亲电化合物的原因在于,这类化合物能像“魔术贴”一样与蛋白质上的特定氨基酸(如半胱氨酸)形成稳定共价键,高效抑制靶点蛋白功能,是近年来药物研发的热门方向。
研究团队在多种诱导衰老的细胞模型中进行筛选,最终从亲电化合物库中筛选出38个可选择性杀死衰老细胞的候选化合物。其中,4个结构相似的氯乙酰胺类化合物(SCLA1-4)表现突出,能高效、选择性清除由化疗药、靶向药诱导产生的多种衰老细胞,包括肺癌细胞、黑色素瘤细胞、前列腺癌细胞和乳腺癌细胞。

明确作用靶点:GPX4是衰老细胞的关键保护因子
这些氯乙酰胺化合物的作用机制是什么?它们的靶点又是什么?研究团队通过基于活性的蛋白质分析结合功能检测,确定谷胱甘肽过氧化物酶GPX4是这些化合物的作用靶点。
GPX4是细胞抵抗铁死亡的核心蛋白。铁死亡是一种铁依赖性、由脂质过氧化驱动的细胞死亡方式。研究发现,衰老细胞处于一种危险的“平衡状态”:
高危状态:细胞内活性氧(ROS)水平高,亚铁离子(Fe²⁺)大量积累,脂质代谢也发生改变,这些都为铁死亡的发生提供了条件。
自我保护:为避免铁死亡,衰老细胞会大幅上调GPX4表达,GPX4作为谷胱甘肽过氧化物酶,能及时清除脂质过氧化物,防止细胞发生铁死亡。
SCLA化合物及已知的GPX4抑制剂(如RSL3),通过结合并抑制GPX4,导致脂质过氧化失控,从而选择性诱导衰老细胞发生铁死亡。研究还发现,使用铁死亡抑制剂(如Ferrostatin-1)可完全逆转SCLA化合物引起的衰老细胞死亡。
联合治疗:GPX4抑制剂助力癌症治疗
更令人振奋的是,研究发现GPX4抑制剂具有清除衰老癌细胞的潜在治疗价值。
在黑色素瘤、前列腺癌和卵巢癌的小鼠模型中,将GPX4抑制剂与常规抗癌疗法(如化疗、靶向药)联合使用,能更有效地清除治疗诱导产生的衰老癌细胞,从而降低癌症复发风险。这意味着,未来或许可以在化疗或放疗后,使用GPX4抑制剂作为辅助治疗,更彻底地清除残留癌细胞,提升癌症治疗效果,防止癌症复发。
总的来说,这项研究不仅发现了一类全新的Senolytic化合物,还揭示了重要的生物学机制:衰老细胞通过上调GPX4来抵御自身的铁死亡倾向,而这一机制恰恰成为它们的“致命弱点”。
靶向GPX4诱导铁死亡,为抗衰老、治疗年龄相关疾病以及提升癌症疗效提供了全新的策略和方向。
论文链接:
https://www.nature.com/articles/s41556-026-01921-z
本文仅代表作者观点,版权归原创者所有,如需转载请在文中注明来源及作者名字。
免责声明:本文系转载编辑文章,仅作分享之用。如分享内容、图片侵犯到您的版权或非授权发布,请及时与我们联系进行审核处理或删除,您可以发送材料至邮箱:service@tojoy.com





