爱优腾芒集体布局分账剧:用户主导收益分配,长短剧商业模式渐趋一致
“分账模式将成为未来爱奇艺内容合作的主要形式。”
近日,在2026上海电视剧制播年会、2026中国电视剧制作产业大会等行业重要会议上,爱奇艺创始人、CEO龚宇,爱奇艺高级副总裁陈潇多次强调这一发展趋势。
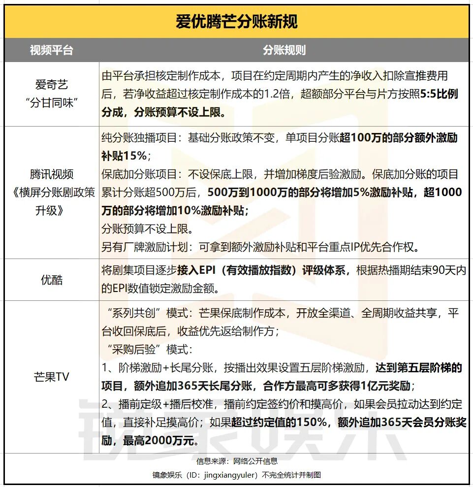
值得关注的是,重视分账剧发展并非个别平台的选择,腾讯在线视频影视内容制作部副总经理李啦,也围绕腾讯视频发布的《横屏分账剧政策升级》,为计划参与分账剧和中剧创作的伙伴提供更具体的建议。在资金投入方面,两大头部平台都对外传递出分账预算没有上限的信号。
另外,优酷、芒果TV在分账剧的整体规划上也有行动,在分账模式被频繁提及、四大平台共同布局的情况下,龚宇关于媒体平台去中心化转型、分账模式将逐渐成为行业主流的预测更受关注。

这不仅关系到视频平台与创作者合作关系的改变,更意味着行业底层商业逻辑从面向平台(TO B)的决策转向面向市场(TO C)的决策,剧集市场可能会因此进行从创作到产出的全面调整。
双端分账成为现实,多部剧集成本利润率超100%
从行业发展历程来看,分账剧并非新事物,早在2020年,就出现了分账收入破亿的剧集《人间烟火花小厨》。之后,每年都有千万级分账剧产出,但在这一阶段,分账剧多集中在甜宠类赛道,题材较为单一,且早期的分账模式更像是创作者“自己承担盈亏”,难以大规模推广。
如今,各平台集体采用分账模式,有几方面原因。
首先是政策引导。去年12月,在优化网络视听平台剧集播出生态工作座谈会上,广电总局明确表示,网络视听平台可以通过在首页首屏设置专区,结合算法推荐等方式,以中剧、短剧集、网络故事片等中小体量剧集为试点类型,根据用户的观看数据,与制作方采用“保底+分成”等产业模式。
随后在电视大屏播出电视剧工作座谈会上,又提出要探索建立电视大屏剧集点播商业模式,形成更规范、可信、公开的电视大屏剧集点播分账体系,成立电视大屏点播联盟。
基于这些政策,从视频平台到电视大屏,打通双端分账体系、全面推行分账模式成为可能。从目前各平台的实施策略来看,分账模式已不局限于中短剧等小体量剧集,而是逐渐覆盖到视频平台的所有横屏剧集。比如腾讯视频的“分账升级策略”中,就明确提到首次统一长、中、短横屏分账剧集的分账规则。这种转变不仅意味着各类横屏剧使用同一套分账规则,还为行业资源整合创造了条件。
其次,剧集市场也到了必须变革的时刻,原有商业模式的问题越来越明显。据陈潇透露:“平台过去几年,盈利内容仅占20%,80%的项目都处于亏损状态。”在整体内容市场多数项目面临压力的情况下,分账剧展现出良好的发展态势。
相关数据显示,2023年,各头部长视频平台分账收入破千万的横屏剧有6部,2024年增长到17部。而2025年,根据李啦提供的数据,仅腾讯视频就有24部分账破千万的作品。更重要的是,分账剧开始吸引更优质的制作阵容和资源,题材范围也在不断扩大,其中,由万茜、秦俊杰主演的《朱雀堂》获得4800万分账收入,郭京飞主演的《老舅》上线两个月,累计分账就超过6700万。

随着各平台加大对分账内容的投入,这一增长趋势还在加快。李啦进一步表示,“从腾讯视频的后台数据来看,2026年初与2025年初相比,用户人均消费时长增长了41%。”并且,“在以往分账破千万的热门项目中,不少作品的成本利润率甚至超过100%。”
从TO B转向TO C,分账预算不设上限
在分账模式主流化的过程中,最大的变化是商业逻辑从TO B向TO C的转变,将创作者的收入决定权交还给用户,这几乎可以看作是剧集市场的一次底层逻辑革新。
基于这一底层转变,龚宇认为影视平台将迎来去中心化转型,平台将进一步强化服务者的角色。在他看来,影视平台去中心化转型后,行业将面临四大变化:
1、创作者及其公司的品牌和版权会更加突出,版权将牢牢掌握在创作者和其所在公司手中;
2、创作者会拥有更多私域流量,观众会关注创作者的内容、品牌和个人,相互建立信任关系;
3、创作者和用户之间会有更直接的互动。以往评论、弹幕中对品牌的评价,未来都会直接面向创作者,而平台只是连接双方的载体;
4、内容决策会逐渐从平台(TO B)转向消费者(TO C),这是一个过渡过程,不会一下子改变,而是逐步推进。
具体到可实施的策略上,各平台的分账规则虽然在细节上有差异,但方向一致。

与以往的分账模式相比,各大平台在这一轮调整中都将保底放在更重要的位置,即由平台承担制作成本,降低风险,制作方无需垫付资金,但也没有了一次性的买断收入。由此,平台与制作方将从传统的“甲乙方买卖”关系转变为“合伙人共担共赢”,低风险、高分账可能成为吸引更多创作者参与的关键。而收益与播出效果挂钩,与内容质量紧密相关,用户对内容的喜爱程度将直接决定作品的收益情况。
在市场化转向下,各平台的分账策略主要有两个方向。一个是通过后验激励关注剧集播出后的长期反馈,比如腾讯视频、芒果TV都采用阶梯分账的方式,激励创作者开发更具长期价值的内容。另一个是系列化开发。其中,腾讯视频提出,一年内上线同IP系列化开发作品,系列化第二部将额外增加10%激励补贴,系列化第三部及以上将额外增加15%激励补贴,系列化开发需要保持同一个主创团队和同一套世界观。这样做的好处是既降低了前期过高投入的风险,又为IP的长期运营奠定基础。
此外,多平台不设保底上限、不设分账预算上限,不仅体现了平台集体布局分账剧的积极态度,更意味着剧集市场可能因此释放更大的创作活力,提高收益上限。正如陈潇所说:“分账内容与用户端价值紧密相连,我们希望它能创造更大价值,甚至吸引所有资源。”李啦则直接表示,分账模式构建的是“一个健康、共赢、可持续的创作生态”。
投入预算增长超40%,长短剧商业模式日益趋同
同时,短剧平台也在不断加大对分账模式的投入。
在2026中国电视剧制作产业大会上,红果短剧总编辑乐力表示:“我们不仅希望在平台和出品方之间推进分账制度,更希望出品方与每一个短剧的主创也能推行短剧分账模式。”他强调,2026年,红果短剧将继续在内容上投入资金,推动内容的创新和发展。全年内容总投入预算预计增长超40%,对真人短剧的投入会持续加大。
实际上,短剧能在短时间内发展起来,分账模式是重要的推动因素,因为该模式在降低创作门槛的同时,提高了短剧创作者的收入上限。根据抖音集团短剧版权中心公布的数据,今年春节前后,红果有超过20部真人剧在30天内分账突破1000万元,6家真人剧版权方春节档整体分账超2000万元。
如今,长视频平台集体布局分账模式,“保底+分成”的思路与短剧的商业模式越来越相似,本质上,两者都在朝着“保底、分账、数据驱动、市场导向、全生命周期变现”的方向发展,这将给市场带来更大的想象空间。
因为在商业模式趋同的情况下,资本、人才、制作标准、流量规则,甚至整个工业化体系都有可能随之融合。特别是当前,分账模式在长视频市场逐渐成为主流,平台保底后,创作者与平台利益一致,成本控制将进一步优化,长剧、中剧的创作门槛也会相应降低。同样在2026中国电视剧制作产业大会上,《春来定风波》总制片人/总导演王怡卿透露,她目前正在做的两个女频项目,一个成本约500万,一个成本在千万以上,都是中剧。
在这样的发展趋势下,长剧、中剧、短剧的人才体系、资源体系、创作体系会逐渐打开更多融合的渠道。长剧导演、头部演员参与中剧创作,短剧导演、演员进入长剧市场,都是行业融合的直接体现。
在此基础上,这种趋同还在进一步影响创作层面。无论是短剧借鉴长剧塑造人物成长、丰富叙事结构和世界观,还是长剧在分账模式下,将部分发力重点放在已被短剧市场“高爆款率”验证过的系列化探索上,都从侧面反映出两者的优势互补和融合趋势。甚至在未来,长剧和短剧可能成为同一套工业体系下不同的产品形态,这也是中剧在分账模式下被看好的关键原因,因为中剧融合了长剧和短剧的优势。
可以预见,内容产业正在经历剧集市场全方位的生态调整,全产业链打通是不可逆转的趋势,在行业融合的背景下,内容平台也将开启新一轮的竞争。
本文来自微信公众号“镜象娱乐”,作者:栗子酒 ,36氪经授权发布。
本文仅代表作者观点,版权归原创者所有,如需转载请在文中注明来源及作者名字。
免责声明:本文系转载编辑文章,仅作分享之用。如分享内容、图片侵犯到您的版权或非授权发布,请及时与我们联系进行审核处理或删除,您可以发送材料至邮箱:service@tojoy.com




