商业项目调改实战指南:从困局突破到价值重生的全流程解析
2分钟前

出品/联商专栏
撰文/张明
在商业地产领域,新项目开业后遇冷并非个例。当面对商户集体拒缴租金的困境时,如何精准找出问题根源、制定有效策略,推动项目扭转颓势?
本文结合真实实战案例,系统梳理商业项目调改的核心思路、实施步骤、关键流程,并总结其中的重点与难点,助您掌握一套可复用的问题解决方法。
01
核心思路:调改项目的三大指导原则
启动调改前,需先明确正确的指导原则,这是所有行动的基础。

02
实施步骤:四阶段紧密衔接的调改路径
将复杂的调改工作拆解为四个清晰阶段,让执行更有条理。

03
关键流程与清单:保障执行精准到位
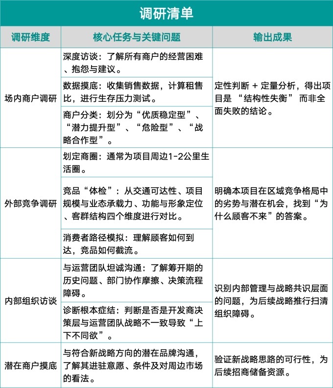
1.深度诊断阶段-调研清单

2.战略突破阶段-策略清单
基于调研结果制定新战略,核心是“降、聚、补”三字策略。

3.精准落地阶段-执行清单

04
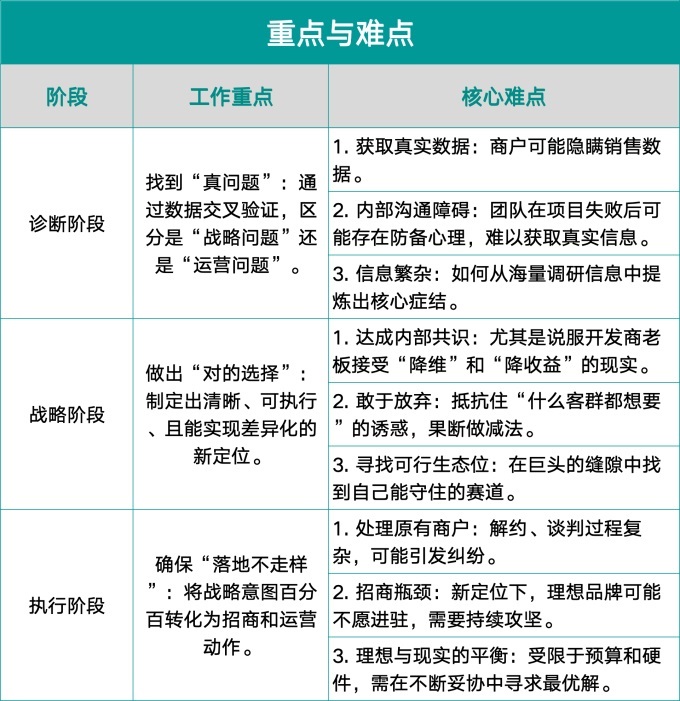
重点与难点:影响成败的关键环节

总结:商业调改的成功关键
商业项目的成功调改,不是一次性的“手术”,而是系统性的“康复过程”。它要求操盘者具备:如侦探般的洞察力,能透过现象看本质;如战略家的决断力,懂得取舍与聚焦;如工匠般的执行力,在细节处提升体验;如马拉松选手的耐力,相信运营的力量,让时间助力项目成长。
商业运营持续进行,调整也永不停歇。只有始终保持对市场的敬畏、对顾客的洞察,才能让商业资产在不断的“微创新”与“精调整”中跨越周期,实现价值的保值与增值。
本文仅代表作者观点,版权归原创者所有,如需转载请在文中注明来源及作者名字。
免责声明:本文系转载编辑文章,仅作分享之用。如分享内容、图片侵犯到您的版权或非授权发布,请及时与我们联系进行审核处理或删除,您可以发送材料至邮箱:service@tojoy.com




