Meta拟裁1.6万人背后:AI军备竞赛下的企业转型与行业变局
本文来自微信公众号:格隆,作者:万连山
对于还在为日常生计奔波的普通人来说,“AI取代人类工作”这类话题往往令人心生抵触。
但无论人们是否愿意接受,这一趋势正愈发清晰地显现出来。
据路透社消息,Meta正计划进行一轮规模空前的裁员,裁员比例可能高达公司总人数的20%甚至更多。
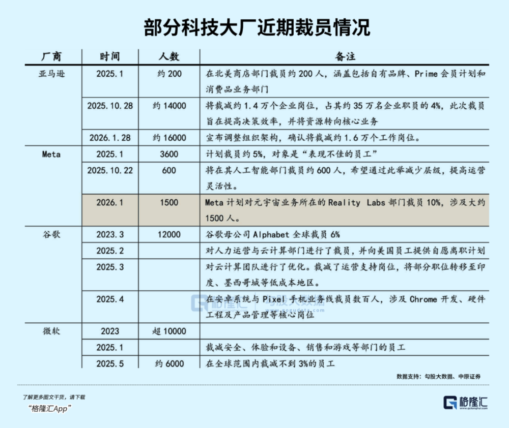
20%的比例意味着什么?按照Meta在2025年底公布的约7.9万名员工总数计算,约1.6万名员工将面临失业。
结合当前的市场环境来看,这一数据显得有些反常。2025年前三季度,Meta营业总收入达1410.73亿美元,净利润376.90亿美元,经营活动现金流净额更是高达795.86亿美元,盈利能力相当强劲。
既然业绩表现良好,为何要如此大规模裁员?
01 疯狂烧钱的AI研发
答案很明显:虽然赚钱能力强,但Meta在AI研发上的投入更为惊人。
去年夏天,Meta原计划推出Llama 4的最大版本“Behemoth(庞然大物)”,但因基准测试结果存在误导性且未达预期,该项目被搁置。随后,“超级智能团队”将希望寄托于“Avocado(牛油果)”和“Mango(芒果)”两个新模型,然而这两个模型在内部测试中再次表现不佳,发布时间被迫推迟至2026年5月。
研发受阻意味着前期投入的数百亿美元算力可能付诸东流。为了扭转局面,Meta开始加大投入。

重金之下,Meta为“超级智能团队”的顶尖研究人员开出了价值数亿美元(分四年行权)的薪酬包;普通AI工程师的薪资和股权激励也比传统业务线员工高出约2倍。同时,Meta还在大肆收购,比如买下AI智能体社交平台Moltbook、豪掷20亿美元收购中国AI初创公司Manus,并招募知名AI大佬Alexandr Wang加入超级智能实验室。今年2月,Meta与AMD签下5年战略合作,采购最高6GW算力的GPU设备,总金额超600亿美元;同时扩大与英伟达的合作,采购数百万颗Blackwell架构芯片。
一边是研发失利导致的资金浪费,另一边是疯狂收购和天价薪酬支出。仅2026年一年,Meta的AI相关资本开支就达到1350亿美元。为了在AI军备竞赛中保持竞争力,Meta还定下目标:2028年前投入6000亿美元建设30座超大型数据中心。
面对如此巨大的资金压力,裁员似乎成了无奈之选。

据网络安全媒体《Cybernews》透露,Meta开始扩大“低于预期”绩效评级的适用范围,为大规模裁员寻找“合理合法”的借口。不过,即便裁掉1.6万人,也难以填补资金窟窿——高盛测算显示,这轮裁员每年仅能节省约80-100亿美元人力成本,但至少能给华尔街分析师一个交代。
02 谁将被“优化”?
首先是Reality Labs(现实实验室),这个负责元宇宙业务的部门今年1月已裁掉1500人,后续还将继续裁员。在AI的冲击下,元宇宙这类长线项目显然要为短期的AI算力需求让路。其次是非AI优先级团队,比如Facebook等社交项目,以及常规行政与运营岗位——Meta正在增加内部AI辅助运营的使用率。

扎克伯格在今年1月的财报电话会上曾表示:“一些过去需要庞大团队完成的项目,现在一个有才华的人就能搞定。”不到两个月后,Meta成立了全新的“AI工程组织”,其特点是经理和员工比例为1:50。传统模式中,基层经理通常管理5-8人,管理层级层层叠加,而通过AI代码助手、AI项目管理智能体等工具,一个经理可直接管理50人,无需中间层级。因此,数量庞大的中层管理岗成为主要裁员对象。
对Meta而言,这不仅是降本增效的举措,更向市场释放了成本控制的信号。在AI基础设施成本动辄上千亿美元的当下,投资者最怕公司一边采购GPU一边养着大量“闲人”。扎克伯格的裁员决策虽缺乏人情味,却稳住了投资者信心,更推动Meta从“劳动密集型的脑力作坊”向“资本密集型的AI算力工厂”转型。若“Avocado”和“Mango”模型能如期发布并扭转颓势,Meta有望将AI智能体嵌入全球数十亿用户的生活;但如果6000亿美元的资本支出无法通过AI商业化带来指数级收入增长,Meta将面临巨大的资产折旧压力。
03 行业新规则的诞生
无论Meta是否成功,其企业文化都将被重塑:少数顶尖AI人才拿着天价合同,普通员工则沦为“可替换的齿轮”。这也为整个科技行业乃至全球企业敲响了警钟。《Business Insider》评论称,这标志着科技行业战略的根本转变——随着AI日益强大,大型科技公司押注用更少的人更快、更便宜地完成构建。
过去几个月,类似案例屡见不鲜:亚马逊1月裁撤约1.6万个岗位,占员工总数近10%,理由是为AI发展腾出空间;Atlassian2月裁员约1600人,占比10%,原因是“AI和追求效率”;Verizon裁掉1.3万个中层岗,季度运营成本下降9.2亿美元;金融科技公司Block砍掉超4000个岗位,称“新AI工具允许公司以更小团队高效运营”;大摩也裁员2500人,AI替代传统金融分析和文案工作的趋势愈发明显。

过去,大规模裁员被视为管理不善的标志,如今“为AI发展裁员”却成了合理借口。更关键的是,裁员后业务不仅不受影响,反而因减少沟通成本、增加AI工具介入而效率更高。未来,企业评价标准将发生变化:分析师可能不再关注“单店坪效”或“人均产出”,而是转向RPGPU(每块GPU创造的营收)、AI-to-Human Ratio(人机比)、Cost of Compute vs.Cost of Labor(算力与人力成本比)等指标。新的行业教条是:利润增长而员工数量下降的公司才是好公司,裁员不再是应对危机的手段,而是常态化管理工具。

硅谷曾经的“养老院文化”将成为历史,留下的员工必须证明自己的价值超过同等成本的AI算力。这股风已吹向全球。
04 尾声
这一系列事件的核心是“卷”:科技巨头在卷算力、模型和人才,为了赢可以不择手段;普通人也在卷,被裁的中层只能去次一级企业竞争岗位,而中小企业也在缩减人力,导致岗位竞争异常激烈。
未来的AI或许能让世界更美好,但现在,它只是让所有人更内卷罢了。(全文完)
本文仅代表作者观点,版权归原创者所有,如需转载请在文中注明来源及作者名字。
免责声明:本文系转载编辑文章,仅作分享之用。如分享内容、图片侵犯到您的版权或非授权发布,请及时与我们联系进行审核处理或删除,您可以发送材料至邮箱:service@tojoy.com






