湖南多市寒假时间公布!长沙、株洲等地学生可提前规划假期
2025-12-16
寒假安排来啦!湖南长沙、株洲、益阳、娄底等市已明确2025年秋季学期后的寒假时间,家长和同学们可提前规划假期生活啦!
目前长沙、株洲、益阳、娄底四市已率先发布寒假通知,后续其他市州的安排也将陆续公布,大家可以持续关注家乡的寒假动态。
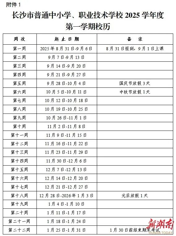
长沙:2026年2月1日开始放寒假,3月3日结束,3月5日正式上课。其中,2025年9月1日至2026年1月31日为第一学期,共22周;2026年3月5日至7月11日为第二学期,共19周,暑假从7月12日开始至8月29日结束。


株洲:全市中小学(含中职)寒假自2026年1月31日开始,2月28日结束,2026年春季学期3月1日报到,3月2日上课,幼儿园参照执行,若遇极端寒冷天气将另行调整。
益阳:幼儿园、小学、初中、中职及特殊教育学校原则上2026年1月31日放假,普通高中2月7日放假,2026年春季学期3月4日报到。如遇极端天气,各县市区可“一地一策”调整放假时间。
娄底:义务教育阶段学校、特殊教育学校、幼儿园2026年1月31日放寒假,普通高中和中职学校2月7日放假,2026年3月4日开学。若遇低温雨雪冰冻灾害,各县市区可根据实际调整并报备。
来源 | 三湘都市报
编辑 | 彭晨
本文仅代表作者观点,版权归原创者所有,如需转载请在文中注明来源及作者名字。
免责声明:本文系转载编辑文章,仅作分享之用。如分享内容、图片侵犯到您的版权或非授权发布,请及时与我们联系进行审核处理或删除,您可以发送材料至邮箱:service@tojoy.com





