万亿低空经济:银行竞相布局,助力产业腾飞
近年来,商业银行积极深耕金融扶持产业发展。低空经济作为新质生产力的典型代表,经济增长潜力大、产业带动性强、科技创新驱动力足,受到国家充分重视。
因此,银行等金融机构正加速嵌入低空经济产业链,为其发展增添金融引擎。据悉,2025年我国低空经济市场规模将达1.5万亿元,2035年有望达到3.5万亿元。如此庞大的产业市场,自然引发了各家银行的激烈竞争。
多家银行已开启布局
低空经济一般指利用1000米以下空域开展的经济活动,涵盖无人机物流、低空旅游、航空器制造、飞行培训等多个领域。而飞行器研发、飞行器精密零件制造是低空经济发展的重要前提。

图:植保作业中的无人机
近期,多家银行公布了支持低空经济的典型案例,通过信用贷款、专项债、资产支持计划等多种方式,为低空制造、基建和运营提供关键资金支持。
国有大行凭借资金优势聚焦基建领域。例如,滁州市澜图精密制造有限公司专注于航空航天领域精密零部件制造,2023年初设备升级使产能大幅提升,但采购原材料的资金缺口成了发展障碍。邮储银行滁州来安县支行客户经理了解需求后,仅用一周完成授信审批,让企业有资金采购原材料。今年5月,邮储银行信用贷款再次到账,助力该公司拿下中国某航空工业集团的高端订单。

图:中行与沃兰特航空签署战略合作协议
此外,中国银行九江共青支行提供7700万元支持共青城通用机场建设;农业银行浙江省分行持续合作建德千岛湖通用机场,并承接泰顺机场项目,推动低空物流和观光应用落地。
政策性银行发挥长期资金与政策协同功能。农发行四川省分行批复8亿元贷款用于自贡无人机示范基地;国开行通过超长期贷款支持江西共青城水上飞机码头,带动近18.7亿元重点项目签约。
股份制银行和城商行更注重服务灵活性与产品创新。在深圳,光大银行深圳分行借助总行“科创金融深化年”政策窗口期,不到一周就为深圳市科卫泰实业发展有限公司提供首笔低空经济线上化产品,1000万元贷款顺利落地。
此外,浦发银行深圳分行为大漠大智控提供动态授信,助其完成北站天空数字演出示范项目;华夏银行广州分行投资全国首单低空经济资产支持专项计划,规模超5亿元;邮储银行芜湖分行以“抵押+信用”组合模式支持天科航空扩产,授信额度大幅提升。

图:工行四川自贡分行专项支持自贡航空产业园区
江苏银行苏州分行推出“低空园区宝” ,该产品支持低空经济领域产业园区发展,为园区产权人或运营方提供改造、装修、招商、广告等营运费用的授信服务。产权抵押的担保方式、最长15年的授信期限以及个性化还款计划,助力园区高质量发展。
从研发制造、基础设施到场景运营,银行机构正形成多层次、全周期的金融服务体系,有效弥补专项债覆盖不足,推动低空经济从概念走向产业化落地。
低空企业告别“融资难”
在低空产业迎来发展机遇时,银行等机构的金融支持需跟上步伐。针对相关企业轻资产、重研发的特点,应开发知识产权质押、未来收益权质押等创新融资工具。根据企业研发、测试、量产等不同阶段提供匹配的融资支持,解决长周期研发与短期贷款的错配问题。同时,强化投贷联动和综合金融服务。
通过银行系AIC(金融资产投资公司)、风投子公司开展股权投资,与信贷支持形成闭环,实现“资本+债务”双轮驱动。整合供应链金融、并购重组、跨境结算等服务,打造全生命周期金融支持体系。

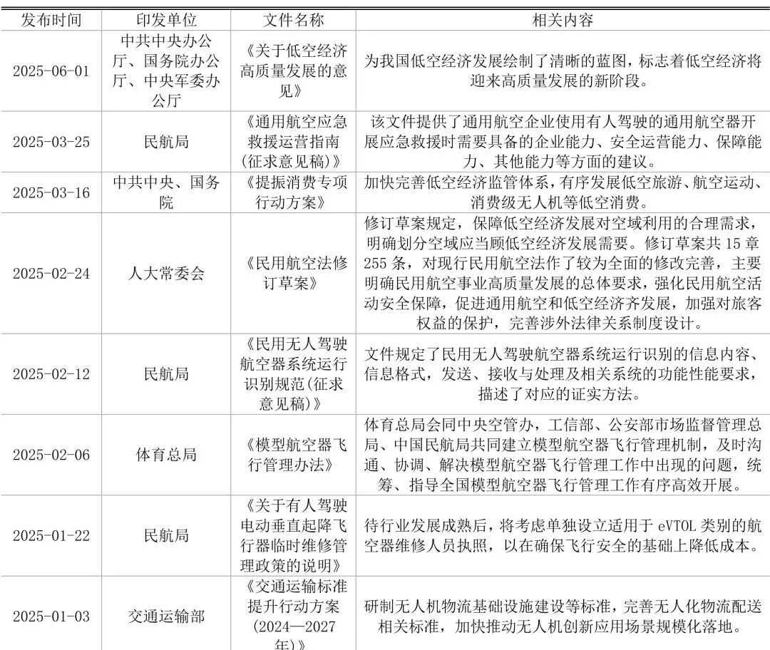
图:低空经济国家层面重点政策汇总
在风险评估方面,银行应组建低空经济专业服务团队,引入行业专家参与项目评估,建立科技企业成长性评价模型,提高风险识别精准度。可通过“主办行+联合授信”模式分散风险,设立专项风险补偿基金,为创新型项目提供风险缓冲。
政银企合作方面,银行应积极对接政府产业基金,撬动社会资本,形成“政府引导、银行主导、社会参与”的多层次融资体系,与行业龙头企业、专业科研机构建立战略合作,共同培育产业链生态,降低单一企业风险。
同时,银行业在服务低空经济时,积极探索线上线下融合的服务模式,以提高服务效率和客户体验。线上化服务平台的建设是银行业服务低空经济的重要创新。 针对低空经济企业“轻资产、重研发”的特点,银行业通过线上平台整合信息、简化流程、提高效率。
线下专业团队的支持是确保服务质量的关键。 银行业通过组建低空经济专业服务团队,引入行业专家参与项目评估,提高风险识别精准度。
银行业通过“贷款+外部直投”组合服务,满足低空经济初创企业的资金需求,并通过股权收益弥补风险溢价。如商业银行助力低空经济,可围绕其科技含量较高的特点,积极推进投贷联动等科创金融业务,与投研实力强的产业基金加强合作。

图:农业无人机产业链
比如,上海银行围绕支持新质生产力,打造全生命周期的科技金融服务体系,陪伴企业完成从0到1的科技创新、从1到10的成果转化以及从10到100的产业转化,这是典型的科技引领现代化产业体系建设。
银行入局需强化风险管控
由于市场空间可观,参与低空经济可为银行开拓新的贷款和投资领域,为金融产品和服务创新提供新场景。但目前,这一领域的风险管控相对复杂,商业银行需不断创新、加强合作,切实提升风险管理能力。
目前,很多地区放宽对低空空域的管制,为低空经济发展创造有利外部环境。同时,大数据、云计算等技术的发展,为银行提供新工具和方法,使其能更好服务低空经济领域企业。在此背景下,银行参与低空经济既是必然选择,也是机遇。

图:我国农业无人机主要应用场景
从行业角度看,银行业面临低利率时代、金融科技快速发展等诸多挑战,促使银行寻求业务多元化和创新。参与低空经济,银行不仅能开拓新的贷款和投资领域,还能为金融产品和服务创新提供新场景,提升竞争力。
不过,银行也面临不少挑战。低空经济领域风险管理复杂,银行需建立专门的风险评估体系,针对其特点采取相应的风险管理工具和措施,还可通过多样化投资和业务布局分散风险。
同时,低空经济市场快速发展,客户需求和市场环境不断变化。银行需加强市场研究和趋势分析,及时调整产品和服务策略,为企业客户提供更个性、高效的服务。
最后,监管政策的不确定性 也是银行业服务低空经济面临的外部挑战。尽管国家层面支持低空经济发展,但具体监管政策仍在制定和完善中,政策不确定性增加银行风险评估难度。

图:我国低空经济规模持续扩容
虽然深圳、海南等地已开展低空空域管理改革试点,但全国性开放政策尚未明确。而且,无人机、飞行汽车等新型资产缺乏市场流通数据,银行难以准确评估抵押物价值。
今年以来,银行等金融机构参与低空经济产业程度逐步加深。从单纯信贷支持到股权投资、金融租赁,再到建立合作伙伴关系共建产业生态圈,银行等金融机构赋能低空经济愈发多元化。
在传统业务增长乏力的背景下,银行等金融机构参与低空经济有助于开拓更多信贷和投资领域,培育新业务增长点,同时促进低空经济产业链企业发展壮大,推动构建良好产业生态。
结束语
低空经济作为以低空空域为依托、融合航空器研发制造与多元场景应用的新兴经济形态,正成为推动经济高质量发展的“新引擎”。随着政策支持加码、市场规模扩容及应用场景深化,低空经济产业链各环节对金融服务的需求日益迫切。
银行业 作为金融服务实体经济的核心力量,如何精准把握低空经济客群需求、创新服务模式与产品体系,既是把握万亿级市场机遇的关键,也是践行金融赋能新质生产力的重要实践。
若各家银行能用好政策、用足资源,助力先进技术成果转化,就能为低空经济“振翅高飞”注入源源不断的“金动能”。
本文来自微信公众号“楼卓昊Fintech”,作者:楼卓昊,36氪经授权发布。
本文仅代表作者观点,版权归原创者所有,如需转载请在文中注明来源及作者名字。
免责声明:本文系转载编辑文章,仅作分享之用。如分享内容、图片侵犯到您的版权或非授权发布,请及时与我们联系进行审核处理或删除,您可以发送材料至邮箱:service@tojoy.com




