老年人锻炼12周才有效,年轻人一次就够了:韩国科学家揭示失去的运动激素
为什么同样的运动,年轻人练完神清气爽,老年人却常常觉得“效果打折”?
科学家们终于找到了隐藏在肌肉中的答案——抗衰老蛋白CLCF1随着年龄的增长而悄然流失,运动能帮助“找回”。

事是怎么一回事捏的。
事实上,隔壁泡菜国的科学家刚刚在自然通信杂志上发表了最新的抗衰老研究。通过老鼠实验,第一次证明运动抗衰老的关键蛋白质是CLCF1。
CLCF1就像肌肉自带的“修复剂”,不仅可以逆转肌肉流失和骨质疏松,还可以使衰老的小鼠焕发青春活力。

作者Yong Ryoul Yang博士也回答说:
这项研究为运动会随着年龄的增长而变得不那么有效提供了生物学基础,为健康老龄化的新治疗策略的发展奠定了基础。
现在不要小看公园里每天坚持锻炼的大爷大妈,他们也许是最懂“生物黑客”的人。
运动为身体“充电”
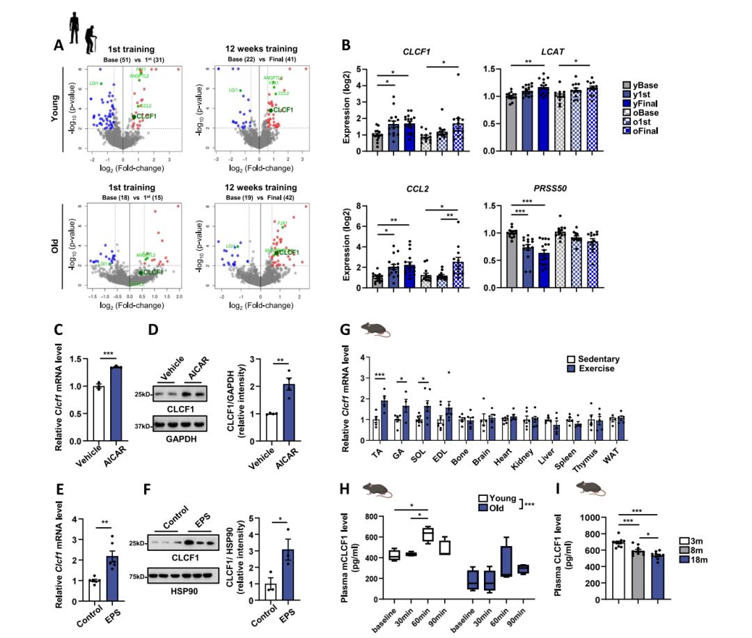
首先,研究小组注意到CLCF1与肌肉健康有潜在的联系,通过分析个人运动前后肌肉组织中分泌蛋白谱的变化。
CLCF1,也就是说,心脏营养素样细胞因子1,对于运动神经元的发育和维持尤为重要,能够与之和谐细胞因子受体样因素1结合CRLF1,激活信号通道,诱导下游信号发生。
为了进一步了解CLCF1是如何应对运动和衰老的变化,他们将参与者分为年轻组和老年组。此外,他们还引入了年轻的老鼠和老鼠同时参与实验,监测运动后血液中CLCF1水平的变化。

与年轻受试者相比,老年人的日常CLCF1水平明显较低,年轻人的CLCF1水平在运动后会明显提高,但有趣的是,老年人的数量只有在持续运动超过12周后才会相继增加。
这一点在小鼠实验中也得到了证实。经过一次锻炼,年轻小鼠的血液CLCF1浓度有所上升,而老年小鼠则没有类似的情况。
另外独立测量3、8和18月龄小鼠的CLCF1水平,可以发现CLCF1有一定的规定。心理特点,会随着年龄的增长而逐渐减少。
仔细观察CLCF1受体(gp130)、LIFRβ以及CNTFRa在这个过程中的表述,三种受体随着运动的增加而增加,而gp130和LIFRa是老鼠的肌肉组织。β表现明显减少,说明衰老可能会诱发细胞信号传递和受体敏感性的影响。

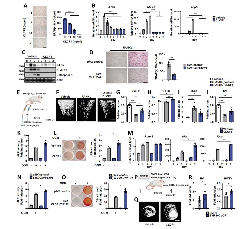
随后,研究人员将CLCF1注射到老年小鼠的腹腔中。CLCF1改善了小鼠的肌肉功能,抑制了骨质恶化。具体来说,它可以有效抑制破骨细胞的活性,适当刺激成骨细胞的功能,从而促进骨量的增加。
而且CLCF1的治疗在年轻小鼠中并没有起到明显的作用,因为它已经有了最好的肌肉和骨骼功能,没有太大的改善空间。
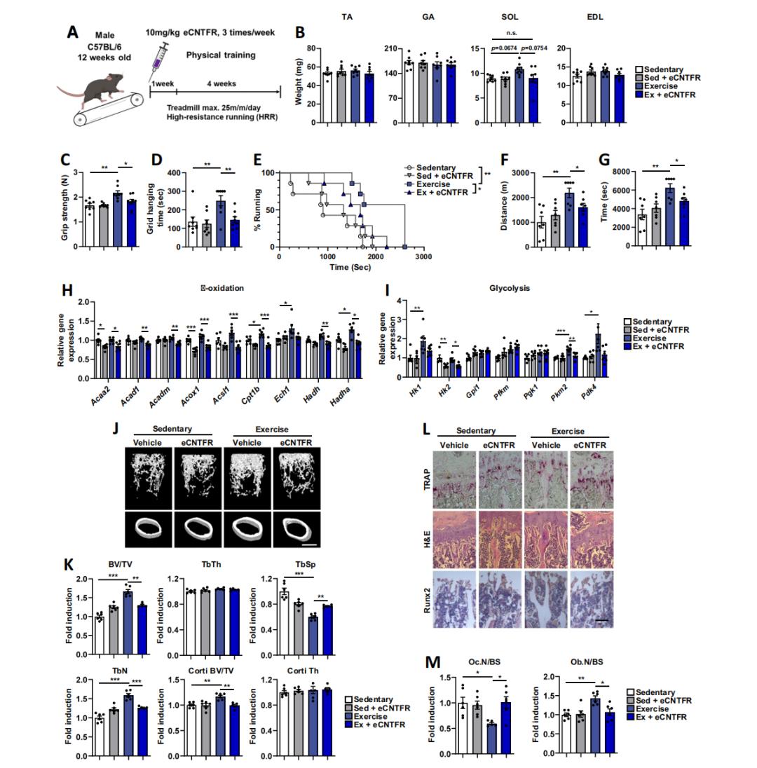
相反,研究人员抑制了小鼠体内的CLCF1活性,设计了一种高亲和力的可溶性受体。eCNTFR,用gp130和LIFR阻止它。β相互作用。

经过近一个月的体能训练和药物阻隔,发现运动对肌肉和骨骼健康的改善作用会消失,说明CLCF1在介绍运动时对肌肉功能和新陈代谢起着关键作用。
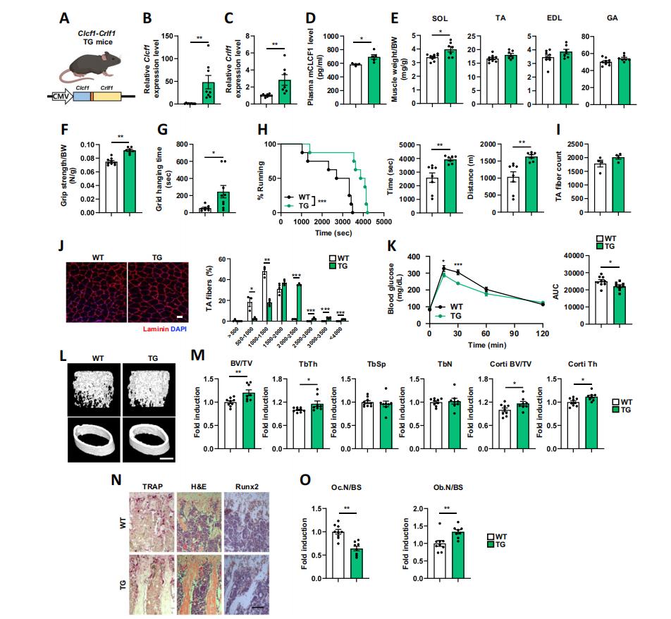
实验还特别生成了一种转基因,表达CLCF1。(TG)与野生型相比,小鼠构建CRLF1复合物增强分泌,(WT)小鼠,转基因小鼠表现出较强的肌肉力量和较高的骨密度。

所以研究小组综合发现,CLCF1在改善老鼠方面的作用主要集中在以下三个方面:
CLCF1能促进肌肉纤维的增大,改善肌肉细胞的线粒体功能
在不影响肌纤维数量的情况下,CLCF1可以显著增加TA肌纤维的横截面积,增强老鼠的抗疲劳能力。
然后通过对肌肉中分子变化的实时聚合酶链反应进行详细分析,发现CLCF1可以让老鼠的Myh4 MRNA的表述已经恢复到和年轻老鼠一样的水平,除了增强了AKT等参与肌肉合成代谢信号通道的关键蛋白磷酸化,、mTOR、S6K 和 4E-BP1。
CLCF1能抑制骨吸收,增强骨形成
采用不同浓度的CLCFI处理,发现在体外诱导RANKL的破骨细胞分化过程中,破骨细胞分化可以显著抑制。此外,显微CT分析也证明了体内的相同影响。

然后对成骨细胞的产生进行类似的处理,发现CLCF1可以刺激结节的产生,显著提高成骨细胞标志基因Alpl和Ibsp的表达能力,表明可以正向调整成骨细胞的分化,增加骨量。
通过对STAT信号通路的进一步检查,可以明确CLCF1借助STAT1和STAT3磷酸化发挥了作用。
CLCF1能刺激葡萄糖的摄入,改善葡萄糖代谢。
腹部葡萄糖耐量试验通过连续注入CLCF1两周进行。(GTT)还有胰岛素耐量试验(ITT),发现CLCF1可以促进糖酵解,增强肌肉细胞对葡萄糖的摄入,有利于老鼠的葡萄糖代谢和肌肉功能。
One More Thing
抗衰老研究长期以来备受社会关注,相关研究层出不穷。除了本文提到的运动改进,目前还有主流的方法。药品干涉、血液交换、基因编辑等。
用药治疗达沙替尼等代表性药物主要集中在清除衰老细胞、改善新陈代谢等方面。 槲皮素(D Q),能共同清除衰老血管中的内皮细胞。
还有以雷帕霉素为代表的mTOR抑制剂,但值得注意的是,虽然雷帕霉素可以提高免疫力,甚至试验延长了大约9%的中年老鼠寿命,但长期使用会增加感染的风险。
归根结底是药三分毒,还是不要轻易尝试这种药,很难保证自己是那只实验小白鼠。(doge)
最近,社区讨论了血液交换疗法,即通过输入异体血液或调整血液成分来调整身体的衰老过程。核心逻辑来源于年轻血液可逆衰老”的假设。
但是换血疗法在人体临床试验中并未体现出明显的抗衰老作用,目前的医疗用途也只集中在血液系统疾病的重症治疗上。
基因编辑这是目前学术界和商业界比较看好的方向,比如贝索斯投资200亿美元建立的巨资。Altos Labs,希望通过细胞重新编程和再生医学技术逆转衰老过程,恢复端粒长度和分化能力。

另外,在今年与苏黎世大学合作的研究中,发现抗衰老药结合运动效果更为显著。
跌跌撞撞,结果还是运动有益健康。
所以,屏幕前的每个人也请抛开手机,一起动起来!
参考链接:
[1]https://x.com/rohanpaul_ai/status/1936795967208001997
[2]https://medicalxpress.com/news/2025-06-protein-revives-aging-muscles-bones.html
本文来自微信微信官方账号“量子位”,作者:关注前沿技术,36氪经授权发布。
本文仅代表作者观点,版权归原创者所有,如需转载请在文中注明来源及作者名字。
免责声明:本文系转载编辑文章,仅作分享之用。如分享内容、图片侵犯到您的版权或非授权发布,请及时与我们联系进行审核处理或删除,您可以发送材料至邮箱:service@tojoy.com





