胖东来代购号称月收入15万:一个月购买三次 一次赚5万元
2024-12-16
快科技 12 月 15 据报道,近日,胖东来代购一事引起网友关注。
现在胖东来代购主要分为两类,一类是小规模的个人代购。这种代购往往以当地的宝妈、大学生为主。
根据购买商品的总额分级,他们向消费者收取购买费用,例如 300 元以内收取 15 元,1000 元以上收取 30 元。
一个粉丝在抖音里数。 6w 这位博主分享了他在胖东做采购的经验。
根据商家的说法:“一次购买胖东来货物可以高达 30 一万元,主要购买来自胖东的产品,包括啤酒、果汁、茶叶等。一次性利润在于 5 每月购买一万元 3 次。
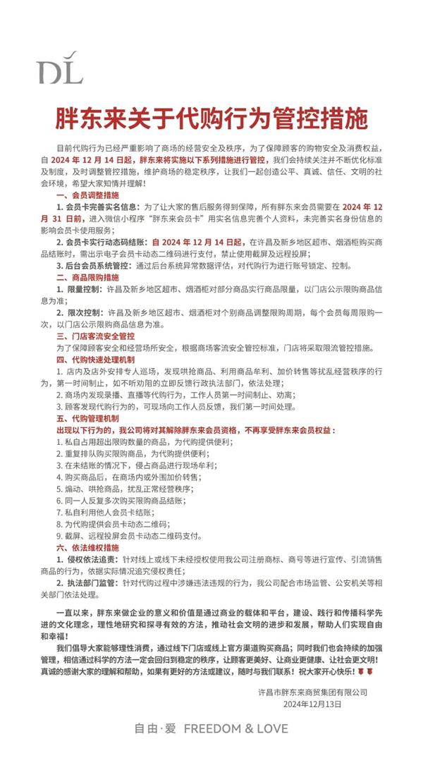
近日,胖东来发布了历史上最严格的代购行为管理措施,以优化购物体验,打击代购行为。
根据公告,烟酒柜对部分商品实行限量限制,限购周期调整为每周一次。
如果出现擅自占用商品、反复排队购买、外围加价转卖、煽动抢劫商品等情况,胖东来会员资格将被解除,不再享有权益。
此外,会员卡需要实名登记系统认证。在许昌、新乡超市、烟酒柜购买商品时,需要出示电子会员卡动态二维码进行支付,禁止使用截图和远程屏幕投影。
本文仅代表作者观点,版权归原创者所有,如需转载请在文中注明来源及作者名字。
免责声明:本文系转载编辑文章,仅作分享之用。如分享内容、图片侵犯到您的版权或非授权发布,请及时与我们联系进行审核处理或删除,您可以发送材料至邮箱:service@tojoy.com




