“洛阳”是洛阳一国都遗址博物馆的名称,市文物局对此进行了回应。
近日,有网友在社交平台上发文称,正在建设的汉魏洛阳城遗址博物馆项目入口处的博物馆名称调整为“汉魏故城遗址博物馆”,去掉了“洛阳”二字,引发热议。
有网友认为,从博物馆名称中删除“洛阳”二字,是对洛阳历史人文地位的削弱。据说洛阳作为汉魏的重要国都,其历史地位不容忽视,这一点在博物馆名称中应该明确体现出来。
其他网友担心改名后博物馆的吸引力会受到影响。他们认为“汉魏洛阳城遗址博物馆”这个名字更具形象性和吸引力,可以更直接地传达博物馆的主题u200c。
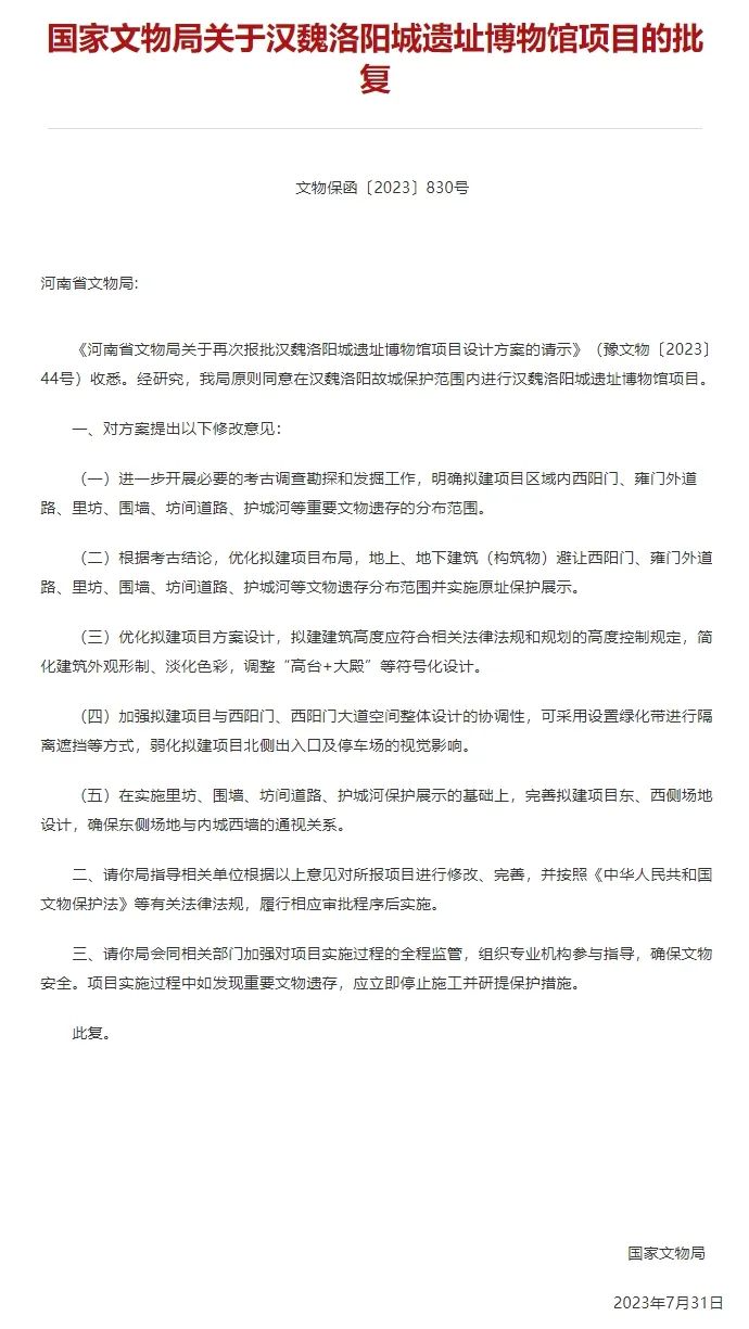
11月19日,顶级新闻记者在国家文物局网站搜索相关批复后发现,2023年8月1日发布的《国家文物局关于汉魏洛阳城遗址博物馆项目批复》文物保函〔2023〕830号中,的确以“汉魏洛阳城遗址博物馆”的名义申报。
但是,官方媒体在2023年9月报道时,引用了“汉魏故城遗址博物馆”一名。文章介绍,汉魏故城遗址博物馆作为洛阳“五大都城遗址博物馆群”的重要组成部分,其建筑设计风格与其他遗址博物馆既相互关联又不同。它继承了“中”和“和”的理念,遵循了汉魏国都“建中立极”的国都型制度,威势端庄,大气伸展,和谐融入周围环境,塑造了“高台正殿”的当代圣殿形象。从台基到屋檐,选用草台地、现代钢木结构、陶瓷砖、陶瓷瓦等外立面材料,对汉魏千年建筑技艺演变进行抽象诠释。
由此可见,博物馆的改名并不是最近的事情。博物馆为什么要改名?新名字有什么意义?顶级新闻记者采访了洛阳市文物局副局。
据荣全介绍,博物馆建设初期,以“汉魏洛阳城遗址博物馆”为名,办理相关审批手续,推进工程建设。根据洛阳市委、市政府的工作部署和洛阳市博物馆业务发展的总体规划,博物馆以国家博物馆为建设目标,努力打造“五大都城”遗址博物馆群的标杆典范。
他指出,汉魏故城指的是汉魏洛阳城,这是独一无二的。博物馆将以汉魏洛阳城遗址为核心,讲述汉魏阶段的故事。结合国家博物馆定位,被命名为“汉魏故城遗址博物馆”。
2023年9月,洛阳市文物局启动了汉魏故城遗址博物馆徽章征集活动,共收到86部有效作品。2023年10月11日,经专家评审会最终评审,三等奖5名,二等奖2名,一等奖空缺。
“虽然所有入选的作品都很优秀,但并不完美。后续我们委托了清华大学的设计,现在已经决定了,开馆时会正式公布。”他说。
期待已久的汉魏故城遗址博物馆,何时正式开放?
据荣全透露,博物馆的基本展示将重点关注三个模块:“汉魏故城国都制对后世的影响”、“汉魏民族融合”和“汉魏故城对世界的影响”。
目前,汉魏故城遗址博物馆内部展览已正式启动,外部建设已进入最后阶段。计划在2025年元旦前后试运行,2025年6月正式对外开放。
原题:“洛阳一国都遗址博物馆名去掉”?官方回复”
本文仅代表作者观点,版权归原创者所有,如需转载请在文中注明来源及作者名字。
免责声明:本文系转载编辑文章,仅作分享之用。如分享内容、图片侵犯到您的版权或非授权发布,请及时与我们联系进行审核处理或删除,您可以发送材料至邮箱:service@tojoy.com




