私募股权爆雷新进展,瑞丰达实际控制人被拘留

近日,浙江瑞丰达资产管理有限公司(以下简称“瑞丰达”)实际控制人“跑路”一事,取得了新的进展。
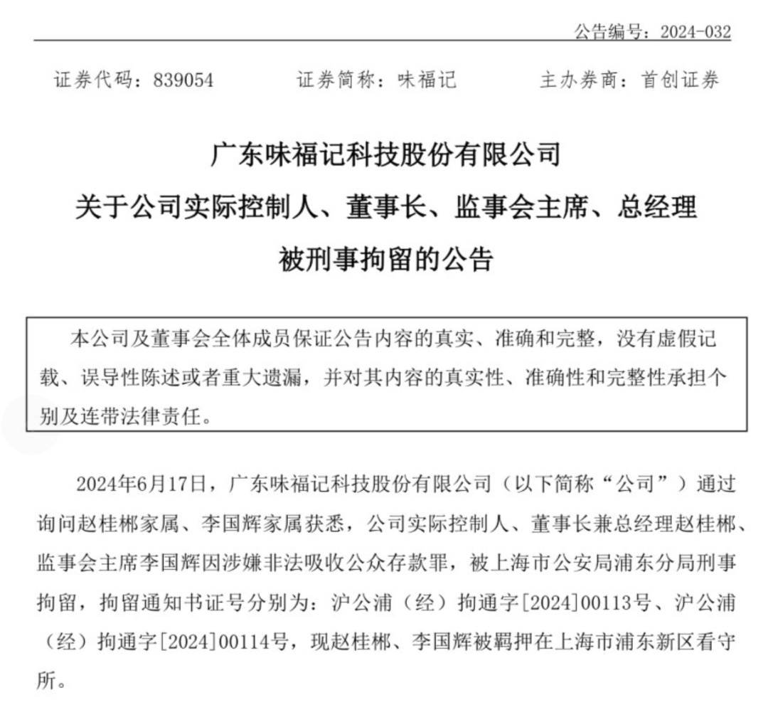
日前,瑞丰达新三板重仓股之一福记宣布,公司实际控制人、董事长兼总经理赵桂郴、监事会主席李国辉因非法吸收公众存款被上海市公安局浦东分局拘留。
今年5月,券商中国独家报道,瑞丰达的私募产品无法赎回,公司实际控制人已经失去联系,部分投资者已经报案,引起了业界的关注。5月11日晚,中国证监会对瑞丰达进行了调查。(《金融圈炸锅!著名私募股权爆雷,产品无法赎回。)
据券商中国记者报道,瑞丰达的产品有多层嵌套,资金投入多个私募,底层投资多只新三板股票。从操作角度来看,疑似高位接手。Wind显示,截至2023年年报,瑞丰达最新出现在味福记等6只新三板股票的十大流通股股东名单上。
瑞丰达重仓股味福记实控人涉嫌非吸,被拘留。
6月18日,新三板公司味福记宣布,广东省味福记科技有限公司(以下简称“公司”)通过询问赵桂郴家属和李国辉家属获悉,公司实际控制人、董事长兼总经理赵桂郴、监事会主席李国辉因非法吸收公众存款被上海市公安局浦东分局拘留。拘留通知书号码分别为:沪公浦(经)拘留通知书[2024]00113号,沪公浦(经)拘留通知书[2024]00114号,现赵桂郴、李国辉被拘留在上海市浦东新区看守所。
公告称,在拘留期间,公司实际控制人、董事长兼总经理赵桂郴、监事会主席李国辉对公司的生产经营管理行为产生了不利影响。公司将密切关注上述事项的进展,严格按照相关法律法规的规定和要求,及时履行信息披露义务。

六月二十一日,味福记再次发布股票交易风险提示公告,公司股票在2023年7月7日至2023年7月10日两个有成交的交易日内收盘价上涨257.38%。按照《中小企业股份转让系统股票异常交易监控细则》的有关规定,属于股票异常交易的起伏。在2023年6月29日至2023年9月25日期间,公司在交易日内收盘价上涨8718.67%,股价波动严重偏离市场和行业走势。2024年5月10日,有关公司股东瑞丰达、瑞竹私募基金负面消息的报道出现在媒体平台上,引起了公司的高度重视。
味福记表示,公司股价波动严重偏离市场和行业走势,有关公司股东瑞丰达、瑞竹私募基金负面报道,引起公司高度重视。经过初步审查发现:公司股票交易涉及敏感股东,公司将进一步核实。2024年6月17日,公司从赵桂郴家属和李国辉家属处获悉,公司实际控制人、董事长兼总经理赵桂郴、监事会主席李国辉因非法吸收公众存款被上海市公安局浦东分局拘留。
据报道,该公司是一家以应用软件开发为核心的公司。其主要业务是提供软件开发、计算机信息系统集成、通信信息网络系统集成等服务。该公司的主要业务没有改变,业务也没有重大好处。2023年营业收入为339240.88元,同比下降82.96%,净利润为-3832385.84元,同比下降72.42%。自2022年收购完成以来,公司市场扩张缓慢。
回顾瑞丰达“跑路”事件
五月九日,资产管理圈流传着一则20亿-50亿元规模私募“瑞丰达资产跑路”的传闻。中国证券公司记者首次多方确认,并发布独家报道。据悉,涉案私募全称为浙江瑞丰达资产管理有限公司。当时私募产品无法赎回,公司实际控制人失联,部分投资者报案。进一步调查显示,瑞丰达产品存在多层嵌套,资金投入多家私募,底层投资和嘉天健(8342744274).NQ)等待多只新三板股票,从操作上看,疑似高位接盘。
5月10日,券商中国记者前往瑞丰达上海办公室后,发现办公室部分公司Logo已经损坏,不少投资者前来讨论,公司经营出现严重异常。有投资者向券商中国记者确认,瑞丰达的实际控制人已经失去联系,公司成立了处置小组,但尚未给出相关处置方案。此外,据报道,一些投资者已经向杭州和上海当地公安局报案。
从资金投入来看,瑞丰达的产品有多层嵌套。券商中国记者获得的一份瑞丰达私募产品估值表显示,该产品投资了“瑞竹嘉安二号私募股权投资基金”和“泽恒中茵一号私募股权投资基金”。公开资料显示,这两款产品分为江苏瑞竹私募基金管理有限公司(以下简称“瑞竹私募”)和上海泽恒基金管理有限公司(以下简称“泽恒基金”)。另一份泽恒基金的商品估值表显示,“泽恒中茵1号私募股权投资基金”回归瑞竹私募股权和瑞丰达,泽恒基金的相关人士也向券商中国记者证实。
值得注意的是,瑞竹私募今年3月底刚刚改变了法定代表人,去年年底,泽恒基金被上海金融法院和上海市奉贤区人民法院强制执行,目标为4107.42万元。
证券公司中国记者查询Wind发现,截至2023年年报,瑞丰达最新出现在6只新三板股票的十大流通股股东名单上,分别是嘉天健(834274.NQ)、邦客乐(837852.NQ)、味福记(839054.NQ)、友联盛业(872262.NQ)、农匠科技(872293.NQ)、浩添储能(873834.NQ)。瑞竹私募的持股与瑞丰达有很多重叠,也出现在农匠科技、浩添储能、和嘉天健、味福记等四只新三板股票的十大流通股股东名单上。此外,瑞竹私募也出现在麦卡股份的十大流通股股东名单上。
五月十一日,中国证监会宣布,近日,媒体报道浙江瑞丰达资产管理有限公司实际控制人“跑路”,引起各方关注。中国证监会高度重视,积极行动,组织证监局、基金行业协会等有关单位进行审查。根据目前的情况,瑞丰达公司涉嫌多项违规行为,证监会决定对其进行立案调查,依法严格处理。证券监督管理委员会已向公安机关等通报情况,加强合作。下一步,证监会将积极稳妥地推进风险处置,维护市场秩序,切实保护投资者的合法权益。
根据中国证券投资基金行业协会网站的数据,浙江瑞丰达资产管理有限公司成立于2016年10月20日,注册时间为2017年5月31日。注册地在浙江省湖州市,办公地址在上海浦东新区。注册资本3000万元,实收资本750万元。天空调查显示,瑞丰达于2022年1月4日进行了股东变更,原股东刘力诚、邱文龙变更为海南智慧城市控股集团有限公司(持仓51%)和上海青承文化俱乐部有限公司(持仓49%),原法人代表于2022年9月22日调整为李涛,变更后的监事为孙爱云、李蓉,执行董事兼总经理为李涛。
本文仅代表作者观点,版权归原创者所有,如需转载请在文中注明来源及作者名字。
免责声明:本文系转载编辑文章,仅作分享之用。如分享内容、图片侵犯到您的版权或非授权发布,请及时与我们联系进行审核处理或删除,您可以发送材料至邮箱:service@tojoy.com




