三桶油齐发公告:股价异常波动 提示投资风险
03-05 06:18
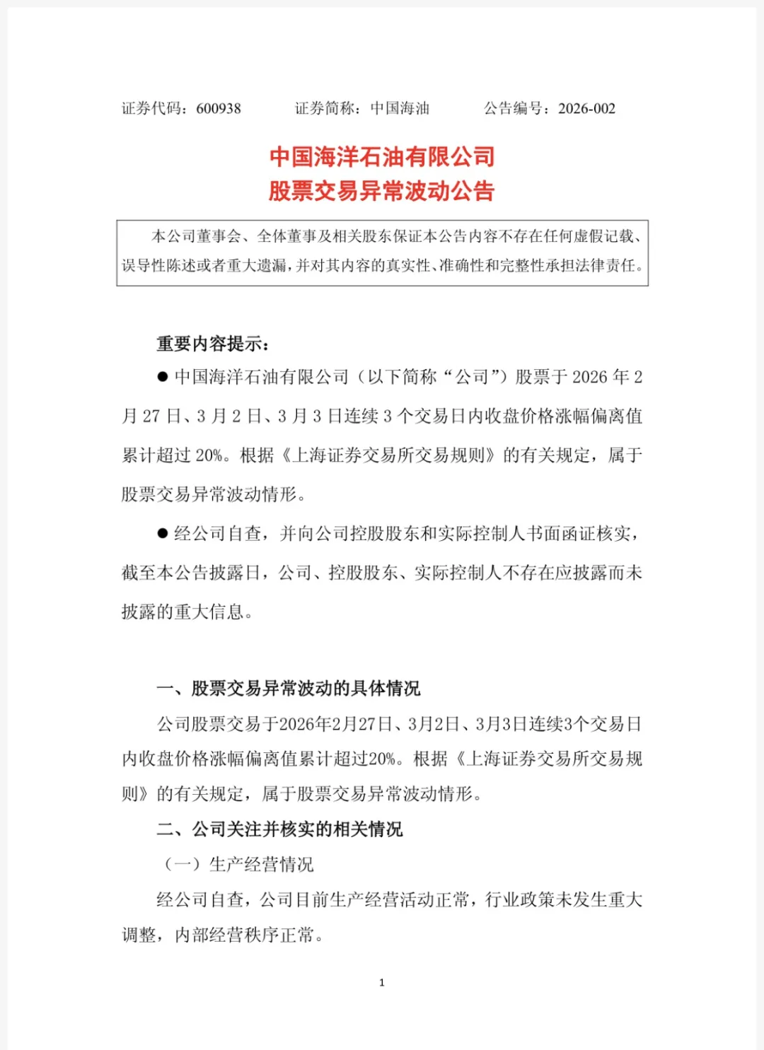
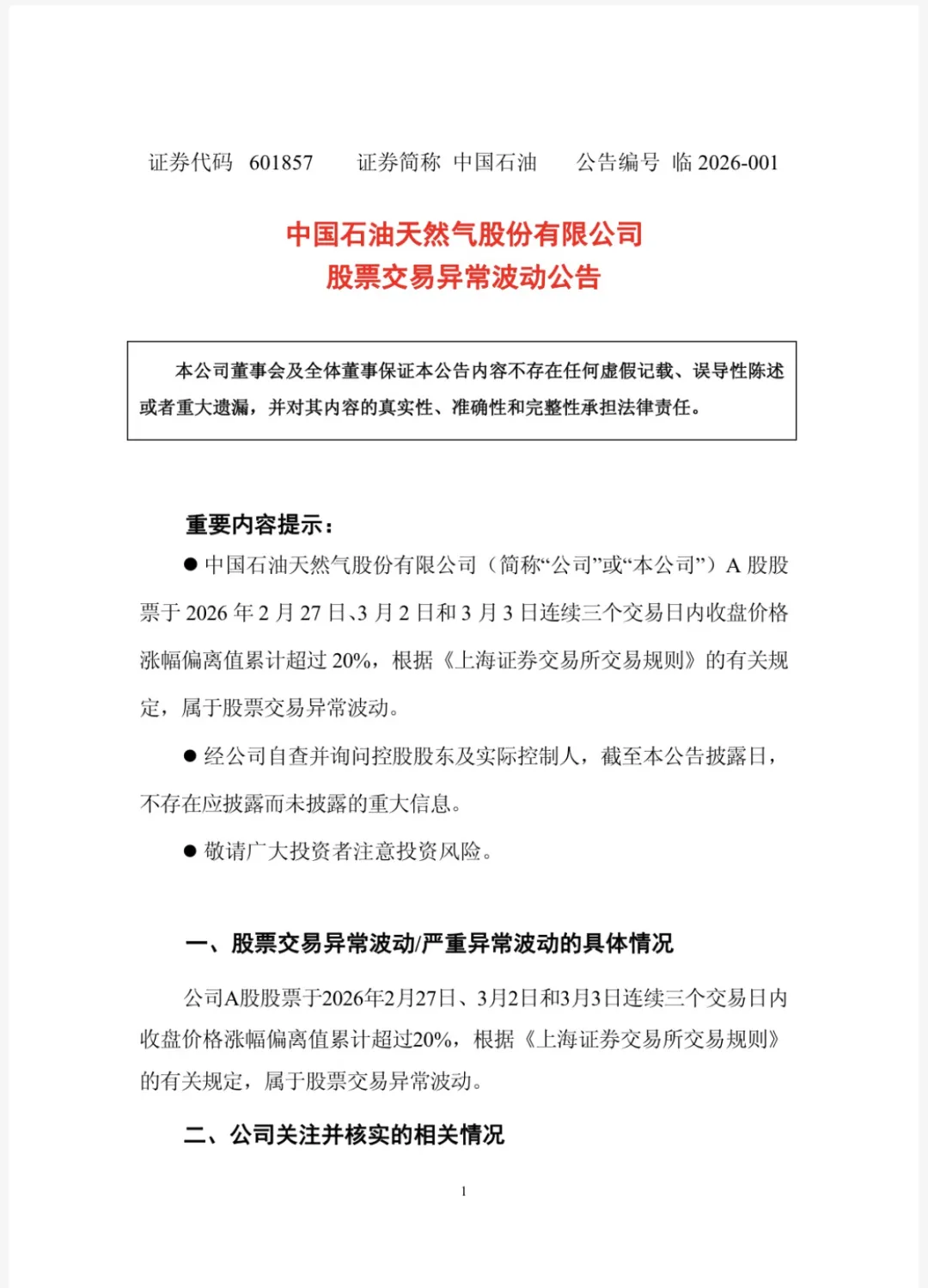
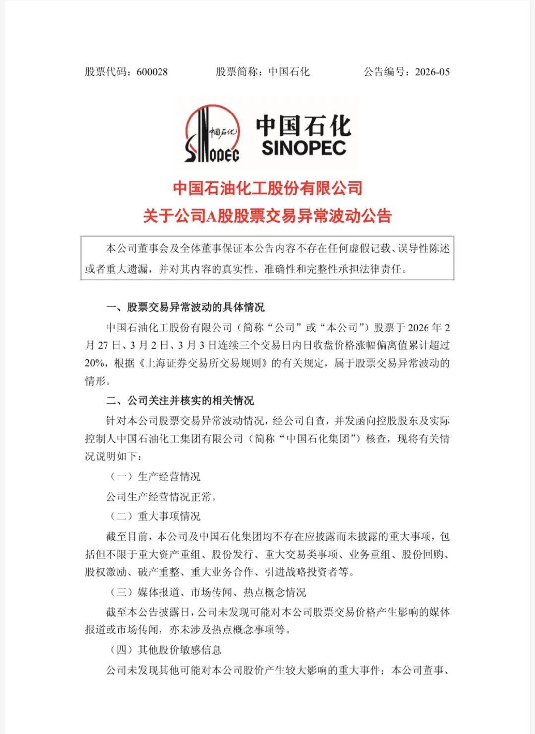
3月3日晚间,中国石油、中国石化、中国海洋石油三家能源巨头相继发布股票交易异常波动公告,披露公司股票在2月27日、3月2日、3月3日连续三个交易日内,日收盘价格涨幅偏离值累计超过20%,已构成股票交易异常波动情形。
公告中三家公司均表示,经内部核查,目前生产经营状况一切正常,公司本身、控股股东及实际控制人不存在任何应披露而未披露的重大事项。同时,三家公司特别指出,受地缘政治等多重因素影响,国际原油价格未来走势存在较大不确定性,特此提醒广大投资者理性投资,注意市场风险。
值得关注的是,3月2日与3月3日,三家公司的股票连续两个交易日均触及涨停板,这一现象在A股市场历史上尚属首次。

原标题:《中石油、中石化、中海油,紧急发布公告》
阅读原文
本文仅代表作者观点,版权归原创者所有,如需转载请在文中注明来源及作者名字。
免责声明:本文系转载编辑文章,仅作分享之用。如分享内容、图片侵犯到您的版权或非授权发布,请及时与我们联系进行审核处理或删除,您可以发送材料至邮箱:service@tojoy.com





