OpenAI高薪抢才:研究工程师底薪年达470万,硅谷AI薪酬战白热化
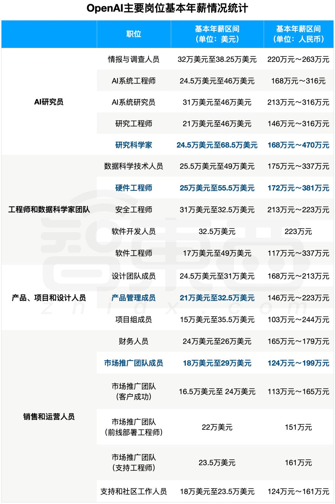
非技术的产品管理人员基本年薪也有21万美元至32.5万美元(约合人民币146万元~223万元),且这一薪资仅为基本工资,不包含股权、奖金等。外媒Business Insider称,OpenAI的薪资在硅谷处于顶尖水平。

▲OpenAI主要岗位基本年薪情况统计(数据来源:Business Insider,智东西制表)
步入2026年,硅谷AI人才大战愈演愈烈,OpenAI始终处于风暴中心。外媒Business Insider还获取了OpenAI最新内部组织架构图,进一步揭开这家顶尖AI公司真实的内部运作流程。
OpenAI内部组织架构图显示,联合创始人、CEO萨姆·阿尔特曼(Sam Altman)直接下属有10名,多为宏观的研究、安全和战略负责人。
2025年8月上任的OpenAI应用CEO菲吉·西莫(Fidji Simo)有13名直接下属,包含核心产品ChatGPT、Codex负责人以及首席财务官、战略官等。可见,阿尔特曼正在放权给西莫,让其专注提升OpenAI的盈利能力。
从OpenAI最新动向来看,其正调整内部组织架构以实现盈利、用顶级薪酬稳固人才,试图在AI激烈竞争中维护技术领先地位,并为规模化盈利与上市铺路。
01 一季度引进60位海外员工,最高年薪470万元
外媒Business Insider根据OpenAI雇佣外籍员工提交的联邦文件,梳理了员工基本工资水平(不含股票奖励或奖金)。2025年10月至12月,OpenAI从海外引进60名员工,其中研究科学家薪资最高,基本年薪在24.5万美元至68.5万美元(约合人民币168万元~470万元)之间。
非技术岗位中,产品、项目执行和设计类员工里,产品管理人员薪资最高,基本年薪21万美元至32.5万美元(约合人民币146万元~223万元);销售和运营类员工中,市场推广团队成员年薪最高,在18万美元至29万美元(约合人民币124万元~199万元)之间。
OpenAI官网招聘信息显示,研究科学家需在机器学习领域提出过新想法或改进现有想法,并以第一作者发表论文或项目;具备自主制定和推进研究计划的能力;对OpenAI研究方法感兴趣。
技术岗位中薪资相对较低的是工程师和数据科学家团队,其中硬件工程师年薪最高,在25万美元至55.5万美元之间。
02 阿尔特曼放权,西莫目标是让OpenAI盈利强劲
聚集大量顶尖人才的OpenAI,内部组织架构正发生变化。
根据外媒Business Insider拿到的最新内部组织架构图,截至今年2月,OpenAI联合创始人、CEO萨姆·阿尔特曼(Sam Altman)有10名直接下属。

2025年8月就任OpenAI应用CEO的菲吉·西莫(Fidji Simo)有13名直接下属,包括ChatGPT负责人尼克·特利(Nick Turley)与首席财务官萨拉·弗莱尔(Sarah Friar),特利此前直接向阿尔特曼汇报。

从人员分布看,阿尔特曼不再直接管理ChatGPT、营销、B2B等具体业务,而是将权力集中交给西莫,自己专注更宏观的研究、安全和战略。
阿尔特曼的10名直接下属中,OpenAI成立时的11人创始团队,如今只剩总裁格雷格·布罗克曼(Greg Brockman)与阿尔特曼并肩。还有两位是发布GPT-5时被阿尔特曼点名表扬的90后大牛:陈信翰(MarkChen)、雅库布·帕乔基(Jakub Pachocki)。

▲阿尔特曼(Sam Altman)在社交平台X上转发陈信翰(左)和帕乔基(右)的专访文章
陈信翰是美籍华人,2012年获麻省理工学院数学和计算机学士学位,加入OpenAI前曾在微软实习、在简街资本任量化交易员,开发期货交易机器学习模型。2018年加入OpenAI后,牵头创建图像生成模型DALL·E,随后为GPT-4添加图像识别功能,领导GitHub Copilot支持模型Codex开发,现或是OpenAI内部职级最高的华人。
帕乔基2017年加入OpenAI,2024年5月接替伊尔亚·苏茨克维(Ilya Sutskever)任首席科学家,是ChatGPT、GPT-4等模型核心贡献者,也是OpenAI o1、o3等推理模型主要架构师。
西莫作为应用CEO向阿尔特曼汇报,有13位直接下属。
入职刚半年,西莫动作不断。除产品更新外,今年1月OpenAI计划在ChatGPT免费版和Go版测试广告投放,这与她“将OpenAI发展为盈利能力强劲企业”的目标一致,因此其直接下属包含首席财务官、战略官、运营官等。

具体产品负责人中,西莫的直接下属、B2B总经理巴雷特·佐夫(Barret Zoph)曾是联合创始人约翰·舒尔曼(John Schulman)下属,共同领导后训练团队,加入OpenAI前在谷歌任研究科学家。2025年2月佐夫离开OpenAI,与前CTO米拉·穆拉蒂创立Thinking Machine Labs,今年1月重返并向西莫汇报。

ChatGPT负责人尼克·特利(Nick Turley)2022年加入OpenAI,任务是将研究成果商业化,截至去年10月已将ChatGPT周活跃用户增至8亿。

不过OpenAI人事变动频繁,组织架构也常变化。今年3月挖来Instagram全球合作副总裁查尔斯·波奇(Charles Porch),新设全球创意合作副总裁职位;2月16日,爆火AI开源项目OpenClaw创始人Peter Steinberger加入,致力于开发下一代个人AI Agent。
值得一提的是,直接下属数量不一定反映团队规模。据熟悉OpenAI架构的消息人士透露,西莫管理近三分之二员工,首席信息安全官Dane Stuckey直接管理20多名下属,负责硬件的Peter Welinder管理50多名下属。
03 结语:AI行业竞争焦点转向盈利能力
从OpenAI最新动向可看出两大行业趋势:顶尖工程师与科学家仍是稀缺资源,AI头部玩家正将商业化与盈利提升作为重要任务。
从组织架构看,OpenAI内部商业化分工明确,竞争重心从单纯模型参数与技术突破,扩展至产品落地、商业化效率等,能否快速实现规模化盈利成为企业竞争力关键指标。
此外,资本市场投资逻辑转变,行业更看重企业现金流、盈利能力与长期商业价值,意味着AI赛道从早期野蛮生长进入更理性的新阶段。
本文来自微信公众号 “智东西”(ID:zhidxcom),作者:程 茜,36氪经授权发布。
本文仅代表作者观点,版权归原创者所有,如需转载请在文中注明来源及作者名字。
免责声明:本文系转载编辑文章,仅作分享之用。如分享内容、图片侵犯到您的版权或非授权发布,请及时与我们联系进行审核处理或删除,您可以发送材料至邮箱:service@tojoy.com





