春节放假前信息部门准备工作全景清单
你们公司什么时候放假?
临近春节,群里关于放假时间的讨论热度不减。有的CIO提到腊月二十就能放假,让大家羡慕不已,不过多数企业还是在腊月二十三小年之后、除夕前一两天才正式放假。无论放假时间早晚,信息部门此刻已进入全年最紧张的备战阶段。为保障春节期间企业信息系统的稳定、安全与可用,防范长假无人值守可能引发的各类风险,信息部门必须在节前开展全面且细致的检查与准备工作。企业信息安全与稳定至关重要,老杨结合企业实战经验,整理出一份春节假前准备工作全景清单,涵盖系统巡检、数据备份、应急响应、权限管控与值班保障这五个核心维度。提前做好准备,就能更早规避风险,希望这份清单能给大家带来帮助。
话不多说,直接呈现清单内容:
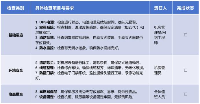
第一、物理环境与机房安全巡检
放假前一周,务必对数据中心或机房进行一次彻底的物理安全检查。具体内容如下:

第二、信息系统与数据安全加固
春节是企业信息安全的薄弱期,攻击者常会趁机行动。因此,要全面开展系统漏洞扫描与补丁更新工作,重点加固互联网暴露面、远程访问通道以及核心数据库权限;仔细核查防火墙策略、日志审计配置和防病毒软件状态,确保所有安全设备都处于有效防护状态;对敏感数据加强加密保护,并延长访问日志的留存时间;同时,要向全体员工进行安全意识提醒,让大家清楚节日期间钓鱼邮件、社交工程等高发风险的识别要点。

第三、数据备份与恢复验证
这项工作至关重要,需执行“三重备份、双重验证”。对于全量核心业务数据,有条件的企业要完成本地、异地、云上三地备份,还应增加离线备份;所有备份工作必须在放假前72小时内完成,并且要逐项进行恢复演练,保证关键业务数据有备份且可恢复,这是应对节日期间突发故障的最后保障。
第四、全员安全意识通知及终端管控
大家都知道,人是安全体系中最薄弱的环节,所以节前必须对全体员工进行安全意识宣导。
要通过邮件向全体员工发布《春节假期信息安全提示》,重点内容包括:
锁屏与退出:离开座位时必须锁定电脑或退出登录,建议设置1 - 5分钟自动锁屏。
妥善保管敏感物品:将UKey、纸质敏感文件、移动存储设备锁入柜子。
警惕社交风险:不点击来历不明的邮件链接和附件,小心防范钓鱼攻击和高额奖金诈骗。
居家办公提示:如果需要远程办公,应使用公司批准的VPN,并按照操作指南安全使用。
数据备份:提醒员工将个人工作电脑里的重要文件备份到部门共享云盘或非系统盘。
第五、应急响应与假期值班安排
信息部门要在整个春节假期建立清晰的应急通道,确保问题能得到快速响应。比如建立7×24小时值班机制,明确AB角责任人及其联系方式;制定《春节网络安全事件分级响应清单》,确定I级至IV级事件的判定标准、响应时限和上报路径;节前要让所有值班人员完成应急演练,确保他们熟悉流程和工具;同时要把值班表、联系方式以及常见问题处置手册推送给全体员工,并在内部系统发布通知公告。

最后附上节后复工快速检查清单(建议)
复工第一天上午,建议按照以下清单进行快速巡检:
网络:测试内外网连通性。
核心系统:依次登录OA、ERP、邮箱等核心系统,验证基本功能是否正常。
安全日志:检查假期期间的防火墙、入侵检测、系统日志,排查异常情况。
数据同步:检查各系统间的数据同步任务是否正常。
团队短会:召开部门会议,同步假期情况,安排当周工作。
最后总结一下:安全无小事,节前部署、节中值守、节后复盘,构成了全周期防护闭环。只有把责任落实到每个环节、每名员工、每台设备上,才能在岁末年初之际守住数字防线,保障业务平稳发展。通过执行以上清单,信息部门可以实现“全面检查、重点加固、备份可靠、响应有序”,为企业春节假期的信息安全保驾护航。
本文来自微信公众号“湘江数评”(ID:benpaoshuzi),作者:老杨,36氪经授权发布。
本文仅代表作者观点,版权归原创者所有,如需转载请在文中注明来源及作者名字。
免责声明:本文系转载编辑文章,仅作分享之用。如分享内容、图片侵犯到您的版权或非授权发布,请及时与我们联系进行审核处理或删除,您可以发送材料至邮箱:service@tojoy.com



