运营商税率上调引套餐涨价担忧 eSIM或成成本压力缓解新方向
通勤刷短视频、追剧集已成为不少打工人的日常,而这种简单需求背后,用户最担心的莫过于流量涨价。如今,低价流量套餐的时代或许真的要画上句号了。
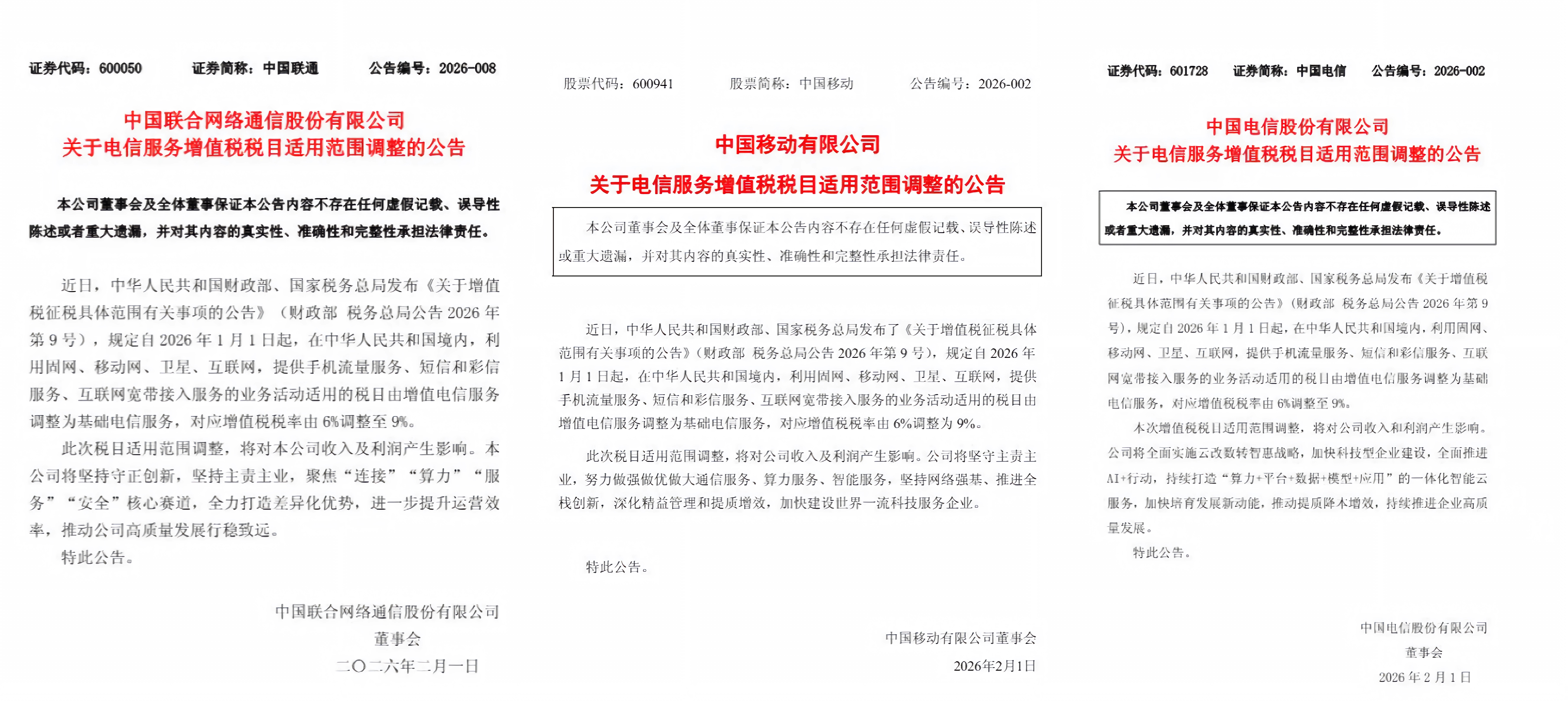
近期,中国移动、中国电信、中国联通三大运营商同步发布公告,明确提及电信服务相关增值税税目适用范围调整,部分业务增值税税率将从6%上调至9%。直白来讲,此次调整将直接影响运营商的收入与利润水平。

普通用户看到这一消息,第一反应往往是话费要涨价了。不过,套餐资费并非随意可调,至少目前整体流量资费仍呈下降趋势。那么,增值税税率调整究竟会带来哪些具体影响呢?
三大运营商税率集体上调,套餐资费真会涨吗?
三大运营商同步发布的公告中,最受关注的莫过于手机套餐资费是否会上涨。公告显示,电信服务相关业务增值税税率从6%调整为9%,且三大运营商均明确表示该变化“将对公司收入及利润产生影响”。如此直接的表述,让用户难免担忧涨价已成定局。
实际上,税率调整与资费涨价并非直接划等号。
根据财政部、税务总局新规,自2026年1月1日起,运营商提供的手机流量、短信彩信、互联网宽带接入等服务,税务归类将从“增值电信服务”转为“基础电信服务”。这意味着流量、宽带等服务已成为用户生活必需品,几乎没有消费者能脱离这些服务,因此不再属于传统意义上的增值服务,而是升级为基础服务类别。

此次调整并非新增收费项目,也不是运营商向用户额外加价,而是税务系统对业务类型的重新划分,相当于换了个“身份标签”。也就是说,这笔费用本就包含在用户套餐中,只是名称发生了变化。但不可否认的是,税率确实从6%提升到了9%。
增值税并非按企业利润征收的税种,而是交易过程中产生的附带税,本身就包含在商品价格里。用户每月缴纳的话费看似固定,但其中已包含增值税,只是通常不会单独列出明细。
当税率从6%升至9%后,若套餐“含税价格”保持不变,用户支出不会增加;但对运营商而言,同样的收费中,上缴税务系统的部分增多,实际计入收入和利润的部分则减少。这也是三大运营商在公告中强调“影响收入和利润”而非直接提及套餐涨价的原因。

简言之,此次调整并非直接从消费者钱包掏钱,而是压缩了运营商的利润空间。这迫使运营商做出选择:是自行消化成本,还是通过涨价等方式转移压力?
然而,涨价并非易事。当前四家运营商竞争激烈,携号转网服务日益便捷,尤其是工信部推出一键解绑互联网平台功能后,用户转网几乎无压力。在此情况下,公开涨价显然会引发消费者不满。这也是公告发布后三大运营商股价集体下跌的原因——资本市场认为,无论是否涨价,这都是个棘手问题。
高资费时代已成过去,运营商涨价底气不足?
回顾近年手机资费变化,运营商已无法随意定价。
2019年10月底,三大运营商宣布5G商用并推出首批5G套餐时,用户普遍觉得价格过高。当时中国移动个人5G套餐最低档128元/月,最高档达598元;中国联通起步价也在129元/月左右。由于5G初期基站建设、频谱投入和设备升级成本较高,套餐资费确实让普通消费者难以接受。
但高资费并未持续太久。5G普及是必然趋势,过高资费会阻碍用户升级,拖累普及速度。2021年起,低价套餐陆续推出,尤其是运营商与互联网平台合作的套餐卡,将资费压至69元、59元等价位,还附赠上百GB流量。工信部2025年数据显示,5G套餐均价已从128元/月降至49元/月,绝大多数用户都能负担得起。

在价格内卷下,消费者开始关注套餐是否“套路”。运营商通过复杂套餐、折扣权益、合约吸引用户,但“新老用户不同权”“升档易降档难”“强推5G套餐”等问题频发,引发广泛关注。工信部2021年就明确要求规范资费营销行为,严查上述问题。
这也解释了为何消费者一听到税费调整就担心套餐涨价——过往套餐套路太多,用户已形成防范心理,对任何细节变化都十分敏感。
对运营商而言,靠涨价或减权益平衡成本利润并不容易。一方面,用户对资费和权益愈发敏感,套路难再奏效;另一方面,三大运营商公告侧重点不同,说明涨价未达成共识,可能引发新的价格战。
因此,未来两年内,运营商应不敢轻易调整套餐资费,至少明面上不会降权益或涨价。
涨价遇阻,运营商需探索新增长路径
三大运营商在公告中直白提及收入利润受影响,反映出当前的困境:监管和用户对资费敏感度提升,涨价难行;网络投入、运维成本增加,叠加税费调整,利润空间不断压缩。
数据显示,截至2025年底,全国5G移动电话用户达12.04亿户,占移动电话用户的65.9%;5G基站增至483.8万个。5G用户增长已过高速期,剩余用户要么不愿换机,要么对资费敏感,要么需求不强。
以中国移动为例,2025年前三季度移动客户总数仅从10.03亿增至10.09亿,净增有限,甚至一季度出现净减。中国联通、中国电信也面临类似情况,用户增长难,利润空间小。

这也解释了为何税费变化让市场紧张——它精准冲击了“基础通信服务”这块庞大且难调整的业务。即便运营商不涨价,只要用户含税支付价不变,净收入就会被挤压。更麻烦的是,5G、千兆宽带、算力网络、AI基础设施等都需要资本开支和持续运维,利润增幅下降会放缓基础建设进度。
近期中国联通推进的eSIM,或许是个不错的新业务方向。一方面,eSIM无实体卡,减少渠道、物流、库存压力,不改变用户使用习惯,还能让用户尝试多元化套餐,虽无名义新增用户,但可增加利润;另一方面,平板电脑、穿戴设备、未来AI终端等过去难联网的设备,可通过eSIM新增入网用户,提升利润。
税费增加后,用户最关心的是资费是否上涨,而运营商如何缓解压力尚不确定。但客观来说,当前话费已不算高,盲目涨价易引发不满。运营商要在消费端寻找新增长点,还需多下功夫。
本文来自微信公众号“雷科技”,作者:雷科技AI,36氪经授权发布。
本文仅代表作者观点,版权归原创者所有,如需转载请在文中注明来源及作者名字。
免责声明:本文系转载编辑文章,仅作分享之用。如分享内容、图片侵犯到您的版权或非授权发布,请及时与我们联系进行审核处理或删除,您可以发送材料至邮箱:service@tojoy.com




