贵州茅台新一轮股份回购进展披露:已斥资1.2亿元回购8.7万股
贵州茅台已斥资约1.2亿元完成新一轮股份回购的首笔操作,回购股份数量达8.7万股。
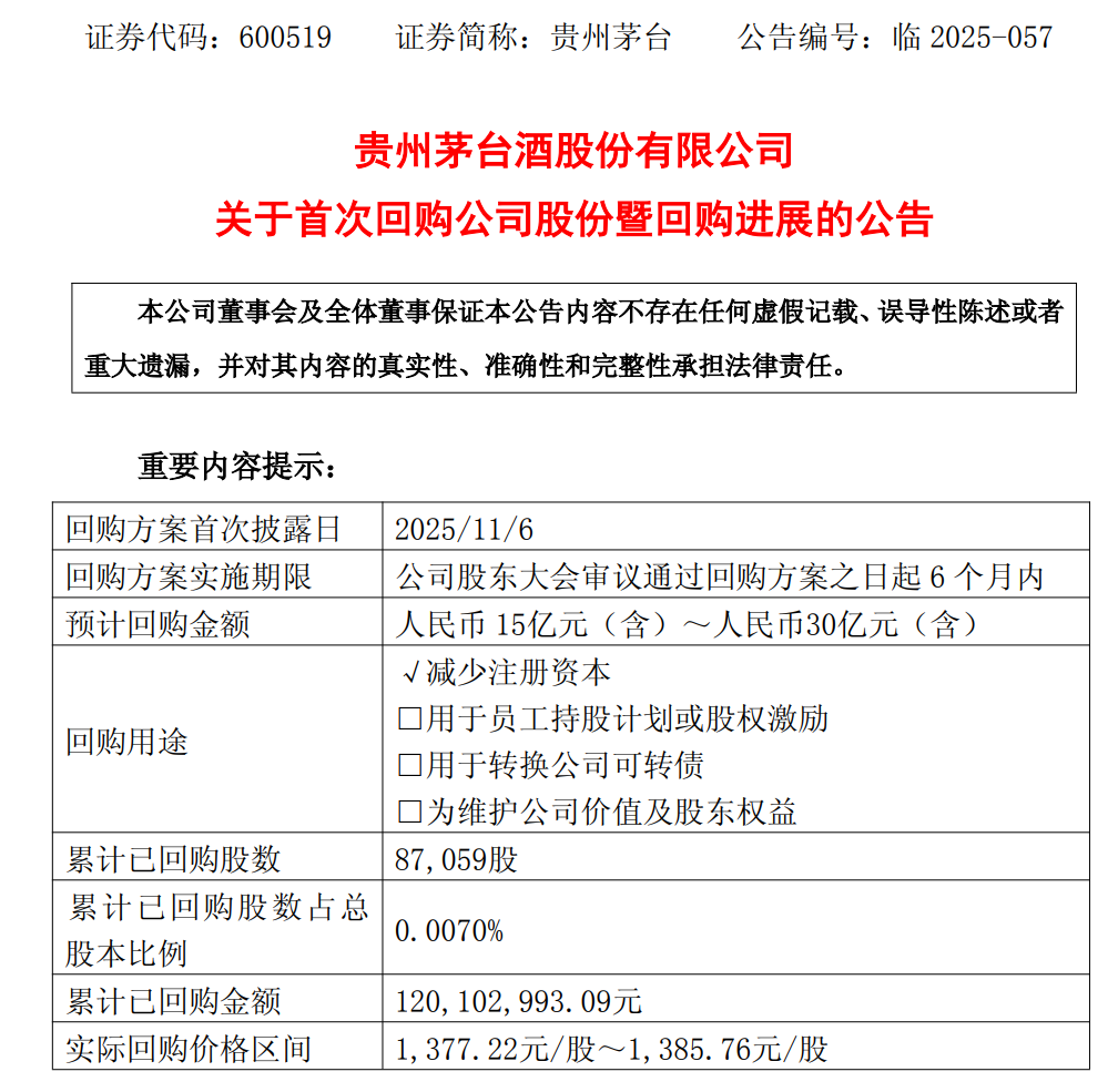
2026年1月4日,贵州茅台酒股份有限公司(证券简称:贵州茅台,证券代码:600519.SH)发布公告称,2025年12月31日,公司通过集中竞价交易方式首次实施股份回购,共回购87059股股份,该部分股份占公司总股本的比例为0.0070%。此次回购的股份单价区间为1377.22元/股至1385.76元/股,已支付的总金额约为1.2亿元(不含交易相关费用)。

公告信息显示,公司于2025年11月28日召开2025年第一次临时股东大会,审议并通过了《关于以集中竞价交易方式回购公司股份的方案》,随后在2025年12月25日披露了《关于以集中竞价交易方式回购公司股份的回购报告书》。根据方案,公司将使用自有资金,通过集中竞价交易的方式回购股份,回购所得股份将用于注销以减少公司注册资本。回购价格上限为1863.67元/股(包含该价格),回购资金规模设定为不低于15亿元(包含该金额)且不超过30亿元(包含该金额),回购方案的实施期限为自公司股东大会审议通过之日起6个月内。
贵州茅台在公告中还明确表示,公司将严格遵循相关规定,在回购期限内结合市场实际情况,适时制定并执行回购决策,同时会根据回购事项的进展,及时履行信息披露义务。
回溯来看,2025年11月5日,贵州茅台就曾发布公告,披露拟以集中竞价交易方式回购股份的计划,当时确定的回购资金区间同样为不低于15亿元(含)且不超过30亿元(含),回购股份用途为注销以减少注册资本,资金来源为公司自有资金。
据了解,此次回购是贵州茅台自上市以来开展的第二次注销式回购。在此之前,公司于2024年9月宣布拟斥资30亿元至60亿元回购股份,那是其上市后的首次注销式回购操作。
在刚刚结束的2026年元旦假期里,贵州茅台旗下数字营销平台“i茅台”上,售价1499元的飞天茅台出现“疯抢”局面,引发了广泛关注与讨论。
此前贵州茅台宣布,2026年1月1日9时起,规格为53度/500ml的2026年飞天茅台(以下简称“新飞天”)在i茅台APP正式开启销售,单瓶售价1499元,每位用户每日最多可购买12瓶。每日的投放数量会综合考量防止炒作、供需匹配及市场稳定等因素来确定,当日售完即停止销售。之后,该产品将在每日上午9时准时开售。值得注意的是,这是i茅台上线近四年以来,首次销售1499元价格的飞天茅台。
记者于1月1日进行实际体验发现,当天上午9时开售之后,新飞天迅速售罄,随后平台每5分钟补货一次,但多轮补货均很快被抢购一空。1月2日和3日,飞天茅台“秒空”的现象持续出现。
虽然贵州茅台方面并未公布新飞天的具体投放数量,但据“小茅i茅台”微信公众号1月3日晚间发布的消息,元旦假期三天内,已有超过10万名用户成功购买到了心仪的产品。
不过,仅过了三天,i茅台就对限购数量进行了调整,从原来的每人每日最多购买12瓶降至6瓶。i茅台方面表示,春节临近,为了满足更多用户的购买需求,自2026年1月4日起至春节前,将每位用户每日可购买的53度/500ml飞天茅台酒(2026款)的最大数量调整为6瓶。
在限购数量减半后,记者于1月4日上午9时再次尝试在i茅台上购买1499元的新飞天,依旧未能成功下单,购买页面还多次弹出“当前访问人数过多,请稍后再试”的提示。
值得关注的是,在i茅台上的新飞天持续“秒空”的同时,飞天茅台的批发价格却连日下跌,其中2025年生产的飞天茅台散瓶最新批发价已降至1490元/瓶。
根据第三方平台“今日酒价”公布的各大名酒批发参考价格,2026年1月4日,2025年飞天茅台原箱(53度/500ml)报价为1505元/瓶,与前一日价格持平;2025年飞天茅台散瓶报价1490元/瓶,较前一日下跌5元。2024年飞天茅台原箱报价1630元/瓶,2024年飞天茅台散瓶报价1600元/瓶,这两款产品的价格均与前一日持平。
在资本市场上,贵州茅台的股价已连续4个交易日下跌;而在2025年12月18日至12月31日的10个交易日中,有8个交易日股价收跌。
据大智慧VIP数据显示,截至2025年12月31日收盘,贵州茅台的股价为1377.18元/股,当日跌幅为0.90%;2025年全年,公司股价累计下跌6.29%。
本文仅代表作者观点,版权归原创者所有,如需转载请在文中注明来源及作者名字。
免责声明:本文系转载编辑文章,仅作分享之用。如分享内容、图片侵犯到您的版权或非授权发布,请及时与我们联系进行审核处理或删除,您可以发送材料至邮箱:service@tojoy.com




