虚假宣传、以假充真!云南瑞丽7家珠宝翡翠直播商家登上“黑榜”
2025-10-31
为加大对珠宝翡翠直播乱象的治理力度,有效规范直播行为,维护诚信经营秩序,切实保障消费者权益,近期,瑞丽市市场监督管理局对翡翠直播相关消费投诉进行了梳理。针对被投诉次数较多的商家,开展了约谈提醒工作。同时,将部分不配合解决投诉、态度恶劣,或通过注册地址和联系电话无法取得联系的商家,以“黑榜”形式予以公示。
瑞丽市市场监管局再次提醒广大消费者,在购买珠宝翡翠产品、翡翠原石时,尤其是通过直播小程序等网络线上平台进行交易时,一定要保持谨慎。切勿在非正规平台进行交易,务必只在正规平台上与证照齐全的商家开展交易活动。同时,要保存好交易过程中的音视频证据、聊天记录以及转账付款凭证等有效证据资料,以便在遇到消费纠纷时能够有效维权。
瑞丽市市场监管局严正警告“黑榜”名单上的商家,要积极主动配合市场监督管理部门的消费投诉调解处理工作。对于态度端正、积极改正、主动化解纠纷的“黑榜”商家,市场监管局将视情况将其从“黑榜”名单中移除。而对于投诉频发、屡教不改的商家,市场监管局将依法从重处罚。情节恶劣的,将依法吊销其营业执照;涉嫌犯罪的,将移交公安机关处理。
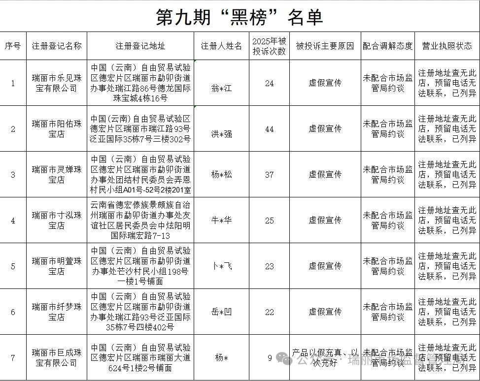
第九批“黑榜”名单附后:

本文仅代表作者观点,版权归原创者所有,如需转载请在文中注明来源及作者名字。
免责声明:本文系转载编辑文章,仅作分享之用。如分享内容、图片侵犯到您的版权或非授权发布,请及时与我们联系进行审核处理或删除,您可以发送材料至邮箱:service@tojoy.com





