地方国资文旅集团为何总是一地鸡毛?
桂林旅游(000978)、曲江文旅(600706)、ST张家界(000430)最新公布的财报,说实话都有点不敢相信。
这几家公司以前提起来那可都是“金字招牌”:桂林有山水甲天下,曲江是盛唐烟火长安梦,张家界更是曾经的“山水旅游第一股”。
然而,故事的主角如今却变成了惊天巨亏的一口口大锅:
2024年桂林旅游净亏2个亿,自2020年以来,公司累计亏损近10亿元;
2024年曲江文旅亏损1.31亿元,三年亏掉近6个亿;
2024年张家界净亏损5.82亿元,连续5年亏损超过13亿。
这你敢信?
这不就像一场足球比赛里拿着巅峰梅西、C罗、姆巴佩、亚马尔的阵容,最后愣是输给了国足嘛?
而且这些地方国资文旅集团的麻烦远不止亏钱,家家有本难念的经。
比如,桂林旅游手握漓江、两江四湖、银子岩、龙胜温泉这些顶级景区资源,还搭配五星级酒店,哪哪都是别人梦寐以求的资产配置。
但上周五,桂林旅游收到了一封来自广西证监局的警示函,原因是财务披露违规,近三年财报都要追溯调整,桂林旅游的董事长、总裁、财务总监还一起被点名,记入了证券期货市场诚信档案,成为证监会“诚信黑榜”新晋成员。

桂林旅游收到证监局警示函
再看曲江文旅,2024年刚过完五一,大股东股份就被法院司法冻结、轮候冻结、拍卖三连击,累计占公司总股本超22%。
游客还在大唐不夜城打卡拍照,股东却在淘宝司法拍卖里找接盘侠,堪称线下人山人海,线上打包贱卖。

更魔幻的是,大明宫、芙蓉园、西安城墙这些老字号项目仍在苦苦经营,但公司的数据依然是“游客人数挺多,就是不赚钱”。
张家界也没好到哪去。
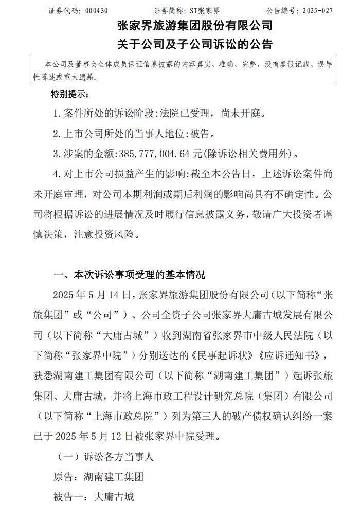
一边是资产负债率已经高达86.12%,另一边核心项目大庸古城成了无底洞,开业三年不到,每年都在翻倍亏损,连设计施工单位都来法院起诉,金额接近4个亿。

张家界旅游集团被起诉
必须说的是,2024年张家界财报净亏5.82亿,其中大庸古城减值损失就吞掉了4.78亿。
现在张家界流动负债是流动资产的七倍,还在走预重整流程,活脱脱一部“旅游破产纪实”。
说到这,你以为只有地方文旅上市公司惨?
那就错了,以前是“省里烧钱讲故事”,现在可是“县里也学会讲PPT”了,这些年,大量没资源、没人气、更没钱的县级文旅公司也有样学样,纷纷快乐地搞起了投资。
所以,如果说上市公司是大坑,那么县级文旅就是遍地的小坑,只不过,没人会注意到地上的蚂蚁正在挣扎着起身。
但资本市场已经不吃这一套,游客也不傻,最终只剩下一堆亏损表格和拍卖公告在默默讲述“热闹是他们的,亏损的是我们”。
02
那么问题来了,为什么坐拥如此好资源的地方文旅公司会一步步跌入债务与亏损泥潭?他们又到底是如何把一手好牌打烂的?
这里面当然有很多共同原因,下面我们开始整干货:
其实要说原因也简单:在当下很多地方文旅集团的经营管理理念上——人>事。
简单说,很多地方文旅集团是在“先有债,再有项目”的思路下成立的,这注定了融资需求远大于运营能力。
而地方文旅集团管理层来源又大多是体制内平移,原本是写公文、批预算的公务员,突然被要求变身为市场总监、运营负责人,政企之间的模糊地带让本就专业性极强的文旅企业运营难上加难。
可能我们说这些太抽象,那不妨翻翻这两年各地文旅公司的财报,就会发现一些微妙又相似的案例:
有的公司曾斥资建设一座号称要“带火全县”的滨湖旅游项目,最后一年游客不到2.5万人,亏了2400多万;
有的文旅公司2015年就停工的项目至今未动,年年拨款,年年亏损;
还有的公司投资的城市综合体项目,年亏两千万起步,办公楼几乎没人租。
最后再说个普遍现象,也是旅界常写的日经话题:
有些地方为拉动人气,搞出“古风文旅街区”,结果开业三年,人流稀少、商户频繁更换,刚装修完就要计提资产减值,开发初期立项报告写得天花乱坠,运营方案却找不到负责人。

你说他们有没有干活?
当然有,钱是真花了,规划是真做了,领导调研照也真拍了。
可效果呢?
从结果上看,投资节奏远大于消化能力,今天开发布会,明天就要开园迎客,后天却发现没人知道你是谁。
不仅景区门票卖不动,游客复购率低,到了年底又要“为完成任务”强推打折套餐和政务团购。
那么当初项目为什么立?为什么亏?钱花哪了?效益哪去了?这些问题,谁也不太问,反正下一轮专项债马上就要到了。
因此,如果硬要说这些问题的底层逻辑,那就是这是一套缺乏问责闭环的系统。
说白了,在很多地方文旅集团里,很少有人因为景区亏损被问责,关键是要“有项目、能包装、好出债”。
所以你会看到,一边是管理层换得飞快,一边是投资项目越来越“模板化”——仿古街+演艺+酒店,哪怕游客看腻了,仍有人一拍脑袋再整一套。
就像张家界的某个项目,从设计到施工,到开园,再到现在被起诉、申请破产清算,全程8年,亏损十几亿,最后留下的只有一段地方法院公告。
我们不评价谁对谁错,也不是来下定论的,只是这些画面、这些公告,逐渐构成了当下中国地方文旅的真实图景。
它不是一个行业的问题,而是一种机制的问题。
在这个机制下,项目的正确与否,只在于谁来立项,运营的成败,只在于谁来汇报,而最终的亏损,被折叠在一张又一张“暂未结转”的财报附注里,沉入无声的档案袋中。
03
如果说过去几年是地方文旅集团的集体起跑,那2025年起,很有可能是一些中小地方文旅集团原地打滑、掉队、甚至退赛。
还有解法吗?我们没那么乐观,也没那么悲观。
地方文旅集团的问题,已经不是“调个团队、换个运营”能解决的事了,是系统性问题,就得从系统里找答案。
有人说,靠“发债”,那确实,在不少地方文旅公司眼里,“借新还旧”已经成了一项基本技能,只要能再发一轮债,项目还能撑,工资还能发,账面就能体面。
但再灵活的融资手法,终究只是把风险从今天挪到了明天。
从无锡、山西到成都,这些年的超短期融资券几乎清一色写着“用于偿还有息负债”,没有新故事,也不再掩饰。
但从2024年起,政策开始收口,审批趋严。
你要真想上文旅专项债,就得过项目收益关、资产质量关、政府财力关三道门槛,那种PPT上“游客破百万、回报率12%”的设定,越来越不好糊弄了。
有人说靠“化债”,不是现在中央已经批了10万亿额度吗?

确实,地方政府债务压力大到“该救的要救”,但你仔细看,很多地方的“优先解困名单”里,靠前的还是城投,不是文旅。
甚至一些地方文旅集团内部都知道,即便真下来了钱,可能也轮不到我们。
更别说,那些还在准备申报、论证、包装的单位,领导说“明明今年空间很大”,下面的中层只能硬着头皮再报一次。
你说有没有例外?
当然有,比如有的地方景区真的做出了自己IP,有的城市文旅团队真的找到了二次消费的转化模型。
但坦白说,数量不多,路径很窄,需要人、钱、机制、耐心同时到位,而这几样东西,哪一样都不简单。
比如,你要人?
那就别再从系统内随便提拔“自己人”了,文旅是高度市场化、消费导向的行业,不是靠文件精神能赢下抖音流量的战场。
再比如,你要钱?
那就别再靠“写故事拿融资”了,市场现在只认现金流和真实运营,不再吃包装出来的流量泡沫。
再再比如,你要机制?
那必须允许专业的人做决策、承担责任、分享收益,可现实是,很多地方文旅还是“干活的没权、拍板的没经验、出事的没人扛”。
所以,也许更务实的路径不是大刀阔斧地干,而是识趣地收缩。
收掉那些年年亏损的子公司,不再投那些“为文旅而文旅”的花架子项目。
就像曲江文旅、张家界已经开始主动剥离非核心资产,这不是啥理想主义的战略转型,只是现实意义上的止血。
止血之后,能不能恢复元气,不知道,但继续出血,肯定是等死。
说到这,你会发现,这一轮地方文旅的集体困境,并不是因为大家做错了,而是因为整个模式的底层假设失效了:假设只要资源好、钱到位、政府支持,文旅就能带动经济。
现在的问题是资源好不等于运营好,钱多不等于能造血,有支持也不等于能持续。
如果还在照旧逻辑循环下去,文旅项目会继续建,债务规模会继续扩大,经验教训也将继续“口口相传,毫无用处”。
地方文旅集团不是没有希望。
但希望不是来自“新一轮激励”或“政策红利”,而是看有没有地方文旅集团,真地开始承认问题,调整路径,愿意放下体面,从摊子上挪出一些人、一些钱、一些时间,去重新学做文旅这门生意。
这听起来不酷,不燃,也很慢,可现在的地方文旅已经不缺故事,缺的是活着的能力。
本文仅代表作者观点,版权归原创者所有,如需转载请在文中注明来源及作者名字。
免责声明:本文系转载编辑文章,仅作分享之用。如分享内容、图片侵犯到您的版权或非授权发布,请及时与我们联系进行审核处理或删除,您可以发送材料至邮箱:service@tojoy.com




