“学雷锋”区卫生系统 志愿者服务周等您解锁~
02-26 11:36
3·5
学习雷锋精神
继承榜样力量
三月五日学雷锋纪念日
学习雷锋纪念日
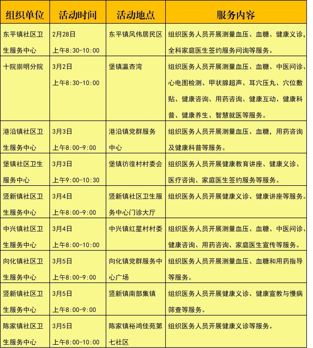
春风温暖,爱情涌动。值此第62个“3.5”学习雷锋纪念日之际,区卫生健康系统将以“学习雷锋,与志愿者同行”为主题,组织开展丰富多彩的学习雷锋活动,用实际行动诠释医生的仁心,传递健康与温暖,以大力弘扬雷锋精神,推动新时代文明实践志愿服务活动的深入开展。现将活动预告如下:
★★★
崇西地区健康党建团队
(点击图片放大)
崇中地区健康党建团队
(点击图片放大)
崇东地区健康党建团队建设团队
(点击图片放大)
长横地区健康党建团队
(点击图片放大)
资料:健康崇明
原标题:区卫生系统“学雷锋” 等你解锁志愿服务周~》
阅读原文
本文仅代表作者观点,版权归原创者所有,如需转载请在文中注明来源及作者名字。
免责声明:本文系转载编辑文章,仅作分享之用。如分享内容、图片侵犯到您的版权或非授权发布,请及时与我们联系进行审核处理或删除,您可以发送材料至邮箱:service@tojoy.com




