第三季度VC/PE报告:第三季度募股市场趋势不同,人形机器人前景火爆
核心发觉
- 新增基金数量同比减少41%,19.3%的机构选择开设多只基金
- 各地首只S基金落地,帮助募集资金,撤出新渠道
- 人形机器人投资同比增长46.69%,前景火爆。
- VC市场持续突出,投资占77%
第一部分 VC/PE市场募资分析
·新增基金数量持续下降,19.3%机构新增多只基金
2024年第三季度,中国VC/PE市场新基金1270支,环比下降7%,同比减少41%,与去年同期相比,今年新基金季度表现持续下降。随着监管的收紧和各种市场环境因素的影响,市场仍处于自我调整的重塑期。

本期共有991家参与新基金的机构,其中19.3%从同比来看,该机构选择开设多只基金,这一比例进一步缩小,其中中金资本、新鼎资本、上海国投等机构特别活跃。

·新成立的基金数量区域分布
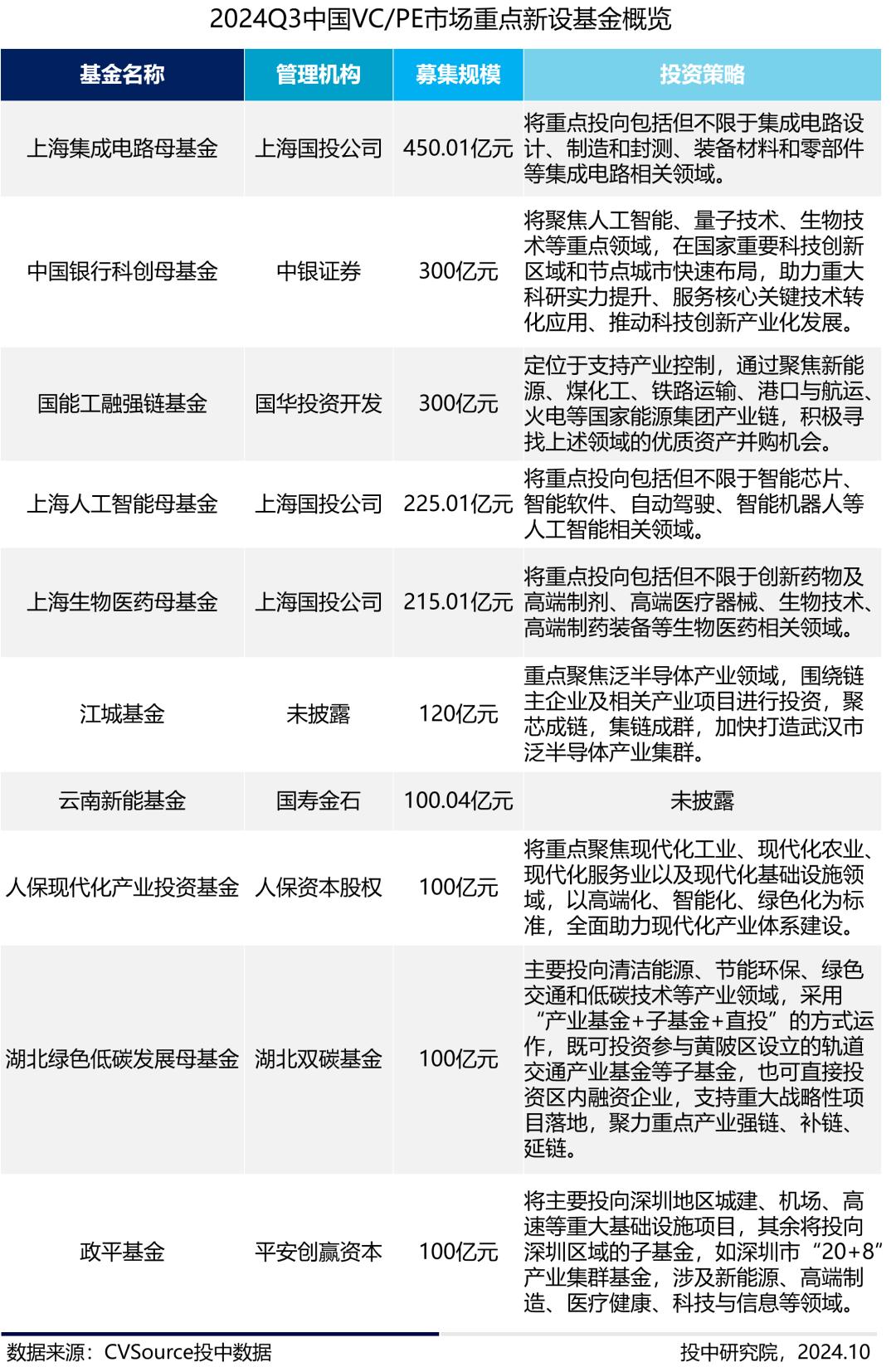
本期有4个省份新设基金超过100只,分别是浙江省新设基金。216支,新基金在广东省设立187支,新设的江苏省基金145支,新基金在山东省设立123支。除北京市和上海市外,各省新设基金数量同比大幅下降。

嘉兴市在细分市级地区发挥稳定作用,新设基金78支排名第一,深圳市和青岛市新基金数量紧随其后。武汉市同比逆势上升。江城基金和湖北绿色低碳发展母基金是武汉新成立基金的亮点。

·S基金近一年的概况
S基金是专注于私募股权二级市场的基金,投资于私募股权投资基金的二手份额或投资项目组合。S基金作为私募股权基金撤出新渠道,在目前的募资市场背景下,正席卷中国股权投资一级市场。除颁布与S基金配套政策措施外,今年各地首只S基金落地。安徽首只S基金-合肥联创接力基金于4月注册;自由贸易导航S母基金是福建首只S基金;9月注册的海泰科勒基金是天津首只国有资产参与的私募S基金。

·重点关注新基金概览

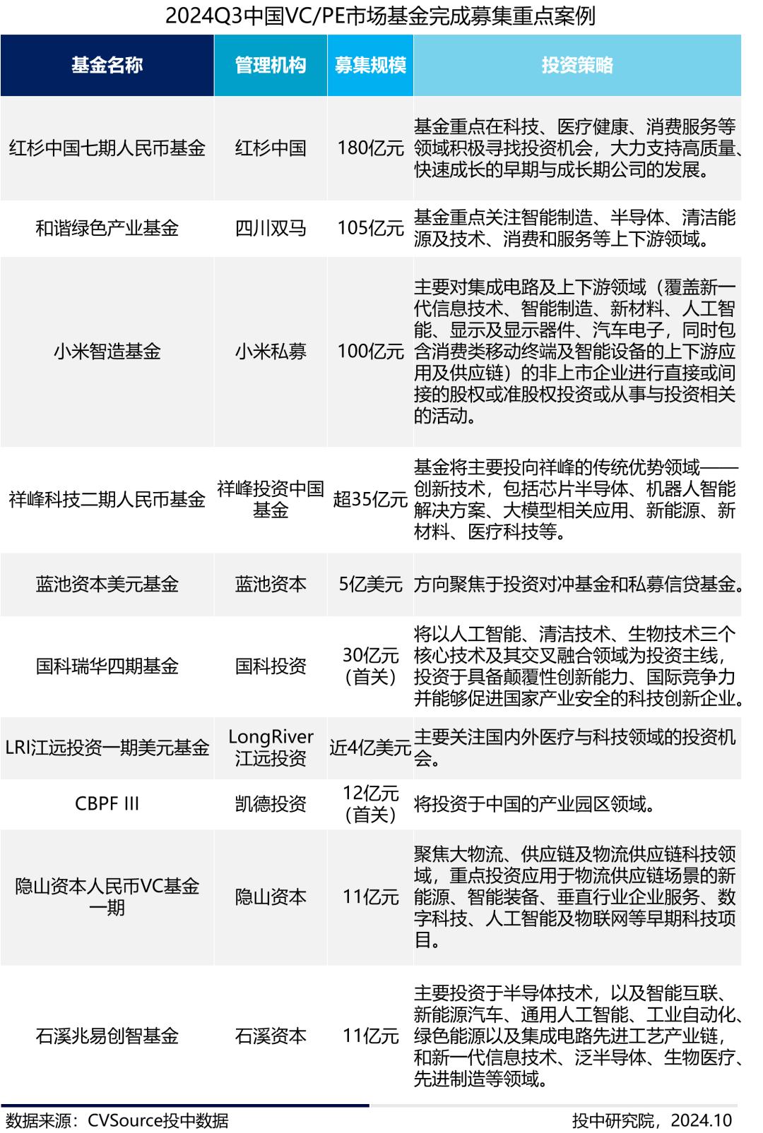
·基金完成募资重点案例

第二部分 VC/PE市场投资分析
·同比增长10.29%的投资数量,同比下降10.29%。
2024年第三季度,投资案例数量2507起,环比增长10.29%,同比增加46.69%,最近的最高值;投资总额为391.72亿美金,环比上涨28.78%,同比上涨20.86%。第三季度投资市场有所升温,但案件数量与总投资水平不匹配,总体趋势仍有待观察。

2024年第三季度投资均值环比上升16.76%,比去年同期下降17.66%。总体而言,投资平均值具有一定的波动性。

·广东交易量领先,北京项目吸金最多。
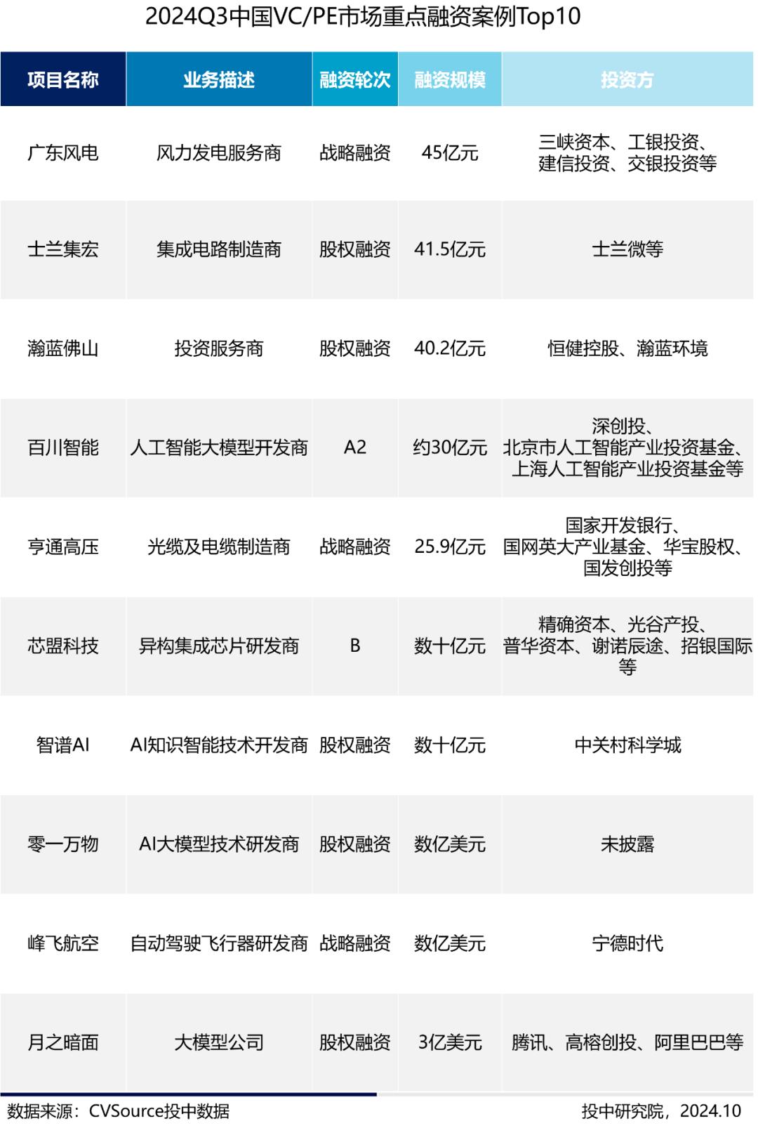
2024年三季度,广东省交易量和获投规模均处于领先地位,江苏省、浙江省、上海市均有300多笔投资交易,从交易平均值来看,北京市该项目更具吸引力,平均交易价值达到21.26百万美元。本季度,广东省和北京市备受关注的融资事件包括月之暗面融资3亿美元、小鹏汇天融资1.5亿美元、芯粤融资10亿美元、A轮融资10亿美元。

在本期融资交易轮数细分下,A轮投资案例968起,在细分领域中,占46.9%,电子信息产业案例占27.9%。;初始投资案例580起,占比28.1%。

·电子信息贯穿主流投资方向
2024年三季度,电子信息资金数量断崖式领先,仍然是资方出手的主阵地。医疗保健,先进制造产业紧随其后。公司服务与去年同期相比,跑道融资数量进入前七,大幅增加。二级行业细分,半导体,医疗器械,新材料等待领域深受资本青睐。从整体市场投资趋势来看,硬科技投资是主要跑道。

·近几年人形机器人领域融资交易分析
据预测,2024年中国人形机器人市场规模约为27.6亿元,2029年达到750亿元,到2035年达到3000亿元,这是2024年人形机器人商业化的第一年。近几年来,人形机器人领域的案例数量也呈上升趋势。交易案例今年已经发生39起,达到总投资规模4.17亿美金,投资者投资创投阶段较多,宇树科技、智元机器人等企业均在一年内完成多次融资。


·VC市场投资占77%的比例
中国VC市场2024年第三季度投资数量1929起,占比77%,投资总额达211.31亿美金,占比54%,其中,A轮投资数量和交易规模最为突出。VC阶段平均值为10.95百万美元与2023年相比,种子轮投资均值同比增长。173.5%。



·小案市场占近40%的市场份额
2024年第三季度,小额融资交易案例(交易规模)≤占500万美元的比例37.63%,涉及案例222起,同比小幅缩减;大规模交易案例(交易规模≥共发生了1亿美元20起,只占总交易量3.4%,相对于2023年第三季度,小额融资和大额融资的数量都有不同程度的下降。

细分热门行业的投资交易规模,共计1000万美元等级182起,在千万美元的等级中,电子信息和医疗卫生跑道各自涉及。79起、46起。消费者和企业服务不涉及亿美元等级的案例,更多地集中在百万美元等级。

·Top10重点融资案例

数据说明:
为了方便读者使用,报告中的信息来源、统计口径和汇率 转换作出说明
信息来源
本报告的图表数据来源均为CVSource投入数据。
统计口径
新成立基金:在统计期内,新注册的基金
完成募集资金:在统计期限内,宣布募集资金完成。
融资规模:统计市场披露的具体金额,估计未披露具体值的金额并纳入统计。
汇率换算
所有涉及的募资规模和投资总额均按募资或投资当日汇率统一转换为美元进行统计。
本文来自微信微信官方账号“超越” J Curve作者:超越J曲线,36氪经授权发布。
本文仅代表作者观点,版权归原创者所有,如需转载请在文中注明来源及作者名字。
免责声明:本文系转载编辑文章,仅作分享之用。如分享内容、图片侵犯到您的版权或非授权发布,请及时与我们联系进行审核处理或删除,您可以发送材料至邮箱:service@tojoy.com




