中国AI人力资源行业2024年调查报告
近年来,国内环境发生了显著变化:产业布局向品牌化和智能化转型升级;服务业和平台经济的快速发展催生了新的业态和就业模式;Z一代逐渐进入职场,更加注重工作和生活的平衡;农村振兴战略引导农村劳动力回流。
在复杂的时代背景下,企业用人和人力资源管理的需求也发生了一些变化。在AI创新浪潮中,公司积极拥抱新技术,提高人力资源管理水平,以数字化和智能化技能应对时代变化带来的各种挑战。
第一,产业发展背景
AI与人力资源场景的结合,符合政策导向
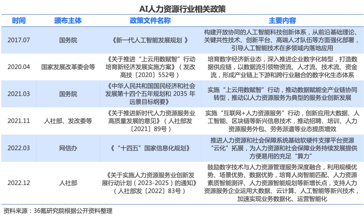
中国政府高度重视人工智能产业的发展,推动以AI为核心的新生产力加速渗透到应用端和场景端。早在2017年,《新一代人工智能发展规划》就提出,要构建开放合作的人工智能技术创新体系,促进人工智能技术在经济社会各个领域的广泛应用,鼓励企业创新和选择人工智能技术,提高人力资源管理的智能化水平。2022年,《关于实施人力资源服务业创新发展行动计划(2023-2025年)》颁布了针对人力资源领域的专项规划,强调企业需要利用大数据、云计算、人工智能等新兴技术,加快实现业务数据化、运营智能化,支持有条件的人力资源服务龙头企业打造一体化数字平台,提高系统集成水平。智能决策和服务能力的形成数据驱动。对于中小企业来说,政策鼓励企业从迫切需要数字化转型的业务环节入手,加快数字化办公和业务在线管理的应用,逐步扩展到整个业务全流程的数字化升级。

智能人力资源管理,满足企业建立高效管理机制的需要
随着不确定性成为时代关键词,降低成本、敏捷组织成为企业穿越不确定性、巩固竞争力的有力武器。通过AI技术实现人力资源数字化、智能化管理,通过数据驱动组织文化建设,是许多企业降低成本、提高效率的选择。根据Gartner数据,通过引入AI工具,公司人事部门可以减少高达30%的工作时间,如自动招聘、入职、辞职、绩效管理流程等,显著减少了人工操作的时间和错误,从而降低了公司的运营成本。但是,在AI的赋能下,为了提高组织的整体效率,公司建立了数据驱动管理机制。IBM研究表明,使用数据驱动决策的企业在员工生产力和创新方面的表现是同行的6倍。AI帮助企业分析员工工作表现、离职率、满意度等关键指标,进而及时调整人力资源战略,构建灵活敏捷的组织形式。
行业生态学分析二
我国AI人力资源产业生态包括基础设施层、系统层、软件层和网络层,其中基础设施层为AI技术的场景应用提供必要的底层技术支持,而系统层和软件层则整合技术能力和应用能力,为终端企业客户提供智能人力资源管理产品和服务,而网络层则涵盖了许多实现智能就业和人力资源管理的企业。
基础设施层:AI技术应用基石
基础设施层是AI人力资源产业生态的基石,主要包括云计算、大数据处理、算法模型等核心技术,为整个生态系统提供必要的底层技术支撑。云计算提供了强大的计算能力和存储空间,可以有效地处理和分析大量的人力资源数据。大数据保证了数据的真实性和实时性,为AI模型的实践和应用提供了坚实的数据基础。AI算法模型是AI技术的关键,通过不断的学习和优化,可以识别和预测人力资源管理中的各种方式和趋势。
在基础设施层面,技术创新和进步是促进整个生态系统发展的关键。例如,随着深度学习技术的成熟,AI模型在处理复杂的人力资源问题时变得更加精确和高效。与此同时,边缘计算的兴起也为实时数据处理提供了新的解决方案,使AI应用更贴近实际工作场景,提高响应速度和处理效率。
系统和软件层:智能人力资源管理产品和服务
该系统与软件层融合了技术能力和应用能力,为终端公司客户提供智能人力资源管理产品和服务,包括综合人力资源服务提供商和人力资源 SaaS服务提供商。前者多为传统人力资源服务提供商转型,借助新一代信息技术,为终端企业提供数字化、智能化的人力资源管理解决方案,包括招聘、培训、绩效管理、薪资福利等各个方面,如瑞士人才、科锐国际、万宝盛华等。这类服务商一般具有丰富的行业经验和专业知识,能为企业提供定制服务,满足不同企业的特殊需要。后者可分为一体化SaaS服务提供商和单模块SaaS服务提供商,通过云平台提供灵活可扩展的软件,帮助企业快速部署和使用人力资源管理工具。综合SaaS服务提供商以北森、肯耐珂萨、Moka为典型,涵盖企业人力资源管理的各个环节;单模块服务提供商专注于单一的人力资源管理模块,如人事管理、招聘、薪酬社会保障、福利、培训、背调等。一体化服务提供商凭借完善的产品生态,为用户提供全生命周期服务,可以更好地满足大型集团企业对构建系统化、互通化的人力资源管理体系和避免数据孤岛的需求;单模块服务提供商凭借深度培育某一领域的产品能力,服务于人力资源管理的特定场景,满足拥有完善人力资源管理体系且只需重点打磨人力资源管理单一模块的大型企业的需求。以及对客户数量比较敏感,数字化程度不高的中小企业对信息管理工具的初步引入需求。
网层:企业智能人力资源管理布局
网络层面涵盖了各行各业实现智能人力资源管理的企业。受行业发展特点和企业发展现状的影响,各领域、不同规模的企业都面临着人力管理差异化的挑战。例如,在金融行业,其就业合规性要求很高,企业需要确保所有人力资源管理活动都符合严格的法律法规,而AI技术在金融行业的应用,有助于企业自动化合规检查,减少人为错误,提高合规效率。零售业的人力资源管理通常面临着高流动性和季节性变化的挑战。AI帮助企业预测人力需求,改善排班管理,确保在高峰期有足够的员工支持,同时在低谷期降低不必要的人工成本,从而降低成本,提高效率。此外,零售服务行业的员工通常需要面对大量的客户互动。因此,提高员工的服务技能和客户满意度是人力资源管理的关键。AI可以提供有针对性的培训建议,通过分析客户反馈和员工表现来提高服务质量。大多数房地产企业都面临着项目时间长、人员分散、安全要求高的挑战。AI帮助企业提高项目管理水平,通过数据分析预测项目进度和人力需求,确保项目交付顺利。得益于AI的实用价值,越来越多的企业积极拥抱AI,提高人力资源管理水平,打造灵活高效的组织,在激烈的市场竞争中占据主导地位。
三、细分应用领域的发展状况
目前,AI已经应用于许多人力资源管理场景,包括招聘、员工关系、薪酬福利、绩效、培训和合规就业管理。
招聘管理:智能招聘提高人岗匹配效率
在人力资源管理中,招聘是AI应用最广泛、最完善的领域之一。公司借助AI生成内容,围绕人才战略和招聘需求,(AIGC)、理解自然语言(NLP)以及机器视觉等技术,实现招聘过程的自动化和智能化。与依靠人工选拔和经验决策的传统招聘模式相比,AI招聘已经在JD生成、简历筛选与匹配、视频面试与评估反馈等环节实现了部分人力替代,不仅提高了招聘流程,也提高了招聘效率和人员匹配度。
1)岗位JD生成。AI一键生成岗位描述内容,结合企业个性化需求和岗位能力需求,为候选人提供准确详细的岗位工作内容、能力模型需求、岗位评价信息和绩效评价标准。
2)简历筛选与匹配。智能招聘系统在自然语言理解技术的帮助下,提取和分析简历中的关键信息,如教育经验、工作经验、技能特长等。,并匹配关键词,从而快速有效地选择更符合企业人才需求的候选人。
三是视频面试和评估反馈。在远程招聘场景中,AI帮助面试官自动分析候选人的各种表现,包括面部情绪、肢体语言、语气变化等。,然后评估他们的性格特征、沟通能力和情绪特征。一些智能化的招聘系统也可以模拟真实的面试场景,与候选人交谈,考察他们的适应能力和逻辑思维能力。面试结束后,AI基于候选人的整体表现,生成了面试评价和反馈,为招聘决策提供了一定的依据。
自动化、智能化的JD生成、简历筛选、面试等环节,大大缩短了招聘周期,将人事部门从繁琐重复的工作中释放出来,同时为用户提供即时招聘数据分析,促进企业及时调整招聘策略,提高招聘效果。从候选人的角度来看,AI招聘模式为他们提供了便捷的信息查询和面试预约入口,从而提高他们的招聘体验,以更加人性化的互动。
SaaS服务商和人力资源综合服务商在中国的头部招聘已经开始探索AI招聘布局,为企业客户提供智能招聘产品和服务。以Boss直接招聘为例,其自主研发100亿参数的大模型“南北阁”,为用人单位和应聘者提供工作JD继写、人员匹配、简历优化等能力。针对招聘场景,它通过标准化和自动化的招聘流程,促进了企业工作招聘的高效实现。另一家服务提供商也通过打磨AI面试官的产品Doris,结合不同岗位的差异化胜任力模型,通过AI能力优化企业的招聘流程,对候选人进行精准评价。同时,Doris可以根据候选人的简历深入挖掘信息,提出有针对性的问题和全面的潜力判断,提高招聘评价结果的公平性和准确性。
员工关系管理:AI创新员工与企业之间的互动模式
在员工关系管理应用领域,AI正逐步成为企业提高管理效率和员工满意度的关键。另一方面,在自动化员工关系管理的情况下,AI为企业和员工之间的互动开辟了一个新的入口,利用HR bot是一种典型的管理工具,帮助人事部门回答员工关于企业规范、薪税查询、福利信息、能力提升等一系列问题,缩短员工与人事部门的沟通时间。HR作为HR虚拟助手,随着AI应用能力的不断提高, 在结构性问题回复的基础上,bot功能不断丰富,对个性化问题进行识别和回复升级。另一方面,AI技术的引入促进了多项员工关系管理任务的自动化和智能化。该系统可以自动处理员工的请假申请、考勤记录和绩效评估,并实时监控工作流程,及时发现和解决问题,提高整体工作效率。同时,AI还可以为管理层提供深入的数据驱动洞察,帮助企业识别员工培训需求,规划职业发展路径,甚至预测人才流失的风险,基于员工关系管理中沉淀的大量数据,包括工作表现、满意度、离职率、离职原因等,从而做出更加科学有效的管理决策。就拿Moka来说,它的AI原生HR MokaaS商品 Eva,全面了解企业的规章制度和福利政策,为员工提供7*24小时的答案和人事流程指导,其对话BI能力提高了人事管理数据的可访问性和便利性,只需唤起Moka。 Eva,人力资源和管理者可以通过对话获得所需的数据报告和相关分析。
薪酬福利管理:自动化流程、智能薪酬策略和个性化福利方案提高员工满意度
AI在薪酬福利管理场景中的应用主要包括流程优化自动化、智能薪酬体系建设和个性化福利体系建设。其中,流程优化自动化意味着公司可以通过AI自动处理薪酬福利管理制度,如薪酬计算、福利支付、税务处理等。,从而降低人为计算错误,提高管理效率,提高薪酬福利的支付效率,从而提高员工的工作体验。智能薪酬体系是指公司制定更具竞争力的薪酬策略,保证薪酬的内外公平性,吸引和保留关键人才,重点关注市场普遍薪酬、员工过去贡献率和工作表现、企业成本控制计划等数据。个性化福利体系是在AI的帮助下,根据员工的年龄、家庭状况、健康状况等相关数据和行为设计个性化福利方案,提高福利的吸引力和满意度。以用友为例,其YonSuite智能薪酬系统通过奖金分配和薪酬调整的智能决策,提供多种薪酬体系和标准,实现员工激励,支持多种保险支付规则和多样化方案,满足员工个性化、有针对性的社会保障福利需求。
绩效评估与管理:数据驱动评估方法提高绩效管理的准确性和公平性
通常情况下,传统的绩效评估取决于主观判断和有限的数据,从而导致评估结果的潜在偏见。在绩效评估管理的应用领域,AI为数据驱动下的企业带来了更客观的绩效评估标准:通过整合多维数据,提供全面客观的绩效评估,包括员工的工作表现、项目成果、客户反馈等。,有利于减少企业内部的主观偏见,提高绩效评估的准确性和公平性。另外,AI通过对员工工作数据和行为进行分析,判断员工的优势和潜力,从而提供具体的建议和指导。这一实时反馈机制有助于员工及时调整工作策略,促进持续的绩效改进。北森打造的智能绩效管理产品可以自动全方位分析企业的绩效流程和结果信息,包括绩效流程的进展和员工的绩效排名,帮助公司全面控制绩效推广流程,通过数据驱动分析绩效评估的重要节点和目标实施情况,从而判断绩效改进的方向。
培训:AI个性化培训提高员工发展和企业效率
AI技术可根据员工的绩效数据和职业目标,设计个性化的职业发展路径和培训方案。例如,AI可以根据员工的技能缺口和职业兴趣,推荐最适合的培训内容或项目经验,帮助员工实现个人发展目标。这一个个性化的职业发展道路有助于提高员工的满意度和忠诚度,促进企业的长远发展。AI除了个性化训练外,还能对训练效果进行实时反馈和自动评估。在传统的培训模式下,员工通常需要等待一段时间才能得到反馈,影响培训的衔接和质量。AI系统可以即时分析员工的学习成绩,提供实时反馈和建议,可以自动评估学习成绩,保证培训内容的有效性和实用性。对于企业来说,AI培训也意味着隐性成本效率,减少了传统培训中大量人力、物力等资源的投入。AI培训可以通过在线平台和虚拟环境覆盖更多员工,并提供全天不间断的学习支持。这一灵活性和可扩展性使企业能够以较低的成本提供更高质量的培训。公司在SaaS云学校培训AI辅助学习功能,根据员工的学习情况,提供个性化的学习建议,引导自适应学习的实现,帮助员工更好地解决工作中的问题。
就业合规管理:多元化就业风险识别和规避
AI能自动分析大量就业数据,识别工资支付、工作时间记录、劳动合同合规等隐性合规风险。例如,AI可以检测到未能按时支付工资、未能按规定补偿超时工作等违法行为,从而帮助企业及时纠正,防止法律纠纷。同时,随着灵活就业、数字员工等多元化就业模式的不断涌现,一些人力资源服务提供商正在寻找多元化就业合规管理领域的创新产品和服务项目。比如积木优秀工人推出AI就业模式,通过标记和培训劳动力市场数据、业务和就业需求数据、历史就业数据等。,加强就业合规的智能预测和精准分析能力,为用户提供AI和数据驱动的多样化就业合规解决方案。
四、发展趋势
实现数据驱动人力资源全流程智能化发展
AI技术将继续推动人力资源管理的智能化和自动化进程。智能化招聘系统、自动化绩效评估、个性化培训推荐等应用将更加成熟,帮助企业提高管理效率,降低人工成本。随着AI应用的逐步深入,公司也意识到数据在高效组织协调中的重要性,从而实现企业内部数据的不断积累和数据壁垒的不断开放,为AI提供更好、更广、更多样的数据,从而加强AI的价值表现,为企业带来更有针对性、更个性化的人力资源管理解决方案,形成数据沉淀与管理赋能的良性循环。
公司人力资源管理模式和公司文化自上而下的重塑
在AIGC和大模型推动的新一轮人工智能浪潮下,AI应用能力不断加强,给企业的人力资源管理带来了更多的想象空间,企业的数字智能转型理念也在不断增强。对已实现AI布局的企业而言,停留在AI表面的工具应用远远不够。因此,为了引导员工树立AI思维,确保智能工具能够得到充分有效的利用,真正释放其潜在价值,从高层推进,制定全面的数字智能战略和实施措施,可能成为公司未来行动的重点。除提高工作效率外,企业在推进AI思维的过程中,也开始关注其它关键因素。各种因素包括员工的个人成长、对员工的关心、提供舒适的办公体验、建立公平的薪酬福利机制等。根据美世的调查数据,50%的企业计划专注于加强员工的技能建设,48%的企业专注于员工的倾听和职业管理工具的开发,旨在与员工建立更深层次的情感联系,增强他们的归属感。通过这些措施,公司希望提高员工对数字智能工具的人性化感受,确保组织能够充分享受数字智能带来的高质量工作环境。
本文仅代表作者观点,版权归原创者所有,如需转载请在文中注明来源及作者名字。
免责声明:本文系转载编辑文章,仅作分享之用。如分享内容、图片侵犯到您的版权或非授权发布,请及时与我们联系进行审核处理或删除,您可以发送材料至邮箱:service@tojoy.com




