本次考试,报名时间确定。→
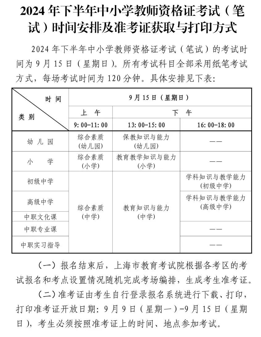
2024年下半年,中小学教师资格考试(笔试)将于9月15日(周日)举行(考试时间安排和准考证获取和打印方式在下方详细),根据教育部统一部署和上海市教育委员会相关文件精神。

上海考点报名工作现将有关事项公告如下:
一
考试目标
申请本市户籍或持有本地居住证且有效期内的幼儿园、小学、初中、高中、中等职业学校教师资格和中等职业学校实习指导教师资格的居民,在本市学习、工作、生活的港澳台居民,在本市普通高等学校和户籍在上海的外国普通高等学校就读的学生,驻沪现役军人和武警。详细申请条件。
按照《教育部关于推进师范生免试认定中小学教师资格改革的通知》(教师函〔2022〕1号)指示精神,参加免试认定改革的高校教育研究生和师范生,可以参加学校组织的教育教学能力评估,也可以自愿参加全国中小学教师资格考试。考生是否符合教育部规定的免考政策,可以咨询自己的学校。考生可以根据自己的情况自行决定是否报考全国统一举办的中小学教师资格考试,一经审核确认并完成交费,不予退还。
二
报考条件
(一)申请幼儿园、小学教师资格,应具有大专以上学历。
报考初中教师资格的,必须具有大学本科以上学历。
报考高中、中等职业学校教师资格的,必须具有大学本科以上学历。
(四)申请中等职业学校实习指导教师资格,必须具有中等职业学校毕业以上学历,并应具有相当助理工程师以上专业技术职称或中级以上工人技术等级。
(五)上海市普通高等学校和户籍在上海的外国普通高等学校全日制三年级以上(含专升本第四学年)或全日制研究生,中高职贯通考生允许在学习的最后一年报考。(特别说明:全日制普通高等学校学生报名时,当前年级以今年9月入学后的年级为准。)
(六)符合申请教师资格认定的体检标准。
(七)《中小学教师资格考试暂行办法》(教师资格考试暂行办法)中小学教师资格考试有关政策规定〔2013〕九号)和《教师资格条例》(教育部令第十号)。
重要提醒:
考生本人负责申请信息的真实性、准确性和有效性,并仔细比较申请条件。如果笔试、面试、认定等后续阶段因考生提供虚假错误信息而无法完成,后果由考生承担。
中小学教师资格证的认定除了笔试和面试成绩合格外,还需要符合相应的学历水平和体检标准。部分资格认定还需要具备专业技术职称或水平。因此,考生在申请考试前,应详细了解拟申请教师资格认定的地方的认定条件,并谨慎申请考试。
三
注册步骤及时间安排
中小学教师资格考试实行网上报名,报名步骤分为三个阶段:报名信息输入、报名信息审核和网上支付。报名政策咨询联系方式见2024年下半年中小学教师资格考试(笔试)上海考点咨询电话清单(详情如下)。

具体操作流程见下面2024年下半年中小学教师资格考试(笔试)上海考点考生报名流程图。

(一)输入申请信息
考生报考信息的输入时间为7月5日(星期五)9:从00到6日(星期六)24:00(网报功能关闭后,考生无法增加注册或注册,包括注册系统中的“取消注册”操作。但是,在批准之前,申请人可以修改提交的申请信息)。
步骤一:登陆
考生必须在规定时间内登录中小学教师资格考试网(http://ntce.neea.edu.cn)。
步骤二:注册
登录后,所有考生(包括以前参加过笔试的考生)必须在报名前注册、填写个人信息并上传个人照片。重新注册不会影响考生的笔试成绩。每个手机号码只能注册一次,需要先收到短信验证。
重要提醒:在校学生是指在上海注册的上海市普通高等学校和外国普通高等学校全日制三年级以上(含在读专科四年级)或全日制研究生,中高职院校通过考生允许在学习的最后一年报考;最高学历的学生必须填写他们即将获得的最高学历。
照片要求:本人近6个月内的正面彩色证件照片(不能戴帽子、方巾、发带、墨镜等);照片大小不超过200KK、JPG//JPEG;照片必须显示考生头部和肩膀的上部,照片背景必须是白色背景(家具、门套、风景、树木等物体不得包含在背景中)。(推荐使用Microsoft Office Picture Manager,图画,Photoshop,ACDsee等工具对照片进行裁剪和压缩)。

这张照片将用来证明准考证和考试通过,考生在上传照片时要慎重选择。未通过照片审核的考生不能通过注册信息审核。
步骤三:选择考点,考试内容
考生根据自己的情况选择考点和考试内容。
华东师范大学、上海师范大学、上海师范大学、上海师范大学天华学院全日制学生必须选择本校作为考点。上海海洋大学、上海海事大学、上海电机学院、上海电力大学、上海建桥学院五所高校的全日制学生必须选择上海建桥学院的考点。上海杉达学院、上海第二工业大学、上海立信会计金融学院(浦东校区)三所符合报考条件的高校全日制学生,必须选择上海杉达学院考点。以上考点不得接受其他高校和社会考生的报名。
详细考试科目代码见下面2024年下半年中小学教师资格考试(笔试)科目代码目录。


重要提示:考生选择的考点不是考生参加考试的地方,只用于审核报名信息。具体考点由上海市教育考试院根据各高校、各区的具体报名情况和考点设置情况随机安排。考生参加考试时,以下载准考证上的考场地址为准。
(二)注册信息审核
本次考试的考生报名信息在线审核。时间为7月6日(星期六)-7月9日(星期二)。
①七月六日(星期六)9:从00到7日(星期日)16:00,考生报名信息由各考点在线智能自动审核(考生填写的信息与市大数据中心查询的户籍、居住证、学籍信息一致)。
②七月八日(星期一):00名考生自行登录报名网站。如果显示“待付费”,说明考生符合报考条件,通过资格考试;如果显示“考试不及格”,说明考生填写的信息与市大数据中心查询的信息不一致,智能考试不及格。如果“考试不及格”的考生觉得自己符合报考要求(如近期已取得上海市居住证等)。),他们必须登录中小学教师资格考试官网:http://ntce.neea.edu.cn/再次提交注册信息后,进入待审核状态,再次扫描下面的二维码(或者点击网站→https://ops.hycj.jrycn.cn/f/sh2024bsfh)登录“2024年下半年中小学教师资格考试(笔试)报名考试材料提交系统”(系统操作手册附下方)在线提交证明材料(审批要提交的身份和户籍信息表明附下方),提交截止时间为7月8日(星期一)22日:00。
扫描上面的二维码进入注册审核材料提交系统↑





左右滑动,查看系统操作手册


③七月九日(星期二):00-16:00区和直属高校考点将根据考生填写的申请信息,结合上传的证明文件进行人工审核。请及时关注报名网站的审核状态。如果人工审核失败,考生可以重新提交材料,每个考生最多提交三次。
(三)网上支付
通过注册信息审核的考生,可以在7月10日(星期三)24:在00之前完成网上支付,支付完成后即为注册成功。逾期不在线支付的人此次注册无效。
2.考试费用标准:每人每科考试费用40元,每人每次报名费用10元。支付方式:考试费用采用网上支付方式,不再接受现场支付。网上支付操作步骤见以下中小学教师资格证考试网上支付流程。

考生在支付过程中有哪些问题可以联系首信易支付平台客服(详情如下)。

四
其他表明

(一)笔试成绩查询开放日期预计为11月8日(星期五),届时考生可通过中小学教师资格考试网站。(http://ntce.neea.edu.cn)查询自己的成绩。
(二)2024年下半年中小学教师资格考试笔试成绩复核选择网上核查登记方式。如果考生对考试成绩有任何疑问,可以在11月8日(星期五)至21日(星期四)登录上海市教育考试院网站(http://www.shmeea.edu.cn)申请结果审查。
(三)笔试单科成绩有效期为2年。通过笔试和面试的,由教育部教育考试院(教育部教师资格考试中心)颁发教师资格考试证书。教师资格考试证书有效期为3年。教师资格考试证书是考生申请教师资格考试的必要条件。
(四) 2024年下半年面试报名时间具体公告信息请在笔试成绩公布后登录中小学教师资格考试网或“上海招考热线”(https://www.shmeea.edu.cn/)查询。
(5)有关网上报名的技术问题可以咨询教育部教育考试院,电子邮件:ntce@mail.neea.edu.cn,电话010-82345677。
(六)如有违纪、作弊等情形,考生将按照《国家教育考试违规处理办法》等规定进行处理。如有作弊,3年内禁止参加教师资格考试,按照《教师资格条例》的有关规定进行。情节恶劣、触犯刑法的,将提交公安机关依法办理。
本公告内容仅适用于本次教师资格考试报名期间。
原标题:“本次考试,报名时间已定。→》
本文仅代表作者观点,版权归原创者所有,如需转载请在文中注明来源及作者名字。
免责声明:本文系转载编辑文章,仅作分享之用。如分享内容、图片侵犯到您的版权或非授权发布,请及时与我们联系进行审核处理或删除,您可以发送材料至邮箱:service@tojoy.com




