胖东来起诉“柴怼”已经立案,并公布了和田玉定价标准。

联商快讯:4月30日,胖东来发布《受理案件通知书》立案,4月25日在许昌市中级人民法院立案起诉“柴怼商业诋毁、侵犯名誉权”。
在立案说明书中,胖东来解释了法律规定的起诉地点和立案地点的管辖异议,并宣布了网上直播的公开审判。欢迎各界参与,共同维护法治文明的社会环境。
胖东来表示,将继续披露各类诉讼案件的处理进展,希望通过胖东来的例子,有效遏制各类侵权事件,保护更多人和企业的法律权利和合法权益,通过法律公平正义共同促进人们美好的生活和社会文明。


早在四月八日,胖东来就回应了网上名为“柴怼”的视频评论。在没有任何数据和事实支持的情况下,“柴火”得到了“胖东来超市业务不赚钱,主要利润在玉石销售,低成本玉石高价销售,暴利”的观点,严重曲解了胖东来的经营理念和实际经营情况,严重损害了胖东来的品牌和社会信任,误导了消费者,涉嫌诽谤和不正当竞争。在这份回应中,胖东来还披露了胖东来的业务数据,并披露了珠宝部和田玉的销售情况:2025年1-3月和田玉销售额2190万元,毛利率20%,占珠宝部销售额的3.6%。
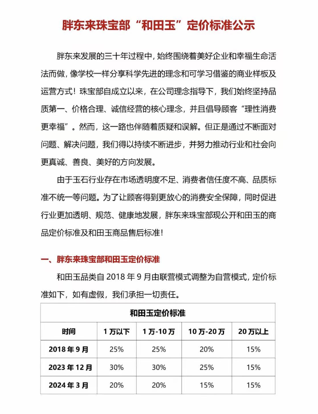
四月三十日,胖东来还同时发布了一份公告,公布了和田玉的定价标准和售后标准。
由于玉石行业存在市场透明度不足、消费者信任度低、质量标准不统一等问题。为了让客户获得更安全的消费安全保障,促进行业更透明、更规范、更健康的发展,胖东来珠宝部公开了和田玉的商品定价标准和和田玉商品售后标准。


自2018年9月起,胖东来和田玉品类由联合模式调整为自营模式,定价标准如下:
2018年9月:1万元以下为25%,1万元-10万元为25%,10-20万元为20%,20万元为15%。;
2023年12月:1万元以下为30%,1万元-10万元为30%,10-20万元为25%,20万元以上为15%。;
2024年3月:10,000元不到20%,10-10,000元不到20%,10-20,000元不到15%,20万元不到15%。
与此同时,胖东来公布了和田玉商品的售后标准: 自2018年9月以来,如果客户对胖东购买的和田玉产品的价格和质量有任何疑问,可以到第三方权威鉴定机构进行评估。如有不符,可到柜台退货。
胖东来此举,旨在让客户获得更安全的消费安全保障,让行业价格和盈利能力更加透明规范,促进玉石市场逐渐繁荣。同时,胖东来也希望通过这次事件,与更多的人一起创造和维护真诚、公平、友好、可靠的社会环境,促进更多行业健康文明的发展,为社会创造和分享更多的美好!
本文仅代表作者观点,版权归原创者所有,如需转载请在文中注明来源及作者名字。
免责声明:本文系转载编辑文章,仅作分享之用。如分享内容、图片侵犯到您的版权或非授权发布,请及时与我们联系进行审核处理或删除,您可以发送材料至邮箱:service@tojoy.com




