苍南新居民子女积分入学申请启动 120个名额等你申报
通 知
2026年苍南新居民子女“积分入学”申请已正式启动
全县共提供120个入学名额 申请截止至5月10日
这份申请指南请务必收好
具体工作安排如下
一、申请时间
2026年3月31日至2026年5月10日。
二、申请条件
(一)父母一方(或监护人)持有苍南县有效期内的《浙江省居住证》(含电子居住证)。
(二)子女需符合小学一年级或初中一年级的入学条件。
三、入读指标
2026年苍南县新居民子女积分入学指标共120名,其中小学65名、初中55名。

四、申请方式
(一)线上办理:下载“浙里办”APP,搜索“浙里新市民”,定位选择“苍南县”,点击“我的积分”查看当前积分,上传材料申请加分,待部门审核。同时在积分应用专区选择“积分入学”项目,填写并上传资料明确申请用途。
(二)线下受理:申请人可携带材料到居住地乡镇积分受理点申请,工作人员原则上指导线上操作;若手机无法申请,由工作人员初审材料后手工录入积分系统。
五、材料提供
(一)有效的浙江省居住证凭证(“浙里新市民”平台自动判定,无需额外提供)。
(二)依据《苍南县新市民量化积分管理实施细则》(苍政办〔2024〕20号)要求准备的相关材料。
六、业务流程
(一)申请人需在规定时间内申请积分并提交积分入学应用(务必提交)。
(二)5月10日前可新增或复核积分项目;5月10日后仅可复核已申请项目,不得新增。
(三)申请截止后,各部门于5月15日前完成积分审核;5月16日至17日,新居民可对异议积分申请复核;复核结束后,县新居民服务中心通过“看苍南”APP或“浙里新市民”公示结果,公示期5个工作日。
(四)积分公示生效后,县新居民服务中心将数据提供给教育局,两部门根据申请人居住地乡镇、按积分高低安排入学,放弃者依次替补(择校时间地点另行通知)。
(五)择校完成后,申请人需按教育部门2026年招生时间表,登录“浙里办”义务教育入学报名系统,上传积分入学申请表等材料完成正式报名,逾期未报或不服从安排者,取消资格。
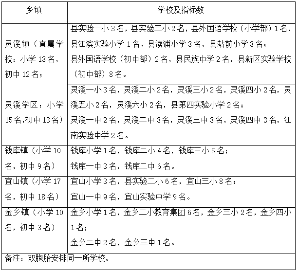
七、积分受理点

八、操作流程
1. 登录“浙里办APP”搜索“浙里新市民”,选择“苍南”专区

2. 完善积分材料
点击“我的积分”查看构成及明细,对未赋分或已赋分指标申请或复核,上传佐证材料。

3. 提交“积分入学”申请
在首页“积分应用专区”点击“积分入学”,填写信息并上传资料后点击“提交”(必须提交)。
01

02

03

来源/苍南发布
资料/苍南县新居民服务中心
编辑/郑璐
责编/郭永慧
监制/吴合众
News
大家都在看
省级数字化车间!苍南新增3个!
日销近千斤!苍南正式开捕!
苍南人注意,报名即将结束!
来苍南这里,挖春笋!吃笋宴!
全部免费!苍南公益培训班,开始报名!
本文由苍南发布出品,未经允许请勿转载。

原标题:《事关子女入学!苍南120个名额!符合条件快申请》
阅读原文
本文仅代表作者观点,版权归原创者所有,如需转载请在文中注明来源及作者名字。
免责声明:本文系转载编辑文章,仅作分享之用。如分享内容、图片侵犯到您的版权或非授权发布,请及时与我们联系进行审核处理或删除,您可以发送材料至邮箱:service@tojoy.com





