杭州失业保险金标准上调,申领指南请查收

为提升失业人员保障水平、保障其基本生活,依据《浙江省失业保险条例》及《杭州市人民政府关于调整市区最低工资标准的通知》(杭政函〔2026〕16号),杭州正式启动失业保险金与最低工资标准挂钩的联动机制,对市区失业保险金发放标准进行实时调整。
调整标准
自2026年1月1日起,杭州城区月最低工资标准调整至2660元,市区失业保险金同步上调,从原先的2241元/月提升至2394元/月,每月增加153元。
享受调整福利的人员范围
1. 正在领取且尚未领完失业保险金的人员,无需办理任何申请手续,从3月份开始,失业保险金将直接按调整后的新标准发放,保障待遇无缝衔接。
2. 2026年1月至2月期间,符合杭州市失业保险金发放条件且已按原标准领取的人员,每月153元的差额部分,近期将统一补发,确保政策红利精准送达,切实维护失业人员合法权益。
政策红利已落地,便民服务更贴心!若想了解具体申领事宜,这份实用指南请收好,申领条件、渠道、流程清晰明了,让您轻松办理不跑腿~
申领条件
1. 用人单位和本人已按规定履行缴费义务满一年;
2. 非因本人意愿中断就业;
3. 已进行失业登记,且有求职需求。
申领方式
线上渠道
1. 浙江政务服务网、浙里办APP;
2. 国家社会保险公共服务平台、电子社保卡APP或微信小程序。
线下渠道
全市各级公共就业服务机构窗口(全市失业保险经办机构联系表详见文末)
领取期限
失业保险金的领取期限,由本人及其失业前所在单位累计缴纳失业保险费的时长决定:
缴费时间不满一年的,无法领取失业保险金;
累计缴费时间一年以上不足五年的,每满六个月可领取一个月失业保险金,余数满三个月不满六个月的,按六个月计算;
累计缴费时间五年以上的部分,每满八个月领取一个月失业保险金,余数满四个月不满八个月的,按八个月计算。
领取失业保险金的期限最长不超过二十四个月。
发放时间
失业保险金从受理的次月起按月发放至个人金融社保卡,余杭区的发放时间为每月22日左右。
停止享受的情形
失业人员在领取失业保险金期间,出现下列情形之一的,将停止领取失业保险金,同时停止享受其他失业保险待遇:享受基本养老保险待遇;重新就业;应征服兵役;移居境外;无正当理由,累计三次不接受当地人民政府指定部门或机构介绍的适当工作或提供的培训;存在法律规定的其他情形。
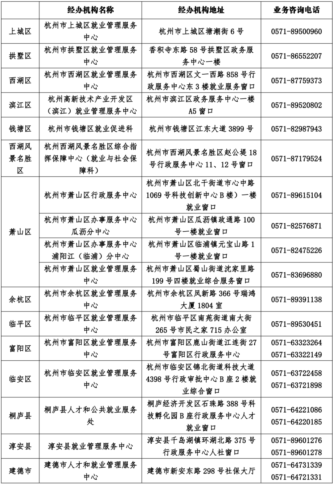
杭州市失业保险经办机构联系表

● 余杭的镇街平台,为何都在“主动找事做”?
● 免费!余杭60岁以上老人体检项目升级
● 阿里巴巴云客服招聘!今日起报名
来源 | 杭州发布 区人社局
编辑 | 周颖
一审 | 方梓莹
二审 | 杨兰
终审 | 方宇明
原标题:《这笔钱,涨了!申领攻略收好》
阅读原文
本文仅代表作者观点,版权归原创者所有,如需转载请在文中注明来源及作者名字。
免责声明:本文系转载编辑文章,仅作分享之用。如分享内容、图片侵犯到您的版权或非授权发布,请及时与我们联系进行审核处理或删除,您可以发送材料至邮箱:service@tojoy.com




