苏州锦溪公园早樱盛放,春日赏樱指南请查收
最近几天
苏州工业园区的锦溪公园
早樱悄然绽放
迅速在各大社交媒体走红
不少网友纷纷前往现场
沉浸式感受早樱的浪漫氛围

纤细的嫩枝上
簇拥着一团团粉雾般的樱花
那颜色既像少女冻红的指尖
又似纯牛奶中打翻了草莓酱
……


@勇敢小高
这款名为椿寒樱的早樱品种
仿佛把整个冬天的绯色都凝聚其中
成为了城市里最早带来“多巴胺快乐”的存在
一阵微风拂过
“樱吹雪”的美景转瞬即逝,让人来不及捕捉



@TJW
赏樱贴士:锦溪公园可导航至地铁6号线儿童医院总院站3号口,花期预计持续到3月中旬。
春风传递着讯息,花朵按时绽放
早樱为春日拉开了序幕
这份赏樱好去处赶紧收藏起来
周末一起去打卡吧
古城韵味篇
东园
临水长廊边的垂樱轻轻摇曳,倒映在湖面
樱花与红色饮料贩卖机的组合
非常适合拍摄人像

苏州公园
作为古城区的休闲公园
园内多处种植了樱花
坐在树下看花瓣飘落
定格春日的美好瞬间

人民桥
环古城河步道旁
樱花与青灰色的古城墙遥遥相对
意境悠远

西大街/吉庆街
小桥流水搭配烂漫樱花
百花洲公园内
樱花如云似雪


现代浪漫篇
苏州之眼摩天轮
樱花与摩天轮同框,浪漫感加倍

春分街
这条名字充满春日气息的800米街道
樱花肆意绽放
夜晚还能欣赏到梦幻的夜樱

独墅湖白鹭园
这里的樱花大道
湖风拂面,樱花如雪般轻盈




通勤惊喜篇
苏州大道西
上班族通勤路上的浪漫惊喜
夜樱更是绝美
在灯光的衬托下氛围感拉满

滨河路地铁站
1号线3号口
被誉为“苏州最浪漫地铁口”
出站就像进入了漫画世界
有轨电车1号线秀岸站
乘坐电车时
透过车窗欣赏沿途的樱花大道
浪漫感满分

樱花小课堂
苏州的樱花季从2月末
一直延续到4月下旬
不同品种的樱花依次开放
早樱(2月末-3月中旬)包括深粉色的椿寒樱(锦溪公园刷屏款)、绯红色的钟花樱、粉色的河津樱(上方山可见)以及中国特有的白色迎春樱;

河津樱

迎春樱
中樱(3月下旬-4月初)以“顶流”染井吉野樱(先花后叶、粉白梦幻,上方山、苏大、秀岸站可见)和常被误认为梨花的白色大岛樱为主;

染井吉野樱

大岛樱
晚樱(4月中下旬)则有关山樱(重瓣深粉,可食用)和渐变色的松月樱。

关山樱

松月樱
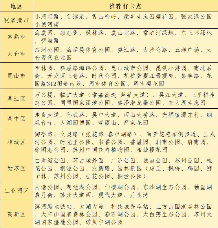
最后附上打卡点汇总
有你家附近的吗?

心中怀揣希望
生活满是花香
这个春天
让我们与繁花来一场美丽的邂逅吧!
苏州发布综合整理
点赞+在看
分享给小伙伴
↓↓↓
原标题:《锦溪公园的早樱,刷屏了》
阅读原文
本文仅代表作者观点,版权归原创者所有,如需转载请在文中注明来源及作者名字。
免责声明:本文系转载编辑文章,仅作分享之用。如分享内容、图片侵犯到您的版权或非授权发布,请及时与我们联系进行审核处理或删除,您可以发送材料至邮箱:service@tojoy.com





