洛阳多区新增交通监控设备即将启用 老城区、涧西区、孟津区均涉及
02-28 06:54
为进一步强化道路交通安全管理,有效预防和减少交通事故发生,依据相关法律法规,洛阳交管部门近期在老城区、涧西区、孟津区新增了一批交通技术监控设备,并向社会公示了设备设置地点及查处的违法行为类型。
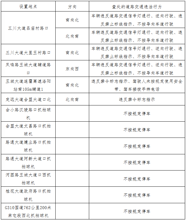
孟津区:洛阳市公安局交通管理支队勤务八大队在该区域增设的监控设备,将重点查处车辆违反道路交通信号灯通行、逆向行驶、违反禁止标线指示、不按导向车道行驶、违反禁令标志指示、未按规定使用安全带、接拨手持电话、不按规定停车等违法行为。公示期为2026年2月25日至3月3日,3月4日正式启用。
附:监控设备设置地点及查处的道路交通违法行为
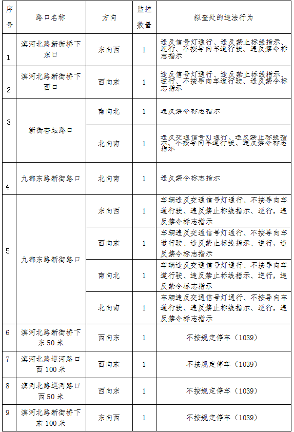
老城区:勤务四大队在老城区新增的监控设备,主要针对车辆违反信号灯通行、违反禁止标志指示、违反禁令标线指示、未系安全带、驾驶机动车接打电话、不按规定停车等交通违法行为进行抓拍。公示时间为2026年2月26日至3月4日,3月5日起投入使用。
附:监控设备设置地点及查处的道路交通违法行为
涧西区:勤务一大队在涧西区的周山大道天津路北(197米、449米处)、周山大道丽春路东(88米、232米、361米、432米处)、乐山路周山大道东200米等7个点位增设了监控设备,专门查处车辆不按规定停车的违法行为。公示期为2026年2月26日至3月4日,3月5日启用。
原标题:《即将启用!涉及老城区、涧西区、孟津区……|洛阳·早安》
阅读原文
本文仅代表作者观点,版权归原创者所有,如需转载请在文中注明来源及作者名字。
免责声明:本文系转载编辑文章,仅作分享之用。如分享内容、图片侵犯到您的版权或非授权发布,请及时与我们联系进行审核处理或删除,您可以发送材料至邮箱:service@tojoy.com





