杭州新增一批可露营健身的共享公园绿地,看看在你家附近吗
第三批城市公园绿地开放共享试点公园


这些免费的遛娃好地方,有没有在你家附近的呢?一起来看看这些公园的具体情况↓↓
西湖风景名胜区:柳浪闻莺

该公园位于杭州市上城区南山路87号,面积约18万平方米,全天开放。地铁交通便利,周边配套完善,是市民周末带娃休闲的热门选择。公园以观花观叶乔灌木和草坪景观为主,可开展休闲游憩、搭建帐篷、运动健身等活动。园内植物丰富,有垂柳、碧桃、樱花、紫薇、海棠等,其中紫薇一年能开2到3次花,月季的花期从4月持续到12月。
上城区:皋亭千桃园

公园以上塘河旅游线为依托,以“桃”文化为景观特色,是集休闲、旅游、观光于一体的市级综合性公园。空间格局为“一带两翼三片”,从东到西分为田园养生、古埠村韵、桃园水乡三个功能区,建筑以江南传统民居为主,模仿自然村落布局。绿化遵循“四季常绿,四季有花”原则,保留原有大面积绿化和乔木,搭配香樟、杜英等常绿树种,重点突出“桃”文化景观。
拱墅区:城东公园

这是一座集休闲、娱乐、观赏于一体的综合性公园,园内植物景观丰富,每年3月至4月,樱花、喷雪花、垂丝海棠、红花檵木会相继绽放。
西湖区:嘉绿苑小游园

公园地处丰潭路与益乐路之间,是市民日常休闲散步的好去处。它以自然景观和公共休闲为主,园内有樱花、杜鹃、栀子花等开花植物。
滨江区:智慧新天地沿江公园

位于滨江区浦沿段沿江景观带,绿化疏朗,江景开阔,停车方便,周边配套日益成熟,是周末带娃休闲的热门地。可开展休闲游憩、儿童游戏、运动健身等活动,植物以樱花和紫薇为特色,分别在春季和夏季盛开。
萧山区:城河公园

公园位于萧山区人民路与回澜路交叉口西北角,沿城河边而建。两侧种有梧桐、香樟、玉兰等树木,夏天鸟语蝉鸣,是市民锻炼、孩子玩耍的好地方。2020年改造后,新增了梅花、鸡爪槭等花灌木和色叶树种,人民路一侧的银杏树更是萧山秋季的一道亮丽风景。
余杭区:羊山公园

羊山公园绿化苗木丰富,设有游步道、座椅、健身器材和游乐设施,还有温馨的照明系统。建筑风格结合瓶窑的窑业历史,外立面以白墙和青灰墙为主,融入代表瓶窑文化的元素,体现了杭州城镇历史文化建筑特色。
临平区:临平公园

作为临平城区核心的综合性公园,它有特色植物景观和自然景观。植物方面,有杜鹃、绣球、牡丹三大主题植物园,3月至6月是最佳赏花季;自然景观上,可登山至断岭残雪景区看夕阳和雪景。公园还有科普研学、历史文化、红色文化三条特色游览线路。
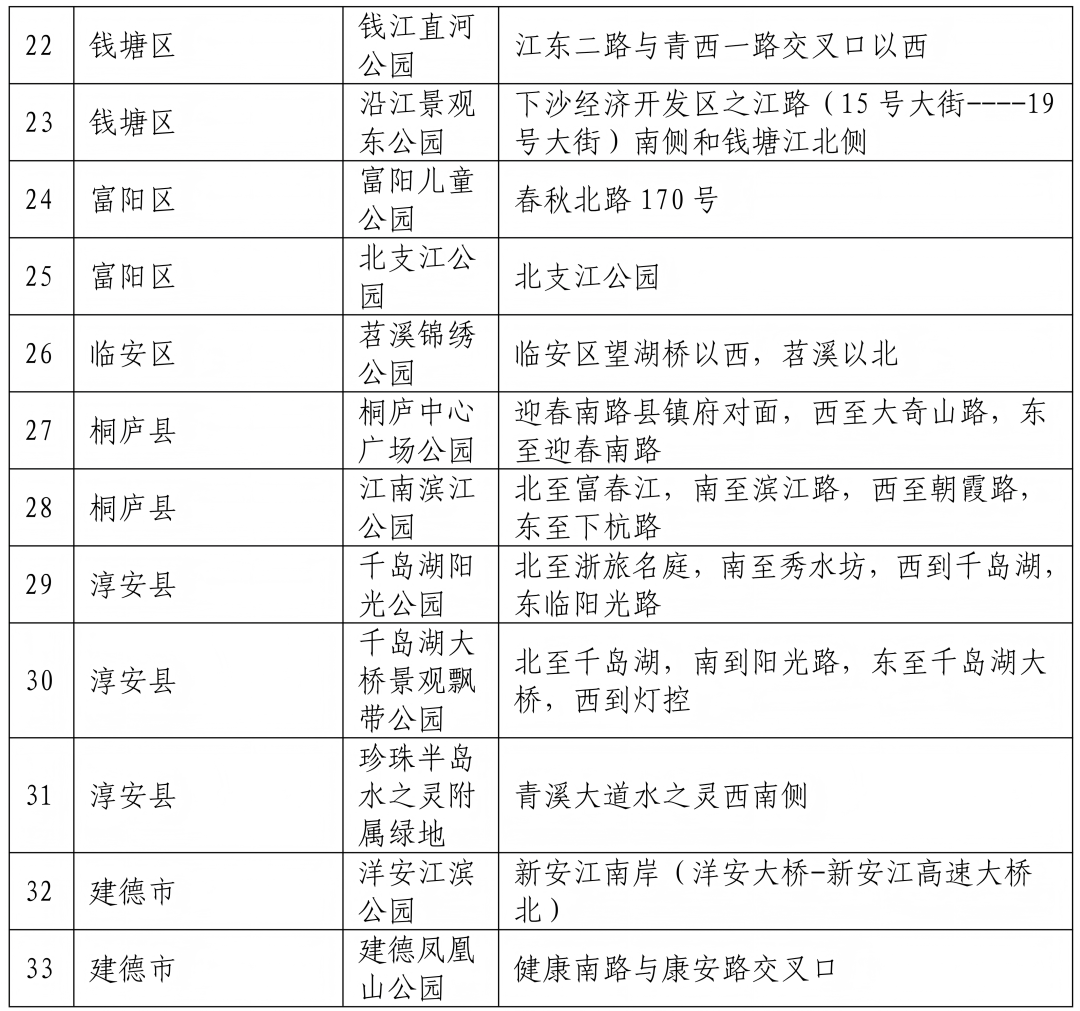
钱塘区:钱江直河公园

位于钱塘区青西一路西侧,是集休闲健身、社交活动、文化打卡于一体的新中式公园。景观设计独特,绿地“串珠成链”,以自然生态健康为主题,种植了月季、粉黛乱子草等花卉,开放林下空间,增添了生机与活力。
富阳区:北支江公园

公园地处富春江重要支流北支江,风景优美,环境清幽,特色景观节点连接生活与生态。园内种植了上千棵水杉、池杉,净化水质的同时吸引了众多鸟类,是观鸟爱好者的天堂,为周边居民提供了滨水休闲和健身散步的场所。
临安区:苕溪锦绣公园

位于临安区望湖桥以西、苕溪以北,北区入口打造草坪绿化空间,与城市主轴景观呼应。结合周边地块设计了生态共享的交流休憩空间,地铁便利,配套成熟,是周末带娃休闲的热门地。可开展休闲游憩、搭建帐篷、运动健身等活动,紫薇一年开2到3次花,月季花期从4月到12月。
桐庐县:桐庐中心广场公园

公园位于迎春南路县政府对面,交通便利,配套成熟,是周末带娃休闲的好去处。西至大奇山路,东至迎春南路,可开展休闲游憩、搭建帐篷、运动健身等活动,园内植物景观丰富。
淳安县:珍珠半岛水之灵附属绿地

位于青溪大道水之灵西南侧,以休闲为主题,可开展休闲游憩、搭建帐篷、运动健身等活动。
建德市:建德凤凰山公园

公园集自然风光与人造景观于一体,有休憩广场和园林步道,可登山远眺新安江美景,为市民提供游玩锻炼的区域。栽植了香樟、红花继木等多种观赏性植物,形成三季有花、四季常绿的景观。2023年对广场进行了提升改造,打造了迎宾绿地、气排球场、儿童游乐等功能区,成为市民的室外活动空间。
什么是“开放共享的绿地”?公园绿地如何“快乐玩耍”?
以往逛公园时,草坪上常能看到“请勿踩踏”的标识,但在杭州,公园的大草坪市民游客可以“快乐玩耍”。2023年,杭州开放首批城市公园共享绿地,市民可在这些区域进行露营、健身、经营等户外活动,同时发布了《杭州市公园绿地开放共享管理导则(试行)》,明确了相关内容。
公园中这4种场地可开放共享
《管理导则》指出,城市公园开放共享区域包括开阔场地、运动场地、可供游憩的草坪区和林下空间等。其中草坪区分游憩类和观赏类,游憩类草坪允许游人进入,实行“轮换制”养护,需合理测算承载容量,预留安全和应急疏散空间。

市民游客在特定时间进入
《管理导则》提到,开放共享区域按照“集约利用、安全有序”等原则进行功能分区,如综合服务区、帐篷露营区等,具体由公园根据实际设置。市民游客可在特定时间进入特定区域,开展休闲游憩、运动健身等户外活动。

绿地上允许开展的活动很多,但有些行为要注意
在开放共享绿地,市民游客能开展哪些活动?多大规模的活动需要提前报批?能否使用明火?《管理导则》提出了行为管理规范,以下行为需注意:
允许开展文化体验、体育健身、市集经营等活动;超过20人的有组织活动需提前报批;不同强度的运动有场地分类要求;正规经营售卖需经批准;可以铺防潮垫;搭帐篷需按公园要求预约登记,在划定区域搭设,不得在养护中的草坪搭设;不宜使用带风绳和需要地钉固定的天幕、帐篷;不得使用明火、破坏绿化或污染环境,不得干扰他人;除老幼病残专用车辆外,其他车辆未经允许不得进入。
点击这里,查看《管理导则》的更多内容。
资料/市园林文物局
编辑/毛梦莹、余紫琦
责编/姚容

原标题:《杭州新增一大批公园绿地,可露营、健身、市集!有你家附近吗》
本文仅代表作者观点,版权归原创者所有,如需转载请在文中注明来源及作者名字。
免责声明:本文系转载编辑文章,仅作分享之用。如分享内容、图片侵犯到您的版权或非授权发布,请及时与我们联系进行审核处理或删除,您可以发送材料至邮箱:service@tojoy.com





