ST路通迟迟不披露,或者涉嫌违规信披。
进一步升级ST路通内斗公司治理混乱!
6月21日,记者从ST路通监事会独家获悉,该公司已于6月8日审议通过股东吴世春、顾纪明和尹冠民(以下简称小股东)提交的临时股东大会的提案。然而,十几天过去了,ST路通仍然没有披露决议和临时股东大会的通知。
对于这一点,监事会发表声明称,上述情况已违反规定,要求股东大会和管理层尽快披露有关公告。

小股东与股东大会的斗争早就开始了。此前,小股东等人向股东大会发出信函,要求免除多名董事。该提案于6月3日未通过董事会审议。
有律师表示,上市公司通常会在股东会/监事会决定通过后的两个工作日内公示上市公司的管控实践及相关规定。这种做法可以保证信息的及时披露,投资者可以做出决定。
该律师表示:“ST路通有监事会决定十多天未发的情况,恐怕涉嫌信息披露违规。
对于这一点,记者联系了ST路通,到发稿时还没有得到回应。
监事会决定延迟披露。
ST路通监事会在声明中披露了会议决议和未能向外界公布的过程。
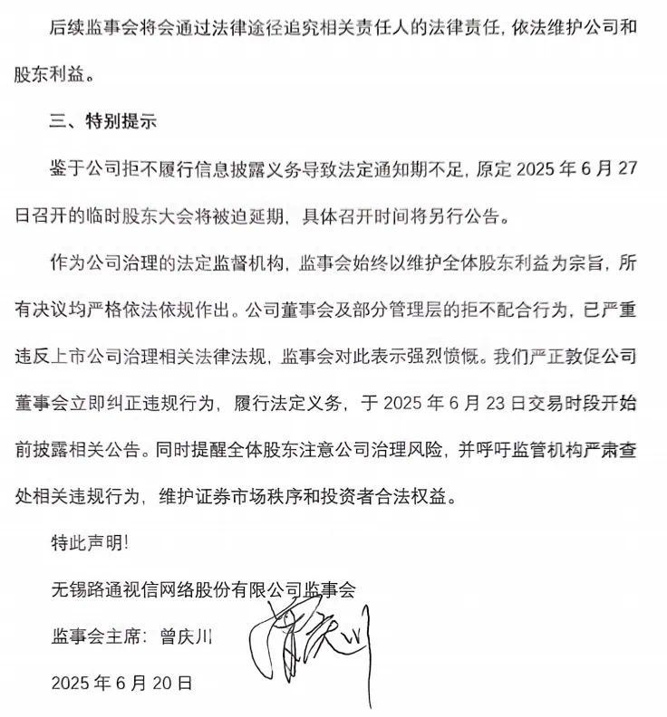
声明称,监事会于2025年6月8日召开第五届监事会第六次会议。经审议,以2票赞成和1票反对的投票结果通过决议,同意于2025年6月27日召开临时股东大会作为召集人。监事刘延成的反对意见已经完全处理完毕。
监事会于6月9日向记者提供了监事会决定公告的内容。但是到目前为止,记者还没有在交易所网站上找到这个公告。


监事会表示,根据《上市公司信息披露管理办法》,公司最迟应于2025年6月10日披露相关决议和会议通知,但截至本声明发布之日,公司股东会和管理层拒绝履行信息披露义务(董事长兼董事会秘书邱京卫、证券事务代表成寅),多次监督无果。
认为公司存在以下严重违规行为:一是拒绝披露监事会决定和股东大会通知,违反《证券法》有关规定;二是董事长邱京卫、证代成寅存在拒绝执行监事会决定、未按规定提交监管部门备案、未履行信息披露职责等不当行为,严重阻碍监事会依法履行职责。

监事会表示,已依法向江苏证监局提交举报材料,并敦促股东大会在2025年6月23日交易时间开始前,立即纠正违规操作,履行法律义务披露相关公告。

小股东:开股东大会免董事
股东大会:不开
此前,小股东与ST路通股东大会进行了几轮交锋。
5月26日,小股东以书面形式向公司股东大会发出信函,要求召开临时股东大会。请免除邱京卫、付新悦和王晓芳的董事职务,并选举吴世春、高翔和于涛为董事。
现在ST路通共有5名董事。分别持有公司7.46%的吴世春、顾纪明和尹冠民。、股份总额为2.21%和1.05%(总额为10.72%)。吴世春系ST路通当前最大股东。
根据公告,小股东提出的免除理由是:由于华盛云城及其关联方的债务问题,华盛云城持有的ST路通股份持续被动减持,目前不再直接持有ST路通股份,认定其提名董事不适合继续担任董事。

对此,ST路通股东大会认为,未规定提名人持仓情况的变化,如相关法律法规,可能会导致提名董事不适合继续担任董事,董事变动过半会影响公司稳定性,因此予以否认。
ST路通在公告中披露了这一轮对抗。据记者了解,此后,小股东建议在年度股东大会上增加建议,股东大会拒绝了这一要求,并未在公告中披露。
股东顾纪明告诉记者,他在2024年年度股东大会上向另一位股东尹冠民提出了增加临时提案,以免去邱京卫和付新悦的董事职务。
对于这一点,ST路通股东会认为,该提案与之前被否决的提案相同,因此不再提交股东大会审议。

对此,顾纪明认为,该提案与前10%股东提案中的行权主体、法律依据和事实有本质区别。该提案的内容属于股东大会的权限范围,具有明确的问题和实际的决定,符合法律、行政法规和公司章程的有关规定。
他认为,作为召集人,股东大会只能以形式审查提案,实质性否定越权,两天内没有按照监管规则披露提案内容,拒绝根据并聘请律师事务所出具意见,构成违法程序。

企业治理迫切需要捋顺
股东大会拒绝小股东提出的建议,甚至不披露监事会的决定,核心在于双方争夺公司的控制权。
2025年3月,梅花风险投资创始人吴世春花费1.5亿元,获得ST路通公司原股东华晟云城7.44%的股份,成为公司最大股东。
资料显示,吴世春系梅花创投创始合伙人,投资过大掌门、趣店、小牛电动、赤子城、理想汽车、优客工场等公司。
著名的风险投资家获得了一家上市公司的第一大股东,显然不愿意只做金融投资者。
当时,吴世春表示,将积极行使股东权,努力改善上市公司的经营,提高上市公司的资产质量。

五月份以来,吴世春和另外两位股东建议更换董事,这也符合他们之前的承诺。
一方面是新股东要求行使股东权利,另一方面是现任董事、高管受到处罚。
6月9日,ST路通宣布,江苏证监局向公司、林竹、黄茂钦、邱京卫、付新悦出具行政监管措施决定,认为公司公章管理存在缺陷,重大诉讼和账户冻结未及时披露,并向责任方出具警告函。

对这种情况,小股东觉得更换董事迫在眉睫。
顾纪明对记者说:“(邱京卫等)他们因违规被采取行政监管措施,更换有利于提高公司治理水平。”
假如监事会也不能推动临时股东大会的召开,那么ST路通将走向何方?
一位律师告诉记者,根据现行规定,持续超过90天单独持股10%以上的股东,有权在董事会否认后自行集结临时股东大会。
这位律师说:“双头董事会将极大地影响公司的治理和正常运作,这是没有人愿意看到的结局。
本文仅代表作者观点,版权归原创者所有,如需转载请在文中注明来源及作者名字。
免责声明:本文系转载编辑文章,仅作分享之用。如分享内容、图片侵犯到您的版权或非授权发布,请及时与我们联系进行审核处理或删除,您可以发送材料至邮箱:service@tojoy.com




