果不其然,有情况!官方的通知来了,那尔那茜恐寒,任何牵连者都逃不掉。
最近,女演员那尔那茜被推到了舆论的风口浪尖。
有些网民爆料说她 2008 2008年通过内蒙古定向委培政策考入上海戏剧学院,享受降分录取和“毕业包分配公务员”红利。
不过,她大学毕业后,并没有按照有关协议回到内蒙古工作,而是跑到海外深造,3 后来回到中国进入娱乐圈。
这个消息一出,就引起了极大的关注,而且网友们很快发现这个消息一点也不假。
因为是为了电影《封神》 在宣传期间,她在接受采访时透露,自己是通过定向培训班上的戏剧,毕业后可以去剧团工作,但毕业后想出国玩,所以去了海外,没有回内蒙古。
毫无疑问,那尔那茜的定向委托事件点燃了公众的愤怒,因为这涉及到教育公平和特权。
有一段时间,那尔那茜被推到了舆论的风口浪尖,成为了“最火”的明星之一。
然后,无论是面对公众的质疑,还是媒体的发言,那尔那茜始终保持沉默,没有回应。相反,他参加了长安荔技的宣传活动,就像什么都没发生一样。
虽然那尔那茜没有回应,但并不意味着内蒙古官员对此并不重视。
终于等了好几天,6天, 月 21 一天晚上,关于那尔那茜事件的官方通知来了。
看到这个通知,不得不说,那尔那茜的确有问题。
报告主要分为四个部分。
首先是关于那尔那茜高考报考的问题。
报告写道那尔那茜 1990 年 2 2011年,月在呼和浩特随父出生落户, 年 11 每月户口随父迁移内蒙古。
2008 2008年,那尔那茜以第八中学城应届毕业生的身份参加了高考,但她没有在这所学校入学的经历和学籍。
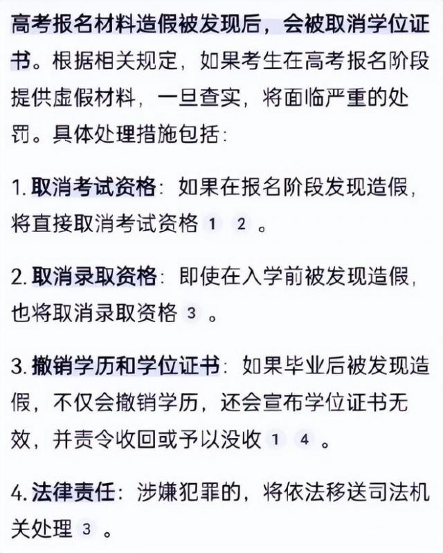
那尔那茜的相关行为涉嫌伪造高考申请材料。
这种情况并非小事,这意味着那尔那茜将被取消上戏的学历和学位证书,并承担法律责任。
第2部分是关于上海戏剧学院内蒙古委培训班的开设。
据报道,1982 2008年,内蒙古委托上海戏剧学院培训。 1 一个车次艺术生。
在内蒙古再次启动与上海戏剧学院合作的委培班时,已是 2007 年。
从 2007 年至 2020 2008年,委托培训班在内蒙古共招收。 12 届学生(2014 每年停招一年)。
2021 今年该项目终止招生。
关于那尔那茜高考招生的第三部分。
据报道,那尔那茜被上海戏剧学院录取是合法的,她的专业成绩和文化成绩都是合格的。
报告还披露了那尔那茜高考文化课和专业课的成绩,分别是 449 分(文科)和 87 分(满分 100)。
也就是说,那尔那茜的高考成绩是网上传的。 179 分数是有人恶意编造的谣言。
关于那尔那茜委培违约问题的第四部分。
通报写道 2008 年 6 月内蒙古民族文化大区建设领导小组与那尔那茜签订了委托培训协议。根据协议,那尔那茜将在上海戏剧学院完成学业后返回内蒙古,从事与委托培训目的相应的工作。
然而 2012 年 6 月,领导小组收到上海戏剧学院发来的那尔那茜文凭和学位证书后,那尔那茜向领导小组办公室提出申请申请去挪威攻读硕士学位,需要取回文凭和学位证书原件。
最终领导小组经研究同意,将毕业证书、学位证书原件等材料交给那尔那茜。
通知的最终写道,官方正在进一步深入审查存在的问题,并根据核查结果严肃追究涉案人员的责任和责任。
也就是说,那尔那茜和被她“牵连”的人都逃不掉。
所以,谁被“牵连”了呢?
对于高考申请材料造假一项,将涉及当地教育局和学校领导。
谁决定把那尔那茜放在定向委培上?那尔那茜违约无人追究责任是谁在保驾护航?还是谁在不当?
随着官方的调查,这些人都会露出水面,无法逃脱。
最后,这件事的结局会是什么?只要等待官方后续的通知。
特别声明:本文 ( 如果有照片或视频也包括在内。 ) 本平台仅为自媒体平台“网易号”客户上传发布提供信息存储服务。
Notice: The content above ( including the pictures and videos if any ) is uploaded and posted by a user of NetEase Hao, which is a social media platform and only provides information storage services.
本文仅代表作者观点,版权归原创者所有,如需转载请在文中注明来源及作者名字。
免责声明:本文系转载编辑文章,仅作分享之用。如分享内容、图片侵犯到您的版权或非授权发布,请及时与我们联系进行审核处理或删除,您可以发送材料至邮箱:service@tojoy.com




