最高100亿元,美的集团计划大举回购。
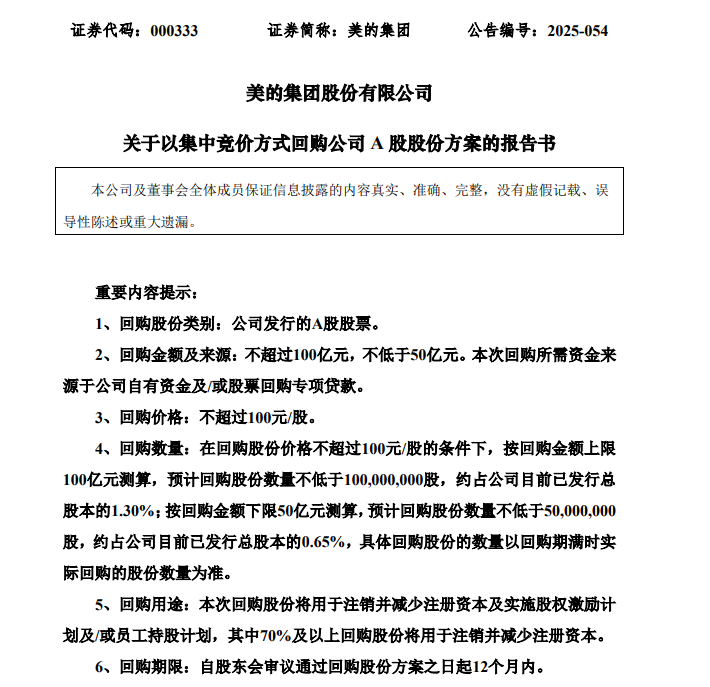
6月16日晚,美的集团宣布,拟以自有资金和/或股票回购专项贷款,回购公司a股股份,金额不低于50亿元,不超过100亿元,回购价格不超过100元/股。
根据Wind数据,6月16日,美的集团收盘价为每股71.26元,总市值为5455亿元。

拟回购股份50亿元-100亿元。
6月16日晚,美的集团发布《关于以集中竞价方式回购公司a股股权策略的报告》,称拟通过深圳证券交易所交易系统以集中竞价方式回购公司a股股权。
本次回购的股权将用于注销和减少注册资本,实施股权激励计划和/或员工持股计划,其中70%或更多的回购将用于注销和减少注册资本,提高公司的每股收益。

在回购股份价格不超过100元/股的情况下,美的集团估计回购股份数量不低于1亿股,约占公司发行总股本的1.30%。;根据回购额度下限50亿元计算,估计回购股份不低于5000万股,约占公司目前已发行总股本的0.65%,具体回购股份的总数以回购到期时实际回购的股份数量为准。
根据公告,美的集团于3月28日和5月30日召开了第五届董事会第六次会议和2024年股东大会,审议通过了《关于以集中竞价方式回购公司a股股份的方案》。
美的集团表示,根据公司经营、财务和未来发展情况,公司认为100亿元的股份回购额度上限不会对公司的经营、财务和未来发展产生重大影响,也不会对公司的债务履行能力和R&D能力产生不利影响。回购实施后,公司股权分配仍符合上市条件,不会影响公司上市地位,也不会改变公司控制权。
股东回报创历史新高
4月8日,美的集团宣布,公司于4月8日召开第五届董事会第七次会议,审议通过了《关于以集中竞价方式回购公司a股股份的方案》,同意公司以集中竞价方式回购公司发行的部分a股股份,实施股权激励计划和/或员工持股计划。回购价格不超过100元/股,回购金额不超过30亿元,不低于15亿元。
六月四日,公司宣布,对上述“15亿-30亿元a股回购计划”,截至5月31日,公司通过回购专用证券账户,以集中竞价方式,累计回购公司a股1218.88万股,占公司目前总股本的0.1587%,最高成交价为80.44元/股,最低成交价为69.50元/股,支付总额为9亿元(不包括交易费用)。
就股东回报而言,美的集团也创下了历史新高。根据2024年年报,美的集团计划每10股发放35元现金红利(含税),现金红利达到267亿元,比上一年度高出近30%,占归母净利润的近70%,比上一年增加80%。%。
本文仅代表作者观点,版权归原创者所有,如需转载请在文中注明来源及作者名字。
免责声明:本文系转载编辑文章,仅作分享之用。如分享内容、图片侵犯到您的版权或非授权发布,请及时与我们联系进行审核处理或删除,您可以发送材料至邮箱:service@tojoy.com




