每月120元!明天,杭州居民可以集中申请!
从12月1日起,杭州市将深入开展2025年上半年道路公共泊位居民月度受理工作。我们来看看具体要求。↓↓
受理范围
本次集中包月受理的范围为上城区、拱墅区、西湖区、西湖旅游景区、滨江区、钱塘区,道路停车收费泊位超过2.3万个。
包月目标
主要是住宅小区业主(用户)在道路泊位周围停车困难。
处理时间和地点
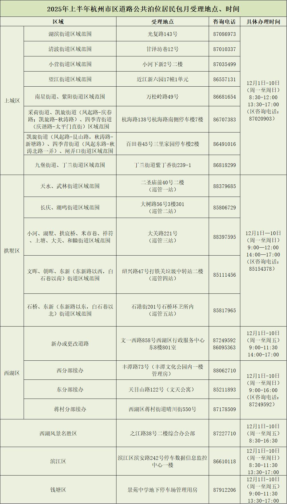
2025年上半年杭州城区
道路公共泊位居民每月受理地点、时间

注意:有包月需求的车主请在规定时间内申请,逾期不予办理。
每月申请材料
有道路停车包月需求的市民,请携带房产证、户口本、车辆行驶证等证明材料(三证统一优先),到相应的包月受理点提交申请。如果您有任何问题,可以拨打相应的咨询电话了解。
温馨提示
各位车主在申请包月时,除了备件外,还要确保您的车辆不欠停车费。如有欠费车辆,请到“浙里办”APP-在“杭州道路停车”-“补缴费用”中查询补缴,或在“市民卡”中查询补缴APP-查询“停车补缴”中的缴费情况。
推荐各位车主开通“先退场后付费”功能,即可享受。 便捷的“一次绑定,全城通停”服务。
扫码开通↑↑↑
解疑释惑
以前市民咨询比较多的事项
这里有答案
大家一起来看看吧
↓↓↓
Q:
一个月的居民停车包多少钱?
A:
居民每月停车包120元,一次性缴纳半年费,共计720元。
Q:
没有时间到现场付款,能不能网上付款?
A:
可以。申请确定月资格后,市民除受理点现场支付外,还可通过“浙里办”-“杭州道路停车”-“月支付”在线支付。
Q:
网上支付后可以开具电子发票吗?
A:
可以。付款完成后,可以在支付宝APP“杭州道路停车”小程序“付款记录”中查询付款记录,并开具电子发票。
Q:
我是租户,没有房产证可以申请停车包月吗?
A:
每一个停车点的包月泊位供需情况各不相同,详情请致电辖区受理点哦。
Q:
所有的泊位都是用来包月的,我们暂时停车会没有地方停车吗?
A:
本地停车管理部门将根据流通车辆的停车情况,兼顾居民的停车需求,及时调整包月泊位数量。
资料/市城管局
标题:“每月120元!明天,杭州居民可以集中申请!
本文仅代表作者观点,版权归原创者所有,如需转载请在文中注明来源及作者名字。
免责声明:本文系转载编辑文章,仅作分享之用。如分享内容、图片侵犯到您的版权或非授权发布,请及时与我们联系进行审核处理或删除,您可以发送材料至邮箱:service@tojoy.com




