哪吒汽车被曝大规模裁员:此前三年亏损超过180亿,拖欠合同款超过4800万。
近日,各新能源汽车公司公布了“银十”成绩单,丰收成为本月主流,10多家汽车公司突破月销量新高。有一个新的汽车制造力量没有公布成绩单,那就是哪吒汽车。
十一月七日,有媒体报道,哪吒汽车开始大规模裁员。据内部人士透露,这次裁员的最高比例可能达到70%。
哪吒汽车否认了这一点。官方回复称,公司正在通过精简业务、聚焦核心、优化组织、改革薪酬绩效等措施,构建更加集中高效的组织架构,分行根据业务要求和未来发展需要进行整合。
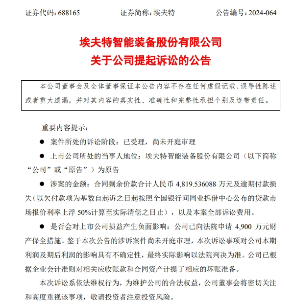
值得注意的是,7日晚,a股上市公司埃夫特宣布,公司已提起诉讼,原因是哪吒汽车母公司合众汽车拖欠合同款超过4800万元。

大比例裁员被曝光
根据财联社的报道,11月7日,哪吒汽车开始大规模裁员,这一轮裁员比例最高或达到70%。
对此,一些不愿透露姓名的哪吒汽车内部人士向银柿财经确认:“确实是大规模裁员,部分单位裁员比例确实达到70%。”其部门的裁员情况仍在等待通知。“我目前听到的补偿方案是N 一是赔偿将在60个工作日内实施。
根据他的说法,“现在整个公司9月份的工资只有一半,10月份的工资是否会归还还没有得到证实。”
针对此次裁员的消息,哪吒汽车正式否认,公司正在通过精简业务、聚焦核心、优化组织、改革薪酬绩效等措施,构建更加集中高效的组织架构,分行根据业务要求和未来发展需要进行整合。
据财联社报道,10月29日,市场上有消息称,哪吒汽车已经开始实施减薪计划,各部门员工从近期开始陆续收到减薪通知。对此,哪吒汽车回应称,“哪吒汽车正式启动了公司全体员工的股权激励计划,向全体员工分配了5%的股权(估值约20亿元)作为股权激励,并在内部公布了工资和绩效评估的新计划。下一步,哪吒汽车还将实施一系列降低成本的措施,如机构精简、裁员冗员、业务重点、扁平化管理等。”
坏消息接踵而至。埃夫特(688165)11月7日晚.SH)对公司提起诉讼的公告发布。2020年至2022年期间,公司与何忠新能源汽车有限公司宜春分公司(以下简称何忠)签订车身车间设备总承包项目合同、滚边岛焊接岛项目合同、自动焊接线项目合同及补充协议。截至原告起诉之日,上述项目已经验收。宜春合众尚欠4819万余元。

宜春何忠是何忠新能源汽车有限公司(以下简称何忠汽车)的分公司。根据公司法的有关规定,何忠汽车应当补充清偿宜春何忠无法清偿的债权债务。
埃夫特主要从事R&D、生产和销售工业机器人的核心部件、整机和系统集成。公司产品以关节机器人为主,具有弧焊、焊接、装卸等功能,可用于汽车和汽车零部件行业。
埃夫特已经向法院申请了4900万元的财产保全措施。公司表示,由于案件尚未开庭审理,诉讼对公司当期利润和期后利润的影响是不确定的。
埃夫特在2024年前三季度实现收入10.18亿元,归母净利润-1.05亿元。
两年前获得新力量销售第一名
哪吒汽车是成立于2014年的新能源汽车品牌,运营商为何忠新能源汽车有限公司。目前哪吒汽车销售的车型包括哪吒S猎装和哪吒L、新哪吒X、哪吒AYA、哪吒S和哪吒GT等等。
自2017年以来,合众汽车已经完成了10轮融资,融资总额达到228.44亿元。

销售方面,2022年,哪吒汽车累计交付15.21万辆,同比增长118%,实现了15万辆的既定目标,并保持了29个月的同比增长,交付量更上一层楼。
在大好形势下,哪吒汽车设定了2023年交付目标25万辆。但2023年,哪吒汽车累计交付汽车12.75万辆,同比下降约16%,在造车新势力中排名第六,也是唯一一家“开车倒车”的新能源汽车公司。
而且,2023年,哪吒汽车只实现了51%的交付目标,甚至没有达到“及格线”。
2024年初,哪吒汽车首席执行官张勇首先通过微博进行了反思。他指出,2023年哪吒汽车做得不好的原因有很多,其中他特别指出:“哪吒汽车传播方式陈旧,有好的东西说不出来;总部集权,管理薄弱。”
因此,哪吒在营销传播上花费了更多的精力和时间。作为哪吒的投资者,周鸿祎也亲自帮助哪吒做营销。他不仅在社交平台上公开为哪吒的车站,还和张勇一起举办了直播活动。
张勇今年早些时候透露,该公司的年销售额为30万辆。
根据哪吒汽车发布的数据,今年9月交付量达到8.59万辆,比去年同期减少12.13%。
尽早上市就像是哪吒车辆的“救命稻草”。六月二十六日,哪吒汽车主体合众新能源汽车向港交所提交上市申请;七月十日,中国证监会接受其上市备案申请。8月3日,监管机构要求其提供补充材料,包括外资准入制度的合规性、保险营销的合规性、股东和员工持股等。根据港交所官网显示,合众新能源提交的上市资料仍停留在7月9日。
就业绩而言,招股书显示,从2021年到2023年,哪吒各自实现了营收50.87亿元、130.50亿元、135.55亿元,净亏损48.4亿元、66.66亿元、68.67亿元,三年累计亏损183.73亿元。
本文仅代表作者观点,版权归原创者所有,如需转载请在文中注明来源及作者名字。
免责声明:本文系转载编辑文章,仅作分享之用。如分享内容、图片侵犯到您的版权或非授权发布,请及时与我们联系进行审核处理或删除,您可以发送材料至邮箱:service@tojoy.com




