山姆济南店落户地块正在招标?官方回复
最近,关于沃尔玛山姆会员商店(以下简称山姆)济南商店的进展情况在社交平台上再次掀起讨论热潮。

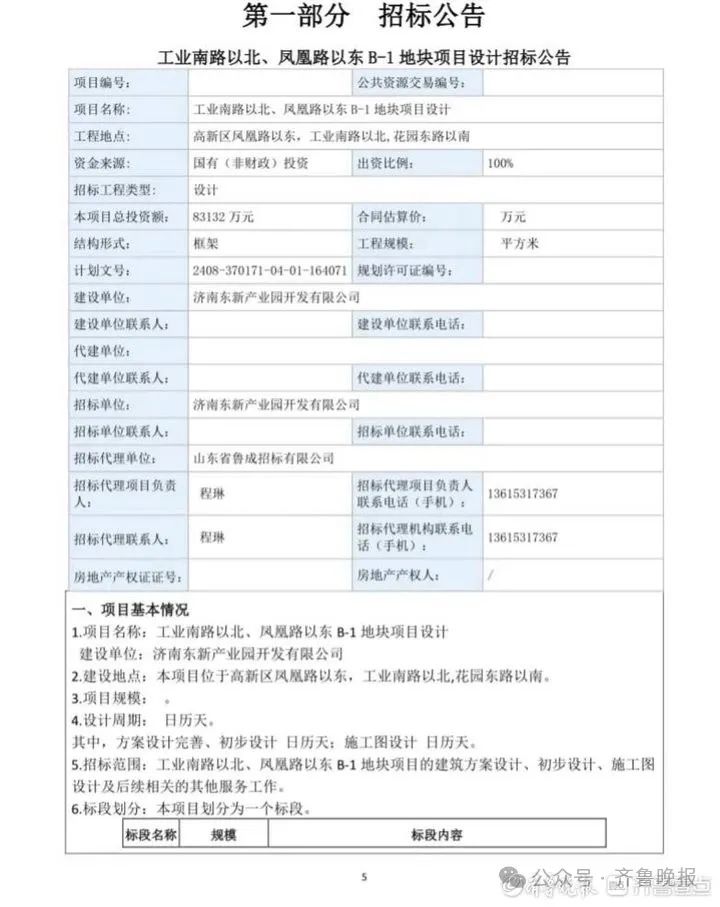
8月20日,有网友发布了《工业南路以北、凤凰以东B-1地块项目设计招标公告》截图。这个地块的位置是网爆山姆济南店的落户位置。此外,这个地块已经从教育科研用地调整到商住用地,很多市民猜测很可能是为山姆济南店做准备。
据招标资料显示,本地块规划建设用地30654平方米,总建筑面积约86,000平方米,由济南东新工业园区开发有限公司建设。
记者在“天眼查”平台上搜索发现,济南东新产业园开发有限公司由济南东拓置业有限公司全资持有,后者为济南高新控股集团有限公司全资子公司。
今年1月,高新区管委会、高新控股相关人员曾在济南市商务局相关领导带领团队拜会山姆会员店北方区选址负责团队。
与此同时,记者发现,8月1日,青岛市自然资源与规划局网站发布的《欢乐滨海城SF1002-44地块工程设计方案变更批准前公示》显示,山姆青岛总面积约36614平方米,规划建筑面积约69780平方米。与济南工业南路向北、凤凰东侧B-1地块工程总面积、规划建筑面积等信息相比,差别不大。
随后,记者曾试图联系济南东新产业园开发有限公司咨询项目建设信息,但是公司的办公电话暂时没有人接听。
这块地块的现状如何?八月二十一日,记者来到原济南东部钢材市场,位于济南市花园东路与凤凰路交叉口东南部。现在,钢材市场已经全部搬迁完毕,四周竖起围挡,内部已经平整。该地块位于高新区凤凰路东侧,工业南路向北,花园路以南,靠近济南地铁六号线、多条城市主干道、工业北高架、郭店收费站、济南东收费站等多个高速出入口。而且这个地块位于济南东部,周边社区很多。
所以,这块地块就是山姆济南店的位置吗?
8月20日,齐鲁晚报齐鲁一点记者就此事咨询了济南市商务局相关部门。“山姆将及时正式宣布济南最终选址和建设信息。”据工作人员介绍,目前还没有掌握网络爆炸结算地块的最终建设用途。
随后,记者联系了济南舜华路街道办事处徐家庄社区居委会。“很多市民也很关心。我们通常会接到咨询电话。”工作人员表示,社区目前不知道最终结果,需要等到项目建设公告发布。
报道:
标题:“山姆济南店落户地块正在招标?官方回复”
本文仅代表作者观点,版权归原创者所有,如需转载请在文中注明来源及作者名字。
免责声明:本文系转载编辑文章,仅作分享之用。如分享内容、图片侵犯到您的版权或非授权发布,请及时与我们联系进行审核处理或删除,您可以发送材料至邮箱:service@tojoy.com





