1300亿!行业巨头一口气买12家企业;北京同仁堂致歉|老板早知道

以下是12月21日看点:
①3500亿!2025游戏业创新高
②海南封关:40克金饰能省1万
③封号!深圳整治房地产自媒体
④130元起,小伙伦敦卖胡辣汤
⑤1美元起,蜜雪冰城美国开店

三部门联合发布
事关互联网平台价格行为
国家发展改革委、市场监管总局、国家网信办于2025年8月23日至9月22日就《互联网平台价格行为规则》公开征求社会意见。根据各方意见,进一步修改完善《行为规则》,着力规范价格行为、推动公开透明、增强各方协同,构建良好平台生态。一是规范价格竞争秩序。二是保护经营者自主定价权。三是保护消费者合法权益。发改委表示,《行为规则》对平台经营者、平台内经营者的价格行为提出了细化监管要求,落实这些要求客观上需要一定时间。>>>点击查看详情
中国人民银行发布《金融机构
客户受益所有人识别管理办法》
中国人民银行12月19日对外发布《金融机构客户受益所有人识别管理办法》,强调金融机构应在开展客户尽职调查时,识别并采取合理措施核实客户受益所有人。办法将自2026年1月20日起施行。办法明确了金融机构识别核实受益所有人的基本要求和原则,对受益所有人的识别标准、核实流程及要求等进行规定。为有效落实反洗钱法相关要求,办法还要求金融机构建立健全差异反馈制度,有效处理并反馈受益所有人信息查询核对结果。

浦软低空经济产业服务平台发布
上海浦东加码低空经济
上海浦东软件园发布上海浦软低空经济产业服务平台,为浦东低空经济发展按下“加速键”。12月19日举行的上海浦软低空经济产业服务平台发布会上,浦东新区科技和经济委员会副主任王纲表示,低空经济是培育新质生产力的关键领域,已被列为浦东未来产业发展的战略前沿。希望上海浦软低空经济产业服务平台充分发挥资源聚合与协同赋能作用,成为低空技术创新的“孵化器”、场景应用的“试验田”和企业成长的“加速器”,为浦东低空经济高质量发展注入新动能。
深圳整治一批涉房地产不良账号
加强相关行业自媒体管理
为进一步规范房地产领域信息传播秩序,深圳市网信、住建、市监等部门持续推进专项整治,督促属地网站平台严格落实主体责任,依法依约处置一批存在违规开展房地产经纪业务、以返佣名义发布诱导性信息、传播涉房地产不实信息等突出问题的账号,并通报了部分典型案例。深圳市互联网信息办公室相关负责人表示,深圳市将持续加大整治力度,坚决打击房地产领域网上违法违规行为,规范信息传播秩序,及时曝光典型案例,维护群众合法权益,积极营造健康清朗的网络环境。

2025年国内游戏行业
销售收入超3500亿创新高
12月19日举办的2025年度中国游戏产业年会上,中国音像与数字出版协会第一副理事长、游戏工委主任委员张毅君在会上正式对外发布《2025年中国游戏产业报告》,并对报告进行详细解读。报告显示,2025年,国内游戏市场实际销售收入3507.89亿元,同比增长7.68%;用户规模6.83亿,同比增长1.35%。两项数据均创历史新高。张毅君表示,2025年游戏市场收入与用户规模同步增长的主要原因,一是移动游戏品质提升,新品市场表现出色;二是多款头部长青游戏创新玩法、优化运营;三是小程序游戏增长强劲;四是产品多端互通,玩家数量得以扩张。>>>点击查看详情
海南封关首日消费火爆
40克金饰能省1万多元
12月18日海南封关首日,消费市场热潮被点燃。在海口cdf免税内,热闹非凡,黄金饰品专柜前人流不断。一家黄金专卖店店员表示:“以40克的金饰为例,我们店今日克价1184元,内地价是1353元,叠加店内优惠能省8000多元,如果能抢到政府的消费券,还能便宜两千多。据了解,海口政府消费券每天上午10点发放,1000元减50元、15000元减1200元,30000元减2400元,如此诱人的价格优势,吸引着众多消费者纷纷出手。

小伙伦敦闹市开店卖胡辣汤:
一碗130元,日均客流约300人
近日,河南胡辣汤“漂洋过海”来到了英国伦敦。郑州小伙刘小超的胡辣汤早餐店在伦敦国王十字火车站附近试营业,吸引不少华人和当地市民前来捧场。刘小超介绍:“目前店里一碗胡辣汤定价13.8英镑(约合130元人民币),小米粥定价6英镑(约60元人民币)。”定价主要参照英国本地物价水平,“食材原料成本较高,员工时薪也不低,加上税费,店铺月租金接近10万元人民币。”试营业以来,刘小超的店里每天接待约300名顾客,其中,三分之二是华人,外国顾客的数量达到了三分之一。


冰淇淋1.19美元!
蜜雪冰城美国首店在好莱坞开业
12月20日,蜜雪冰城洛杉矶好莱坞店正式营业。作为蜜雪冰城在美洲市场开出的首家门店,标志着其全球化战略再迈出关键一步。此次蜜雪冰城美国首店产品涵盖冰淇淋、纯茶、果茶、奶茶、现磨咖啡等系列,并结合当地偏好提供多样化小料与糖度选择。从公布的菜单来看,招牌冰淇淋售价1.19美元,冰鲜柠檬水1.99美元,整体价格介于1.19至4.99美元之间,显著低于当地同类品牌。当前美国茶饮市场处于增长阶段,在TikTok 等社交平台上,“中式奶茶”话题持续保持高热度,已然成为中国文化出海的重要标签。

1335.98亿元
中国神华一口气买12家企业
A股,又要见证历史了!12月19日中国神华能源股份有限公司发布公告,披露重大交易计划。中国神华表示,拟收购控股股东国家能源集团旗下12家核心企业股权,交易价格总计为1335.98亿元,业务覆盖煤炭、坑口煤电、煤化工等多个领域。中国神华表示,通过本次交易,将从实质上解决同业竞争问题、进一步优化资源配置、提升核心竞争力、维护全体股东利益,对筑牢国家能源基石、增强国有资本功能、提振市场信心具有重要意义。据公开资料,中国神华是中国上市公司中最大的煤炭销售商,拥有最大规模的煤炭储量。
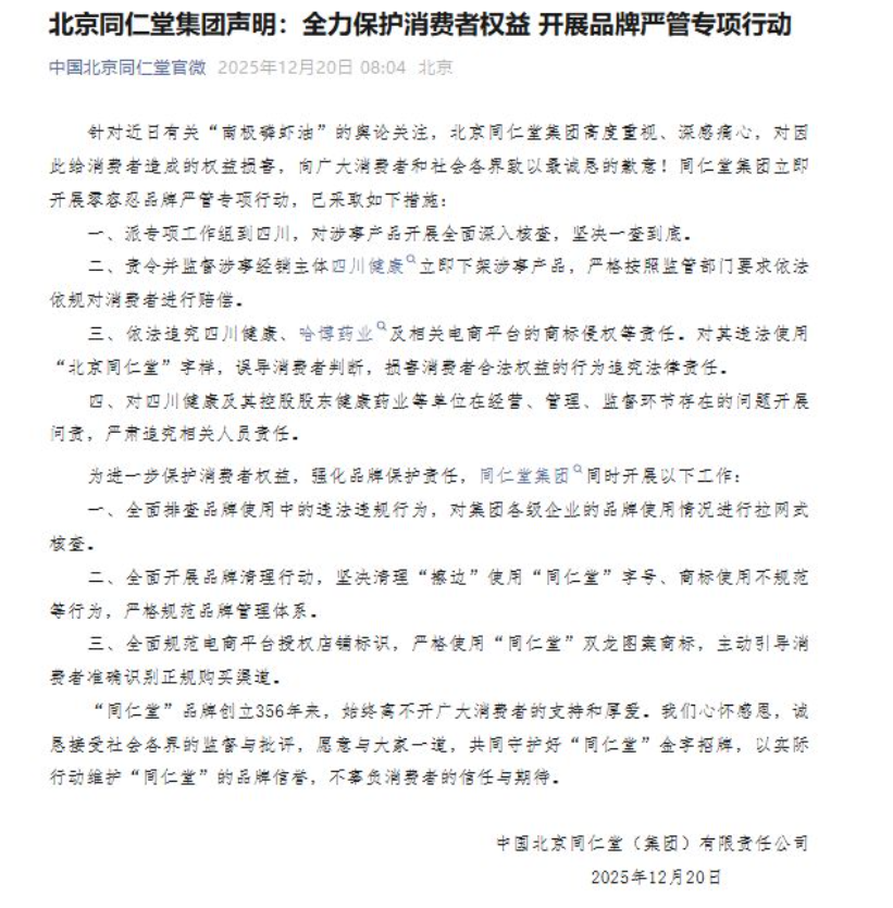
北京同仁堂致歉:
责令下架,一查到底
12月20日,中国北京同仁堂(集团)有限责任公司发布致歉声明。声明称,针对近日有关“南极磷虾油”的舆论关注,北京同仁堂集团向广大消费者和社会各界致以最诚恳的歉意,已派专项工作组到四川核查,责令下架涉事产品,对涉事公司和人员严肃追责,立即开展零容忍品牌严管专项行动。此前12月11日,上海市消保委发表文章称,一款标称“北京同仁堂99%高纯南极磷虾油”的产品,在网页上写着“高含量”“智利进口原料”“高度提纯”“1粒≈100只磷虾”,其磷脂标识值为43%,但检测结果显示该款产品磷脂含量为0。


洞察商业趋势,抢占风口赛道,汇聚爆款商机。今天,商机直通车为您带来精彩商机———东方幸福。

东方幸福,是门店覆盖全国的月子中心综合服务平台,凭借总部重管理,门店轻运营的模式,快速领先行业。项目经过7年发展,业务布局30个省,开设连锁门店超300家,累计服务超32万个家庭,门店最高入住率100%,企业家合作门店,委托运营,分享门店流水收益!>>> 点击查看项目详情,抢占区域独家合作机会



本文仅代表作者观点,版权归原创者所有,如需转载请在文中注明来源及作者名字。
免责声明:本文系转载编辑文章,仅作分享之用。如分享内容、图片侵犯到您的版权或非授权发布,请及时与我们联系进行审核处理或删除,您可以发送材料至邮箱:service@tojoy.com





